来源 :氟务在线2025-01-03
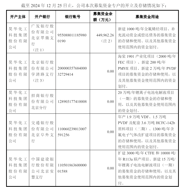
昊华科技(600378)1月2日公告,公司向特定对象发行股份1.81亿股,募集资金总额45.00亿元,募资净额为44.97亿元。2024年12月25日,上述募集资金总额扣除承销费(含增值税)40万元后的余款,已划转至公司指定募集资金专用账户。公司将尽快在中国证券登记结算有限责任公司上海分公司办理登记、托管、限售等相关事宜。

公告称,本次发行募集资金到位后,公司的总资产、净资产均有一定幅度的增加,资本结构将得到优化,有利于增强公司抗风险能力、可持续发展能力和盈利能力。发行的募投项目均围绕公司主业展开,符合未来公司整体战略发展方向,将增强主营业务的盈利能力,不会导致公司业务收入结构发生重大变化。
昊华科技此次定增将新增注册资本(股本)1.81亿元,增加资本公积43.15亿元。本次发行不会导致公司控制权发生变化,中国昊华化工集团股份有限公司仍为公司控股股东,国务院国资委仍为公司实际控制人。
此前,昊华科技拟向中国中化集团有限公司、中化资产管理有限公司发行股份购买其持有的中化蓝天集团有限公司52.81%股权、47.19%股权,同时向包括中国对外经济贸易信托有限公司、中化资本创新投资有限公司在内的不超过35名特定投资者非公开发行股份募集配套资金。上述发行股份购买资产的新增股份已于2024年7月26日登记完成。
昊华科技主要业务为高端氟材料、电子化学品、高端制造化工材料及碳减排业务等。2024年前三季度公司实现营业收入102.07亿元,归母净利润8.51亿元;截至2024年9月30日,公司总资产为260.95亿元,净资产为124.55亿元。