chaguwang.cn-查股网.中国
查股网.CN
海澜之家(600398)内幕信息消息披露
 
个股最新内幕信息查询:    
 

海澜之家:难改写大而不强的宿命

http://www.chaguwang.cn  2025-12-23  海澜之家内幕信息

来源 :真是港股圈2025-12-23

  近日,海澜之家正式递表港交所,试图实现A+H双地上市。但在递表之前,公司刚刚被MSCI指数“除名”。

  在11月份的MSCI中国指数调整中,有20家被剔除,其中就包括男装品牌海澜之家。MSCI指数是全球投资经理的重要参考基准。一家公司被纳入MSCI中国指数,通常意味着它具备吸引国际资金关注的能力;而被剔除,则意味着之前的吸引力正逐渐消退。

  2024年,海澜之家收入规模超200亿,归母净利润却同比大幅下滑26.88%,仅为21.59亿元。这一利润规模甚至比不上2014年的23.75亿的水平,公司业绩至少倒退十年。

  稳坐中国男装市场第一宝座的海澜之家沦落至此,不禁令人感叹,这么多年了中国男人的消费力难道真的不如狗?

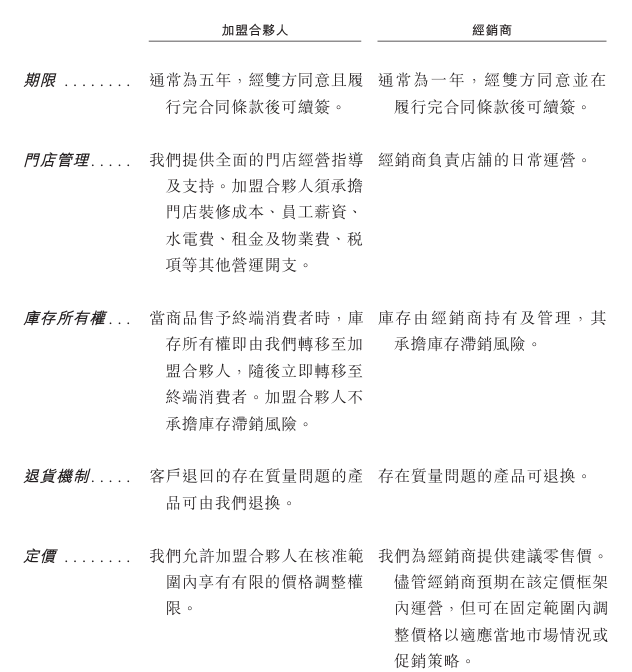
  一、库存风险转移

  海澜之家自2014年起就连续11年在亚洲男装市场位居首位;2024年在中国男装市场的市场份额达5.6%,也是同期全球第二大男装品牌。

  助推海澜之家成为男装龙头的,是其在可退货的生产外包模式下,建立起稳固的加盟模式。

  截至2025年9月底,公司全品牌门店数量为7241家。其中,直营门店2220家,占比达30.66%。线下的门店遍布31个省(自治区、直辖市),覆盖80%以上的县、市,并进一步拓展到东南亚海外市场。即使业绩倒退,截至目前,公司仍是唯一一个年收入突破人民币100亿元的中国男装品牌。

  在公司门店模式中,有一种既不用承担库存风险,品牌还承诺五年累计保底利润不低于100万的加盟合伙人模式。在这一模式下,加盟商只需支付200万元初始投入和每年6万元的管理费后,就能“躺赚”。

  这种风险共担机制推动门店数量呈几何级增长。在公司销售渠道中,线下渠道占比达到66.3%,其中加盟合伙人占比36.2%,是最主要的渠道之一。

  回到上游,支撑加盟合伙人门店根基的,是海澜之家完全外包且可退货的供应模式。

  海澜之家几乎不生产产品,公司的产品采购主要通过直接向供应商采购的方式进行。截至 2025 年上半年,海澜之家的服装成品采购成本为49.89 亿元,占同期销售成本的 83.6%。

  公司还会和特定的品牌供应商订立可退货采购安排,根据该安排,与供应商的结算基于实际销售量,未售出产品可在适销季结束后按约定条件退回。截至2025年上半年,公司的可退货商品金额为71.037亿元,占到存货总额的69.3%。

  也正因为这一特殊的供应模式,在下游渠道选择上海澜之家有很大的灵活度。

  利用不必承担库存滞销风险的诱惑条件,加盟合伙人门店数已经达到4259家,相当于4个优衣库中国、2个美特斯邦威和1.3 个太平鸟,助力公司成功登上并稳坐国内男装市场占有率第一的宝座。

  但国内男装市场占有率第一的宝座,并不足以让海澜之家高枕无忧。据最新财报显示,2025年前三季度,海澜之家实现营业收入156亿元,同比增长2.2%。但看似稳健的增长背后,公司归母净利润却同比下降2.4%至18.6亿元。

  此外,从数据上来看,2023年双十一期间男性消费额首次超过了宠物用品,2024年男性消费支出增速也首次超过了女性。所以“中国男人消费力不如狗”的谣言不能为公司业绩下滑正名。

  从收入结构来看,海澜之家品牌贡献了集团74.1%的收入,财报显示,2025年前三季度,主品牌海澜之家营收为108.49亿元,同比下降近4%。尽管公司也有女装、童装和潮牌业务,但经过多年发展收效依旧甚微,加总份额不到7%。

  在存量竞争加剧和消费疲软的背景下,服装行业本就举步维艰,而“一年只逛两次海澜之家的”的男性消费者,也无法给公司贡献高频消费,寻找新赛道成为必然。

  二、未有明显出路

  最近几年,为了寻求第二增长曲线,海澜之家的步子迈得很大,甚至转型做起了阿迪达斯的代理商,跟滔博、宝胜国际他们抢生意。但这样的做法,可能会使得公司估值从品牌降级为分销商,甚至有可能打破此前建立起的库存优势。

  2024年,海澜之家得到独家授权代理阿迪达斯FCC系列产品在中国大陆的零售业务。截至今年6月底,公司代理的阿迪达斯门店数量达到529家。

  此外,公司还积极与京东合作增加在奥莱渠道的投放,并不断提升购物中心、百货商超等直营门店的占比。而这两部分渠道的毛利率分别达到95.5%和63.89%,致使公司整体毛利率仍保持在一个较高水平。

  但是这些业务目前能起到的作用只是维持现状,公司大而不强的本质并没有得到根治。

  从单店数据来看,2023年以来,海澜之家旗下门店的总销量、平均售价、交易次数、客单价、GMV、单店收入等指标,几乎处于全线下滑的状态。

  2024年上半年,公司线上渠道的收入为22.12亿元,较上年同期增长47%,占营业收入的比重为 19.46%。但到了2025年上半年,这块业务的收入同比只增长了4.36%,增速明显下滑。同期线上GMV增长17.32%,高于收入端的增长,说明公司线上的客单价也在下降。

  回到运营层面,海澜之家的存货规模从2020年的74.16亿元逐步扩大至2025年上半年的102.55亿元。存货周转天数也达到322.9天,同比增加50天。

  即使其中可退货商品仍占绝大多数。其附可退货条款的账面余额占总余额为 66.02%;占合计账面价值的比重为 71.83%。但存货规模和库存周转天数不断增加,仍然反映的是海澜之家这一品牌的终端销售不力。

  而公司跨界做代理商的行为,也有可能打破目前“可退货”的库存优势。在独家代理阿迪达斯FCC系列的零售业务中,FCC渠道的所有产品,均由海澜之家以买断的方式从adidas采购,意味着该渠道的产品,将直接计入公司存货。

  对比宝胜国际和滔博这类专业分销商,独家代理阿迪达斯FCC系列的零售业务占比越大,海澜之家毛利率下滑的风险也可能越大。

  三、股息水平还是不够

  面对成长前景疲软的鞋服企业,港股市场的估值环境是很严格的。海澜之家目前的股息水平对比估值,还不够有吸引力。

  从股权结构来看,海澜之家属于家族企业。弟弟周立宸,姐姐周晏齐分别是公司第一、第二大股东。“二代”接班公司5年,公司依旧维持70%以上的分红水平。

  自上市以来,公司累计分红达到了214.04亿元,总分红率为64.51%,另外,海澜包含ipo在内的股权融资为170.35亿,分红融资比为1.26倍,分红数据还算不错。

  截至最新季度,公司账上现金55.87亿元,且不存在长短期借款,经营性现金流也常年保持正流入,这一资产负债结构也足以支撑起公司持续大比例分红。

  不过,根据银河做出的业绩预测,公司目前的pe约13倍,对应股息率3%,26年pe12,对应股息率约6%(按24年分红水平计算)。这一水平在港股同行里并不算突出。滔搏这几年都是100%payout,361和中国利郎的股息率也不低,估值也不高。

  所以,如果此次赴港IPO融资的效果仅仅只能维持现状,那么海澜之家的定价应该比A股折价较多才显得有诚意和性价比。

  结语

  海澜之家的规模优势难掩增长乏力的隐忧,转型之路即布满不确定性,同时也有可能打破此前建立起的库存优势。这一点需要格外慎重,搞不好估值中枢就会直接下移。

  最后,在A股已经是优等生的股息水平,到了港股可能也会相对缺乏吸引力。此次赴港上市若仅为维持现状,唯有拿出足够折价的诚意定价,方能撬动资本认可,否则“大而不强”的宿命或将持续。

查股网为非盈利性网站 本页为转载如有版权问题请联系 767871486@qq.comQQ:767871486
Copyright 2007-2025
www.chaguwang.cn 查股网