来源 :汽车行业关注2022-04-16
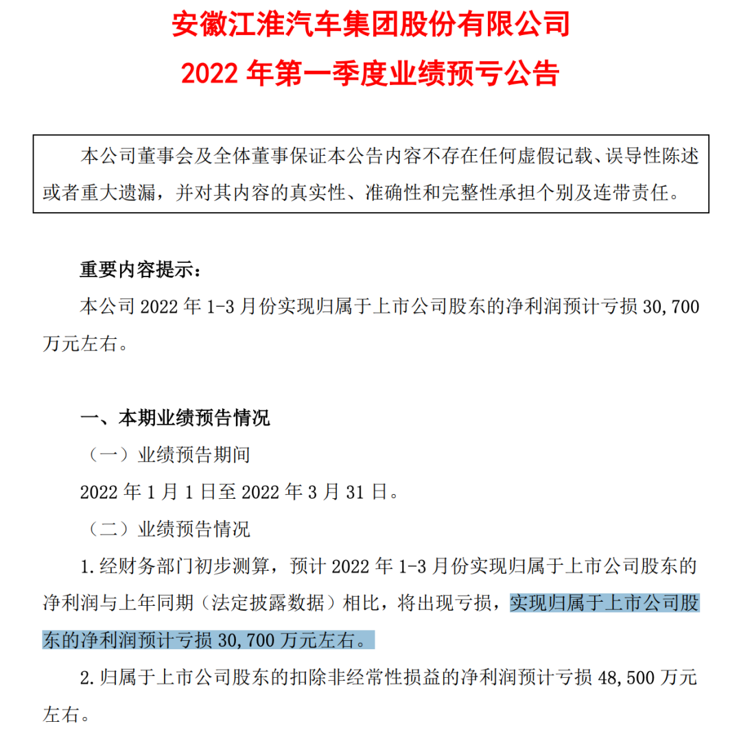
4月15日,江淮汽车发布一季度业绩预告。公告显示,一季度江淮汽车归属于上市公司股东的净利润预计亏损3.07亿元,归属于上市公司股东的扣除非经常性损益的净利润预计亏损4.85亿元。对于利润亏损原因,江淮汽车在表示,受疫情和芯片短缺影响,2022年一季度销售各类汽车及底盘12.94万辆,同比下降11.67%,同时芯片、电池等原材料价格上涨导致输入性成本上涨,2022年一季度主营业务毛利较上年同期减少约4.18亿元。此外,报告期内影响损益的资产处置收益约0.08亿元,较上年同期减少约1.58亿元。

值得一提的是,据江淮汽车披露年度报告显示,2021年江淮汽车实现营业收入402.14亿元,同比下降6.11%;实现归属于上市公司股东的净利润2.0亿元,同比增长40.24%;也就是说,江淮汽车在今年一季度就亏掉了2021年全年的净利润。
实际上,自2017年以来江淮汽车一直就处在亏损之中。数据显示,2019年-2021年江淮汽车计入当期损益的政府补助分别为11.17亿元、13.03亿元和20.05亿元,同期归母净利润则分别为1.06亿元、1.43亿元和2.00亿元。可以说,江淮汽车如果没有政府补贴,或许现在早已被“ST”了。

从市场环境来看,受疫情和零部件供应影响,年近六旬的江淮汽车确实面临诸多挑战和压力。以新能源汽车市场为例,新能源汽车早已成为各大车企的“兵家必争之地”,而江淮汽车虽然“左拥大众,右抱蔚来”,但是市场表现似乎也不乐观。
2020年5月,大众汽车中国收购江淮汽车第一大股东江汽控股50%股份,并将持有江淮大众股权提升至75%,实现对江淮大众的控股。根据大众集团的电动车规划,大众安徽有望被打造为下一代纯电车型的核心生产基地,引入MEB、SSP造车平台,带来江淮汽车外延合作的机遇。2020年北京车展上发布全新品牌“思皓”,作为大众汽车旗下子品牌之一,覆盖传统燃油车以及新能源车市场。不过,思皓虽然是江淮汽车与大众汽车的合资品牌,但是江淮汽车并没有多少话语权。

对于蔚来汽车,江淮汽车早在2016年就与蔚来汽车签署战略合作框架,为蔚来生产ES8、ES6两款车型。2021年3月,江淮汽车与蔚来汽车达成深化合作,成立了江来先进制造技术(安徽)有限公司,其中江淮汽车持股51%占据主动权。作为新势力品牌的代表,江淮汽车与蔚来汽车的合作将对江淮汽车旗下产品、服务和营销形成反哺。
不过,与蔚来汽车合作并非高枕无忧。自2021年7月开始,蔚来的交付量便很难有提升的空间,陆续被小鹏、理想、哪吒等新势力品牌反超。以最新交付量为例,3月份有四家新势力车企销量超过万辆,其中小鹏汽车最高为15414辆,哪吒汽车为12026辆,理想汽车和零跑汽车分别为11034辆、10059辆,而作为新势力品牌的领头羊,蔚来在3月份交付不足万辆,仅9985辆,在已公布交付数据的新势力品牌中垫底。对于江淮汽车而言,蔚来的生产表现影响的不单单是产销量,更是经营业绩。

此前,江淮汽车公布2020年度财报时表示,计划2021年度总营收为508亿元,但是实际上仅为403亿元。对于2022年的目标,江淮汽车将总营收预期降至450亿元,同时整车及底盘产销提高至56.8万辆。
销量上涨但是营收收窄,或许暗示着江淮汽车在2022年的发展情况也不大乐观。“乘商并举”一直是江淮汽车的战略方针,商用车板块扮演着举足轻重的作用,但是受国际原油价格持续上涨,以及基建趋缓等宏观因素影响,盈利能力更强的商用车板块销量出现下滑,也将直接导致江淮汽车的营收减少。此外,在乘用车市场,江淮汽车拥有江淮、瑞风、思皓等品牌,其中与大众汽车中国合资的思皓承担着较大的发展预期,但是该品牌当前发展情况平平,能否成为挤进市场前端也存在诸多不确定性。至于蔚来汽车,目前其正在扩大产品阵营,年内将交付ET7、ET5、ES7三款新车,但是情况能否改善仍需等待市场考验。