
华为江淮能否再打造出一个大热品牌?
华为和江淮汽车合作造车有了实质性进展。
近日,中建六局官方宣布以15.44亿元中标了安徽肥西新能源汽车智能产业园EPC项目,而这一项目正是华为和江淮汽车合作的新能源汽车工厂。

▲中建六局发布中标信息(图源:赛博汽车)
中建六局表示,该项目建成后将用于华为与江汽集团共同开发新一代高端智能电动汽车。
据介绍,该项目位于肥西县新港南区江淮新港工业园区,于今年1月5日投产,工期一年,投资26亿,总建筑面积约51万平方米,主要建设内容包括冲焊联合厂房、涂装车间、总装车间、办公场所、餐厅及相关公用辅助设施。建成工厂将用于Sedan、SUV、MPV、Crossover、Sporty等各类车型的建造。
目前华为和江淮汽车对于这一项目都未做过多回应。值得注意的是,此份招标书依旧在中建官网的企业动态的列表中可以看到,但点进去只看到一片空白。

▲中建官网的企业动态中依旧可查
本文福利:华为汽车朋友圈进一步扩大,将与江淮汽车合作生产新车型。分享报告《华为深度赋能,产业链有望受益》,对话框回复【车东西0448】下载报告。
01.
投资26亿元明年初投产
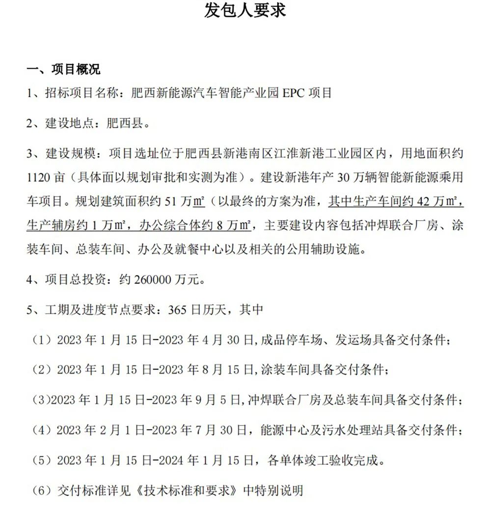
华为与江淮的新项目选址位于肥西县新港南区江淮新港工业园区内,用地面积约1120亩(具体面以规划审批和实测为准)。
项目规划建筑面积约51万平方米(以最终的方案为准,其中生产车间约42万平方米,生产辅房约1万平方米,办公综合体约8万平方米)。
而该项目主要建设内容包括冲焊联合厂房、涂装车间、总装车间、办公及就餐中心以及相关的公用辅助设施。

▲招标书重点信息
项目总投资26亿元,项目工期为一年。
这意味着到明年初,华为和江淮合作生产的车型将会投入量产,并准备大规模交付。
该项目包括五个交付节点:
2023年1月15日至2023年4月30日,成品停车场、发运场具备交付条件;
2023年1月15日至2023年8月15日,涂装车间具备交付条件;
2023年1月15日至2023年9月5日,冲焊联合厂房及总装车间具备交付条件;
2023年2月1日至2023年7月30日,能源中心及污水处理站具备交付条件;
2023年1月15日至2024年1月15日,各单体竣工验收完成。
该项目是合肥市的重点工程,建成后将用于华为与江汽集团在合肥共同开发新一代高端智能电动汽车,助力肥西县打造千亿规模新能源汽车全链条产业集群。
招标信息一出,行业相关推测不少。有传闻称,工厂完成后,生产车型级别为“紧凑型至中大型”,可适应Sedan(轿车)、SUV、MPV、Crossover、Sporty等各类车型的共平台开发,达到年产30万辆新能源乘用车生产能力。

▲江淮汽车发布的一系列招标信息
另外江淮同华为所推出的新车价位区间在20~35万元,对标中高端市场,并将进入华为门店进行销售,最快将在今年第三、四季度上市。
02.
双方各有所需江淮汽车亟待升级
对于江淮汽车来说,和华为合作将会是赶上智能电动汽车潮流的最好机会。
纵观江淮汽车近几年的发展,可以看到江淮汽车正在走向下坡路,智能化一直进展缓慢。
2022年,江淮汽车销量50.04万辆,同比下降4.54%,仅完成全年目标的88.1%。其中,江淮纯电动销量为19.3万辆,同比增加44%,落后于新能源汽车市场93.4%增速。
整体来看,目前江淮汽车正面临着燃油车卖不动,电动车增速放缓的尴尬局面。
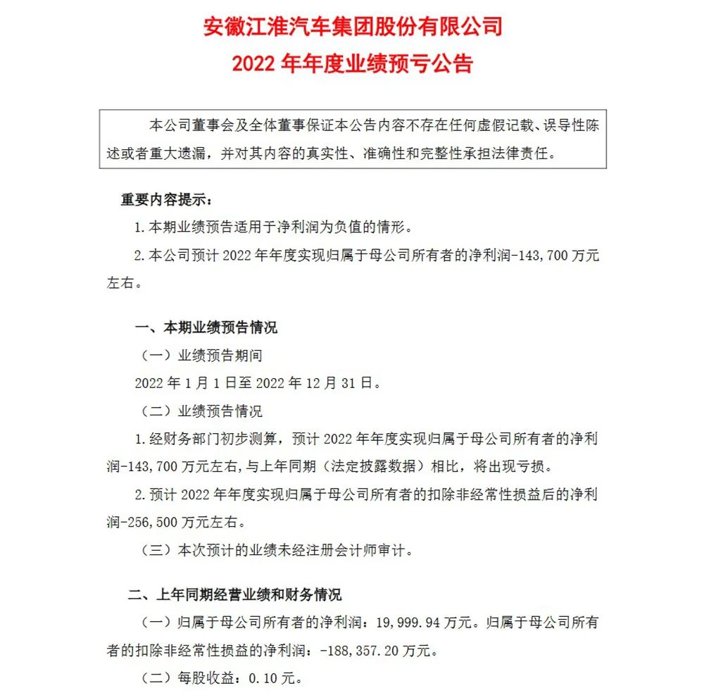
更严重的是,江淮的产能利用率仅71.15%,超过20万辆的产能被闲置。由此,江淮汽车也陷入巨额亏损状态。2022年,江淮汽车预计亏损14.37亿元左右,创下了有史以来的亏损记录,近六年累计亏损超91亿元。

▲江淮汽车2022年年度预亏公告
在这种背景下,为了加快智能化发展步伐,弥补在自动驾驶和智能座舱上的不足,盘活闲置产能,江淮汽车与华为的合作就显得非常重要。
同时,这次合作也可以说是一拍即合。
可以看到,虽然华为一直声称不造整车,但这几年投身汽车行业的程度越来越深入,从标准化零部件的供应到HI模式再到智选车,华为在汽车领域的布局不断升级。
在去年7月份,华为消费者业务CEO、智能汽车BU CEO余承东坦言:“汽车业务是一个烧钱的业务,华为每年投入研发十几亿美元,目前也是华为唯一亏损的业务,直接和间接研发人员高达10000人,其中70%研发人员都在研发智能辅助驾驶上面。”而在去年12月8日的华为内部会议上,余承东更是表示,车BU是华为一直烧钱的项目,要在2025年实现盈利。
而华为和江淮合作,也是出于在汽车业务方面的考虑,此举将会进一步扩大整体销量,有助于华为车BU实现营利的目标。
03.
三年前签署协议已有智能化方向合作
江淮同华为的合作始于三年前。
早在2019年12月,江淮汽车就与华为签署了全面合作框架协议暨MDC平台项目合作协议,双方计划在智能驾驶、智能座舱、智能电动、智能网联和云服务等方面进行深入合作。

▲江淮汽车与华为合作共建江淮车联网3.0平台
此次合作后,华为的生态车机系统、智能驾驶系统、全球首发的77G毫米波雷达就在江淮汽车思皓QX、思皓曜、思皓爱跑等车型实现上车。

▲思皓QX
去年6月份,行业内部有消息爆料,华为在尝到与赛力斯合作的“甜头”后,意图扩展智选车业务,并将寻求合作的目光瞥向了奇瑞、江淮、极狐等品牌。虽然该消息未经证实,但凭借龙头企业华为的影响力,江淮汽车股价在当时连续两个月翻番。
到了今年1月,据合肥日报报道,合肥市领导与华为常务董事余承东就共同推动华为终端与江淮汽车、肥西县合作项目进展一事深入商谈。报道称,华为将与江淮汽车在合肥共同开发新一代高端智能电动平台。
而随着中建六局的招标书出炉,华为与江淮合作造车的传言得到了证实。
04.
结语:华为朋友圈进一步扩大
华为同江淮汽车的合作持续推进,这无疑是对双方都有利好的消息。
对江淮汽车来说,老牌自主车企通过合作代工、积极求变,即使先前未能在汽车“四化”中占领先机,也能够保持自身不掉队,通过新项目创造出品牌新的活力。
对于华为来说,借助江淮汽车丰富的生产经验,华为有望打造下一个问界,既满足了下场造车的需求,又规避了亲自造车的风险,进一步拓宽产品矩阵。
总之,华为的朋友圈进一步扩大了。