来源 :读创2023-10-19

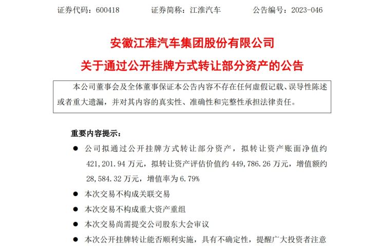
江淮汽车(600418)10月19日晚间公告,拟通过公开挂牌方式转让部分资产,涉及包括乘用车公司三工厂存货等在内的三个资产包,拟转让资产账面净值约42.12亿元,拟转让资产评估价值约44.98亿元,增值额约2.86亿元,增值率为6.79%。
公告介绍,为进一步优化自身资产结构,经公司八届十二次董事会审议,公司拟通过公开挂牌方式转让部分资产,涉及乘用车公司三工厂存货、固定资产、在建工程、房屋建筑物以及土地使用权及乘用车公司新桥工厂构筑物和设备资产。根据《安徽省企业国有资产交易监督管理办法》(皖国资产权〔2016〕144号)文件要求,本次拟转让资产将以评估价值为依据在产权交易中心进行挂牌转让。本次交易尚需提交公司股东大会审议。
公告介绍,本次拟出让资产均由公司购置、建设,2018年以来陆续投入使用,并按相关的会计政策计提折旧摊销,资产处于正常运营状态。
本次拟转让资产,交易标的将按照三个资产包的形式挂牌交易,三个资产包的评估基本情况如下:
一包:涉及乘用车公司三工厂存货、固定资产及在建工程。采用成本法评估,资产净值156,148.41万元,评估价值163,759.78万元,增值额7,611.37万元,增值率4.87%。
二包:涉及乘用车公司三工厂房屋建筑物、在建工程及土地使用权。采用成本法、市场法评估,资产净值118,330.93万元,评估价值139233.56万元,增值额20,902.63万元,增值率17.66%。
三包:涉及乘用车公司新桥工厂构筑物和设备。采用成本法评估,资产净值146,722.60万元,评估价值146,792.91万元,增值额70.31万元,增值率0.05%。
上述拟转让资产账面净值421,201.94万元。经安徽中联国信资产评估有限责任公司评估,拟转让资产评估价值449,786.26万元(评估基准日2023年4月30日),增值额28,584.32万元,增值率为6.79%。资产评估结果不包含增值税。
至于出售资产对上市公司的影响,公告称,本次通过资产转让可进一步优化资产结构,本次资产处置不会影响公司的正常生产经营,不涉及人员安排,若本次交易顺利实施,将对公司财务状况和经营业绩产生积极影响,具体以最终转让价格和年度审计结果为准。
二级市场上,江淮汽车19日收盘报14.30元/股,跌4.98%,公司最新总市值312.3亿元。