来源 :每日经济新闻2025-07-15
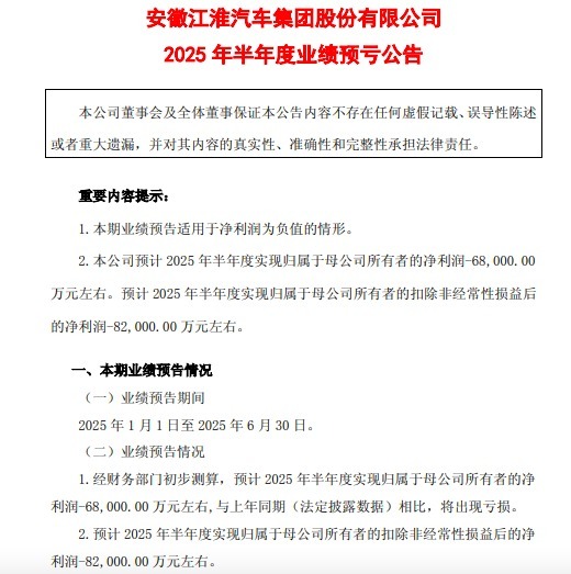
7月14日晚间,江淮汽车(SH600418)发布的2025年半年度业绩预亏公告显示,预计2025年上半年,江淮汽车归属于母公司所有者的净利润为-6.8亿元左右,与上年同期相比将出现亏损;预计2025年半年度实现归属于母公司所有者的扣除非经常性损益后的净利润为-8.2亿元左右。
公告显示,2024年上半年,江淮汽车归属于母公司所有者的净利润约为3.01亿元;归属于母公司所有者的扣除非经常性损益的净利润为9187.35万元。

图片来源:江淮汽车公告
对于2025年上半年业绩预亏的主要原因,江淮汽车方面解释称,受国际形势日趋复杂、境外汽车市场竞争日益加剧等影响,公司出口业务有所下滑;公司高端智能新能源乘用车项目尚处于产能爬坡期,尚未呈现规模效益。
尽管江淮汽车当前业绩承压,但江淮汽车与华为合作的高端新能源乘用车尊界项目却被业界认为是江淮汽车新的增长极。“超豪车赛道目前以进口车为核心,属于自主品牌蓝海市场。”国信证券在其最新发布的研报中分析称,鸿蒙智行凭借问界M9在高端豪车市场取得成功,进入超豪华赛道具备一定优势。
据江汽集团控股公司党委书记、董事长、总经理项兴初透露,为了打造尊界,双方在上海设立了设计中心,组建了5000人的专属团队,并建设了尊界超级工厂,投入超过百亿元。
5月30日晚,江汽集团与华为合作的超豪华品牌尊界首款车型——尊界S800正式上市,推出增程和纯电两种动力形式4款车型,售价区间为70.8万元至101.8万元,6月26日开启交付。鸿蒙智行方面提供的数据显示,尊界S800上市24小时大定达到1600辆,上市首月大定突破6500辆。“60万(元)以上(乘用车)市场国内销量中枢约45万辆,尊界品牌有望获取20%左右的份额,即8万至10万辆的年销量。”中信证券方面表示。

图片来源:合肥发布微信公众号
6月18日,尊界S800在位于合肥市肥西县的尊界超级工厂内开启批量投产。据江汽集团总经理李明介绍,9月份,尊界S800将冲刺3000辆的月产能目标,年底前向着月产能4000辆的目标努力。
也正因尊界项目尚处于前期高投入和产能爬坡期,江淮汽车将其列为公司业绩在2025年上半年出现预亏的主要原因之一。
据项兴初透露,在尊界S800的基础上,尊界品牌第二、第三款产品的研发正在加速推进,将为市场和消费者提供更多属于中国人自己的超豪华品牌车型。