chaguwang.cn-查股网.中国
查股网.CN
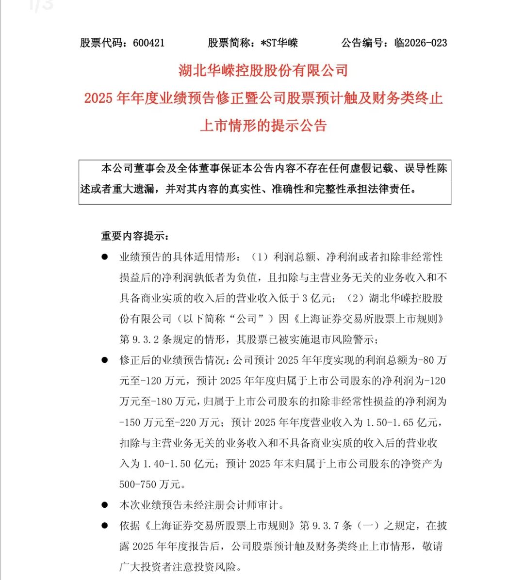
*ST华嵘(600421)内幕信息消息披露
 
个股最新内幕信息查询:    
 

退市倒计时:*ST华嵘涨停当晚盈转亏,3271万算力收入“蒸发”击穿保壳梦

http://www.chaguwang.cn  2026-04-23  *ST华嵘内幕信息

来源 :并购重组分析2026-04-23

  2026年4月21日晚间,A股年报披露季最戏剧性的一幕上演了。

  当日以5.55元涨停收盘的*ST华嵘(600421),收盘后突发公告——将1月29日发布的2025年“扭亏为盈”业绩预告大幅修正为亏损,公司股票预计将触及财务类终止上市情形。次日开盘即封死跌停,封单量惊人。

  从“保壳有望”到“退市倒计时”,这家一年内录得33次涨停的“妖股”,在距离年报披露日仅剩不到10天时,用一份修正公告终结了所有幻想。一、3个月内的两次“逆转”

  *ST华嵘的业绩预期,在不到3个月内经历了从亏损到盈利、再从盈利到亏损的过山车。

  1月29日——预盈公告点燃希望。当日公司披露2025年业绩预盈公告,预计全年归母净利润650万至800万元,扣非净利润600万至750万元,同比实现扭亏为盈;预计营收1.85亿至1.95亿元,扣除后营收1.75亿至1.85亿元。对于2024年度因“营收低于3亿且净利润为负”已被实施*ST的公司而言,净利润转正意味着保壳有望。

  3月19日——监管问询下“坚称合规”。上交所随即下发监管工作函,要求公司说明新增信息化业务的商业实质、收入确认合规性等核心问题。*ST华嵘回复称,新增信息化及工程类业务(主要为算力中心系统集成项目)2025年实现收入3271.24万元,占营收总额17.09%,毛利率26.91%;公司严格根据会计政策确认相关收入,以客户签收或验收作为商品销售的收入确认时点,不存在未满足收入确认条件而突击确认收入的情形。年审机构立信中联会计师事务所也明确表示:“未发现存在收入确认不符合《企业会计准则》规定的情况。”

  4月21日——涨停之夜突然“变脸”。修正后业绩全面转亏:归母净利润-120万至-180万元,扣非净利润-150万至-220万元;营收调减至1.50亿至1.65亿元,扣除后营收仅1.40亿至1.50亿元;净资产从预计1450万至1600万元,锐减至500万至750万元。根据上交所《股票上市规则》,公司2024年度已因“营收低于3亿且净利润为负”被实施*ST,若2025年度再次触及,将被终止上市——而非仅仅退市风险警示。二、3271万收入“蒸发”之谜

  此次业绩大变脸的核心原因,是公司调减了报告期内工程及信息化业务收入,调减金额恰好是3271.24万元——正是此前在监管回复中重点“捍卫”的那笔算力中心系统集成项目收入。

  公司给出的解释是:“随着年报编制工作的深入以及审计工作的推进,结合公司自查及审计核查情况,为更加客观、准确地披露会计信息,严谨执行新收入准则,经与年审会计师事务所沟通,公司决定调减。”值得注意的是,公司在监管回复中曾详细披露:该项目总金额2.21亿元,*ST华嵘负责承接其中算力系统的集成、安装及配套实施工作,收入3266.52万元,预计成本2387.82万元,利润878.70万元。公司还强调“该项目具有真实的业务背景且具备商业实质”。

  然而,立信中联所在4月16日的审计进展公告中已悄然“改口”:若新增信息化及工程类业务进行扣非,公司2025年度扣非后净利润将为负且营收低于3亿,将触及财务类退市。从3月19日“未发现不合规”到4月16日“若扣非则触及退市”,再到4月21日正式调减收入——审计结论在短短一个月内的剧烈转向,揭示了那笔3271万算力收入的真实成色。三、历史病灶:20年5次易主,主业飘摇

  *ST华嵘的退市危机并非偶然,而是长期治理失序的必然结果。

  主业持续萎缩。公司2021至2024年营业收入长期维持在2亿元以内且持续亏损,扣非净利润已连续多年亏损。2025年前三季度,公司实现营收1.09亿元,扣非净利润-252.39万元。

  频繁易主、主业漂移。公司前身为武汉春天生物工程股份有限公司,20年间历经4次更名、5次易主,从医药到钢材贸易再到建筑模具,频繁跨界,始终未能建立核心竞争力。

  信披违规前科累累。2025年9月,公司新控股股东海南伯程及实控人林木顺因未按规定披露权益变动、未聘请财务顾问,被湖北证监局出具警示函。此次业绩预告修正,也被市场质疑涉嫌构成“虚假陈述”。四、结语

  *ST华嵘的业绩“变脸”,是A股年报披露季最经典的“监管问询→审计深入→真相暴露”样本。3271万算力收入的调减,表面上是“收入确认合规性”的技术问题,本质上是公司试图通过突击新增业务来跨越“营收低于3亿且净利润为负”退市红线的最后一搏。监管问询和审计程序的深入推进,最终戳破了这层窗户纸。

  对于在1月29日至4月21日期间买入并持有至4月21日后的投资者而言,这场“保壳大戏”的代价是实实在在的——股价从涨停到跌停,总市值从13.75亿元缩水至10.3亿元。年报正式披露后,*ST华嵘大概率将成为2026年又一只因财务指标不达标而退出A股舞台的股票。而它的陨落,也为所有试图通过“突击增收”来跨越退市红线的公司敲响了最响亮的警钟——在监管的聚光灯和审计的显微镜下,任何侥幸都无处遁形。

有问题请联系 767871486@qq.com 商务合作广告联系 QQ:767871486
Copyright 2007-2026
www.chaguwang.cn 查股网