chaguwang.cn-查股网.中国
查股网.CN
青松建化(600425)内幕信息消息披露
个股最新内幕信息查询:
返回查股网主页
收藏查股网(Ctrl+D键)
青松建化分时资金
青松建化日线资金
大盘分时DDX数据
大盘历史DDX(日线图)
基本面选股系统
主力资金流向统计
Level-2指标龙虎榜
DDX综合选股(V1)
DDX综合选股(V2)
DDX选股决策(实时)
板块资金流向(实时)
热点板块概念股票
青松建化研究报告
青松建化价值分析
青松建化概念题材
青松建化内幕消息
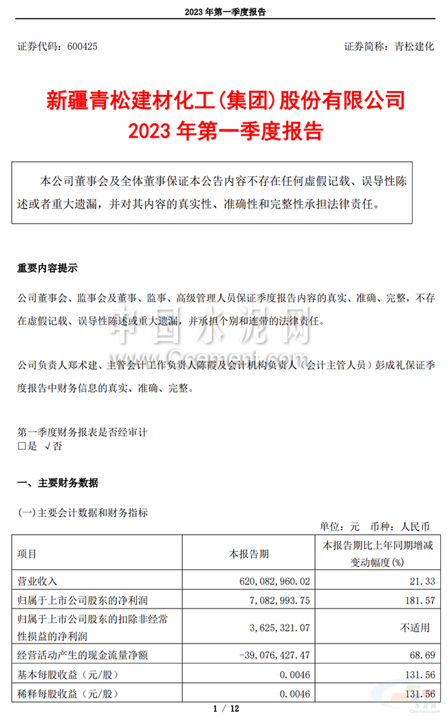
青松建化:2023年第一季度净利润约708万元
http://www.chaguwang.cn
2023-05-04
青松建化内幕信息
来源 :水泥网APP
2023-05-04
青松建化4月28日晚间发布一季度业绩公告称,2023年第一季度营收约6.2亿元;归属于上市公司股东的净利润约708万元;基本每股收益0.0046元。
有问题请联系
767871486@qq.com
商务合作广告联系
QQ:767871486
www.chaguwang.cn
查股网