来源 :中国饲料行业信息网2022-08-19
8月17日晚间,通威股份(600438.SH,下称“通威”)发布2022年半年度报告,公司上半年营收为603.39亿元,同比增长约127.16%;归母净利润为122.24亿元,同比增长约312.17%。
对于营收的大幅增长,通威称,这主要系光伏板块经营规模扩大、产品价格提升所致。
从具体的业务来看,今年上半年,通威的饲料及产业链业务实现营业收入143.82亿元,贡献的营收约占总营收的23.84%。实现饲料销量323.34万吨,同比增长49.31%。
而在光伏新能源业务上,通威实现高纯晶硅产量10.73万吨,同比增长112.15%,国内市占率近30%;实现电池销量21.79GW,同比增长54.55%;截至报告期末,建成以“渔光一体”为主的光伏电站51座,累计装机并网规模超过3.12GW,上半年结算发电量19.16亿度。
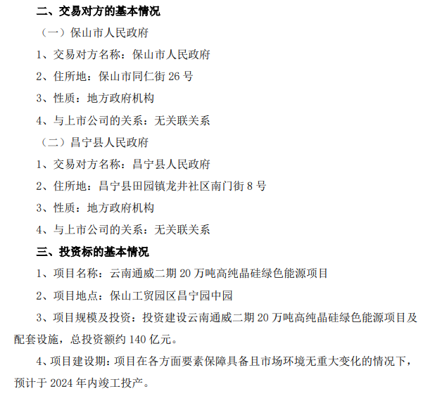
同一天,通威还发布了两份公告,披露了两笔巨额投资。
公告显示,通威拟与包头市昆都仑区人民政府、保山市人民政府以及昌宁县人民政府签署协议,约定通威新增投资共280亿元,在两地分别建设年产20万吨高纯晶硅绿色能源项目。
红星资本局注意到,上述两个项目都预计在2024年内竣工投产。


↑截图自通威股份公告
通威称,两个项目预计不会对其2022年营收及净利润构成重大影响。按照中国有色金属工业协会硅业分会最近披露的国内单晶致密料成交均价30.32万元/吨(含税)测算,在这两个项目投产后,预计实现营业收入537亿元/年、537亿元/年(不含税)。
需要说明的是,当前光伏市场的行情火爆,硅料价格处于高位,但有券商在研报中认为,随着检修产能复产和新增产能释放,四季度硅料价格有望下降,缓解产业链价格压力。