chaguwang.cn-查股网.中国
查股网.CN
时代新材(600458)内幕信息消息披露
 
个股最新内幕信息查询:    
 

叶片头企再扩产!时代新材拟投资约3亿建新厂

http://www.chaguwang.cn  2023-07-31  时代新材内幕信息

来源 :北极星电力网2023-07-31

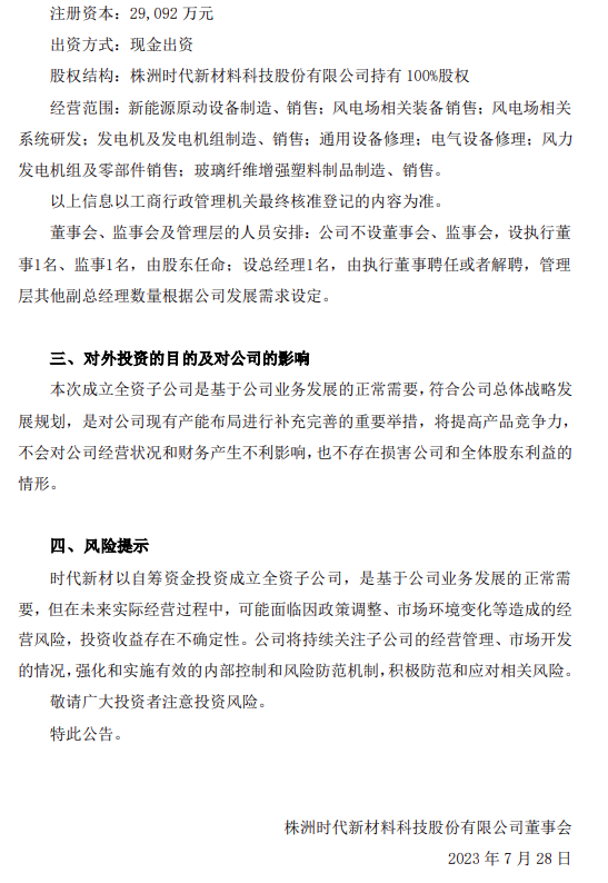
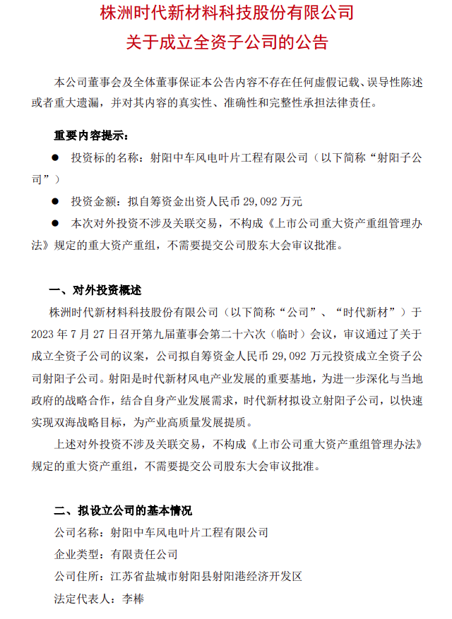
  7月28日,时代新材发布《关于成立全资子公司的公告》,称经董事会审议,时代新材拟自筹资金29092万元投资成立全资子公司射阳子公司。

  时代新材表示,射阳是其风电产业发展的重要基地,为进一步深化与当地政府的战略合作,结合自身产业发展需求,时代新材拟设立射阳子公司,以快速实现双海战略目标,为产业高质量发展提质。

  

  

有问题请联系 767871486@qq.com 商务合作广告联系 QQ:767871486
www.chaguwang.cn 查股网