来源 :北极星电力网2023-08-29
日前,时代新材相继发布《2023年半年度报告》&《关于吸收合并全资子公司的公告》。2023年上半年,该公司风电事业部完成销售收入28.19亿元,较上年同期增长 13.99%,市场占有率继续保持了国内第二的行业地位。

市场拓展方面,持续深入海上风电领域,获得明阳风电海上叶片大订单,与海外客户 Nordex再度实现海外业务合作。
技术研发方面,公司自主研发的“海风 1 号”110 米级超大型风电叶片顺利通过装机考核,目前最长叶型 111.5m 级海上风电叶片在射阳公司顺利下线,提升了海上超大型叶片的量产能力,为下半年产能提升,全年订单的顺利交付做好了准备。公司建成最大海上大功率风电叶片试验平台,可测试 160 米、20MW 级叶片,为未来更大型叶片研发奠定基础。自主研制的全球第一款可回收热固性树脂叶片 TMT86A 成功下线,实现公司在风电叶片新材料应用方面的全新突破;免脱模布拉挤板材在 TMT86 和 TMT94 叶型上获得试用,解决叶片工艺难题,实现技术降本。
产能布局方面,国内产能不断提升,东北两大新基地吉林松原工厂、哈尔滨宾县工厂进入生产爬坡阶段,西南、新疆、射阳及蒙西地区的产能扩建工厂预计年内投产,海外基地建设工作按计划推进,十四五产能目标布局基本成形。
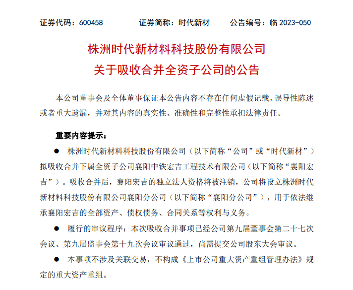
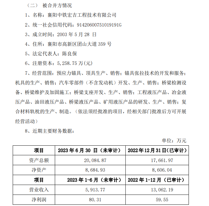
此外,为了优化资源配置,减少管理层级,提高整体运营效率,公司于 2023 年 8月 25 日召开第九届董事会第二十七次会议,审议通过了《关于吸收合并全资子公司襄阳宏吉的议案》《关于成立襄阳分公司的议案》,同意公司吸收合并襄阳宏吉并成立襄阳分公司。吸收合并完成后,襄阳宏吉的独立法人资格将被注销,公司将设立株洲时代新材料科技股份有限公司襄阳分公司(以下简称“襄阳分公司”),用于依法继承襄阳宏吉的全部资产、债权债务、合同关系等权利与义务。
