当此前曾陷入债务危机的几家房企股价接连涨停时,人们纷纷感慨,地产股的春天终于来了,房企们终于可以松一口气……
蓝光发展,也在此轮的暴涨行列,从15日开始,蓝光发展连着5个涨停,从12月1日开始,股价累计涨幅超过67%!
外界表示,以蓝光为代表的出现债务危机的房企,是受到此前的鼓励银行业金融机构做好重点房地产企业风险处置项目并购的金融支持和服务”政策的影响,市场认为这类房企的债务问题将会进来转机,因而股价出现异动。
然而,蓝光发展的一纸资产转让公告,让几日来的积极面急转直下。
22日当日,蓝光发展股价冲顶后大跌7.77%,23日继续跌停,24日收跌8.94%,报2.14元/股。

01
近15亿资产,1元贱卖?!

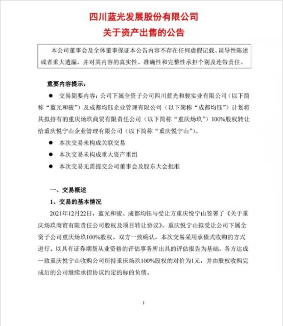
12月23日晚间,蓝光发展发布公告称控股股东蓝光集团拟被动减持不超2%的公司股份。另外拟将持有的重庆炀玖商贸有限责任公司100%股权转让给重庆悦宁山企业管理有限公司,交易对价1元。重庆炀玖模拟交易后的账面净资产为14.84亿元。
公告内容显示,本次交易采用承债式收购的方式进行。交易涉及的三个房地产项目分别为重庆未来城104亩项目、重庆芙蓉公馆项目、天津津南小站665亩项目。

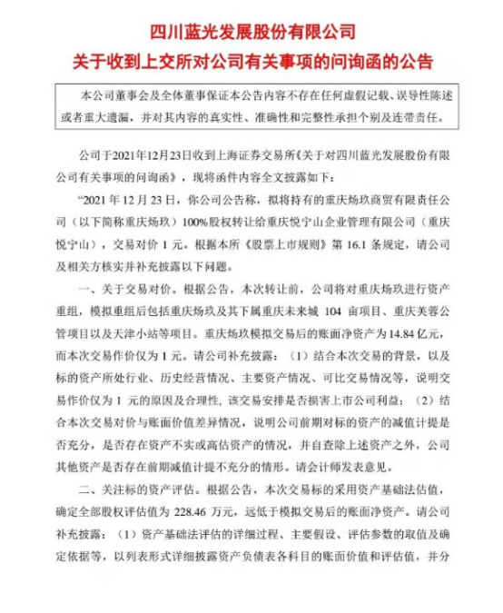
公告一经发布立即引来上海证券交易的质疑,并对蓝光发展的转让资产一事发出问询函:
要求其说明交易作价仅为1元的原因及合理性,该交易安排是否损害上市公司利益;
结合本次交易对价与账面价值差异情况,说明蓝光发展前期对标的资产的减值计提是否充分,是否存在资产不实或高估资产的情况,并自查除上述资产之外,蓝光发展其他资产是否存在前期减值计提不充分的情形;
以及交易对手方的信息核实,蓝光发展须穿透披露重庆悦宁山的股权结构、股东背景、实际控制人,以及资金来源等基本情况。
02
虽然1元收购债权的事,业内也有先例,但蓝光发展的此举还是让业内外一脸懵了。
是转移资产?还是负债已大过资产价值象征性收取?
信息显示,重庆悦宁山企业管理有限公司有两个股东,分别为重庆天酬企业管理有限公司和北京孺子牛管理咨询有限责任公司,双方持股比例分别为50%。
穿透股权信息后显示,重庆天酬企业管理有限公司背后的实际控制人为重庆金科巫宸房地产开发有限公司,最终的实际控制人为金科地产。

12月22日,蓝光发展也发布了一份转让资产的公告,称,此次转让旗下资产的交易,受公司债务风险及市场因素等影响,预计减少蓝光发展当期净利润约14.88亿元,占2020年度经审计净利润的45.06%,本次交易无需提交公司董事会和股东大会批准。
03
蓝光发展是2021年继华夏幸福之后,第二家爆雷的千亿房企。自其7月宣布无法偿还到期27亿债务,债务危机全面爆发。
8月,组建了四川省债权人委员会,启动债务重组相关工作,此间有传言万科将成为其战投,但万科回应无意接盘。后又传出川发展介入,也无下文,相比华夏幸福,蓝光发展所剩的优质资产很少,华夏幸福的债务重组之路,蓝光发展走不通。
此前,蓝光发展发布公告称,截止 2021 年 11 月 5 日,该公司累计到期未能偿还的债务本息金额合计241.71亿元(包括银行贷款、信托贷款、债务融资工具等债务形式)。目前公司正在与上述涉及的金融机构积极协调解决方案。
目前29家金融机构已经对蓝光发展及其子公司的债务提起了诉讼,索要的债务金额达到117.42亿元,债权金额超过10亿元的有4家。

数据来源蓝光发展公告
另据某票据平台显示,蓝光发展目前待承兑票据7681笔,已结清票据257笔,拒付66笔,未结清票据7424笔。

曾经的四川一哥,经历了销售额突破千亿、上海新总部开张、“A+H”双资本平台共舞的辉煌,如今深陷债务困局。
在自我救赎之时,以1元转让旗下三个项目,也是无奈之举。至于其中更多细节,只能等蓝光发展的回复。