chaguwang.cn-查股网.中国
查股网.CN
六国化工(600470)内幕信息消息披露
 
个股最新内幕信息查询:    
 

六国化工:产品产销现“不同版本” 第二大股东间接控股企业产品或现重叠

http://www.chaguwang.cn  2025-12-30  六国化工内幕信息

来源 :金证研2025-12-30

  2025年前三季度,安徽六国化工股份有限公司(以下简称“六国化工”)实现营收50.05亿元,同比增长3.9%,但同期归母净利润为-2.07亿元,大幅下滑超600个百分点。对此,六国化工称,其业绩亏损主要系受宏观经济环境和化肥行业稳价保供、出口管控等政策及磷肥产品成本同比上升的影响。

  回溯历史,2025年4月,六国化工控股股东将持有的六国化工2,608万股股份已过户给万华化学集团股份有限公司(以下简称“万华化学”)全资子公司万华化学集团电池科技有限公司(以下简称“万华电池”)。而将“目光”放至二股东万华电池,其持有六国化工一家子公司45%的股份。该子公司在建项目的建设产品包括磷酸铁装置,而万华电池控股的一家上市企业旗下子公司具备磷酸铁装置产能。

  此次定增,六国化工拟扩充的精制磷酸产能系2024年产能的1.89倍。而2022-2024年,六国化工精制磷酸的产能利用率下滑至不足五成。在此背景下,精制磷酸下游磷酸铁及磷酸铁锂行业产能利用率均不足六成。不仅如此,2024年,六国化工的一家主要竞争对手称因磷酸铁行业供需矛盾突出,计划终止部分精制磷酸生产线建设。

  此外,六国化工产品频抽检不合格遭处罚,子公司卫生环境抽检曾被发现问题并责令改正的情形或值得关注。而且,两次申报定增中,六国化工产品产销量及应收账款数据或现“不同版本”,审计机构多次因执业问题被“点名”。

  一、精制磷酸收入占比不足一成且产能利用率下滑反扩产,一家同行终止部分精制磷酸产线建设

  募投项目是企业再融资募集来的资金用于投资的具体项目,合理的募投项目是企业通过证监会审核的关键因素之一。2022-2024年,六国化工包括精制磷酸在内的磷酸业务收入占主营业务收入的比例均不足6%,且六国化工精制磷酸产能利用率及毛利率均呈下滑趋势。此外,2023-2024年,六国化工精制磷酸的部分下游行业产能利用率或不足六成。在此背景下,六国化工拟募资扩产精制磷酸。

  1.1 2025年前三季度归母净利润为负,近四年扣非ROE呈下滑趋势

  据六国化工2022-2024年年报及2025年三季报,2020-2024年及2025年1-9月,六国化工营业收入分别为48.23亿元、59.92亿元、75.5亿元、69.33亿元、62.51亿元、50.05亿元,归母净利润分别为1.68亿元、2.28亿元、1.91亿元、0.23亿元、0.25亿元、-2.07亿元。

  根据《金证研》北方资本中心研究,2021-2024年及2025年1-9月,六国化工营业收入增速分别为24.23%、26%、-8.17%、-9.83%、3.9%,归母净利润增速分别为35.6%、-16.08%、-88.1%、10.65%、-640.3%。

  据六国化工2023-2024年年报及2025年半年报,2021-2024年及2025年1-6月,六国化工的扣除非经常性损益后的加权平均净资产收益率(以下简称“扣非ROE”)分别为11.51%、7.27%、0.48%、0.67%、-8.57%。

  值得关注的是,2022-2024年及2025年1-3月,六国化工磷酸收入占主营业务收入的比例不足6%。

  1.2 2022年起磷酸收入占主营业务收入的比例均不足6%,且磷酸包括精制磷酸

  据六国化工签署于2025年8月7日的《关于六国化工向特定对象发行股票申请文件的审核问询函的回复》(以下简称“审核问询回复”),2022-2024年及2025年1-3月,六国化工磷酸产品的销售收入分别为3.67亿元、2.9亿元、2.32亿元、0.6亿元,占主营业务收入的比例分别为5.04%、4.4%、3.87%、3.97%。

  此外,六国化工磷酸销量包括直接销售的精制磷酸销量以及用精制磷酸进一步加工的工业级磷酸一铵、磷酸二氢钾的销量。

  不仅如此,2024年,六国化工精制磷酸的产能利用率不足五成。

  1.3 受产能爬坡影响精制磷酸产能利用率下滑至不足五成,此次定增达产后产能系2024年产能的1.89倍

  据签署于2025年5月15日的募集书,此次定增,六国化工拟募集资金总额为8亿元,全部投入“28万吨/年电池级精制磷酸项目”。该项目达产后,预计年产28.35万吨精制磷酸。

  据审核问询回复,2022-2024年及2025年1-3月,六国化工精制磷酸的产能分别为5万吨、5万吨、15万吨、3.75万吨。同期,六国化工精制磷酸的产能利用率分别为115.21%、122.76%、42.56%、46.07%。

  此外,2022-2024年及2025年1-3月,六国化工精制磷酸的毛利率分别为46.89%、41.73%、13.58%、6.69%。

  对于毛利率下滑,六国化工表示,2024年和2025年一季度,其磷酸业务毛利率大幅下降,主要原因系原材料磷矿石价格持续高位运行、硫酸价格大幅上涨以及“10万吨精制磷酸”投产尚处于产能爬坡期,生产效率处于逐步提升阶段、产能未能完全释放,单位制造费用增长所致。

  而对于产能利用率下滑,六国化工表示,2024年以来,随着公司10万吨新增产能的投产,公司精制磷酸的合计产能上升至15万吨,但是受产能爬坡的影响,当年度产量仅为6.38万吨,影响产能释放,当年产能利用率较低。

  经《金证研》北方资本中心测算,此次定增,六国化工达产后制磷酸的产能系2024年产能的1.89倍。

  不难看出,六国化工此次定增拟募资扩充精制磷酸的产能,而2024年及2025年一季度,六国化工的精制磷酸的产能利用率及毛利率均大幅下滑,原因涉及10万吨新增产能的投产导致产能爬坡的影响。

  值得一提的是,2023-2024年,六国化工精制磷酸产品下游的产能利用率或不足六成。

  1.4 2023-2024年,精制磷酸下游磷酸铁及磷酸铁锂行业产能利用率或不足60%

  据签署于2025年5月15日的募集书,六国化工精制磷酸的下游主要为磷酸铁、磷酸铁锂行业。

  据湖南裕能签署于2025年6月3日的《关于湖南裕能新能源电池材料股份有限公司申请向特定对象发行股票的审核问询函的回复》,2021-2022年,磷酸铁锂行业有效产能利用率均超过90%。2023-2024年,磷酸铁锂行业有效产能利用率分别为59%、55%。

  据广州天赐高新材料股份有限公司(以下简称“天赐材料”)发布于2025年6月24日的《天赐材料相关债券2025年跟踪评级报告》,2024年,国内磷酸铁产量为188.6万吨。同期,国内磷酸铁行业产能达455.8万吨。

  据公开平台发布于2024年1月22日的公开信息,2023年,国内磷酸铁产量为116万吨。同期,国内磷酸铁产能为373万吨。

  即根据上述国内磷酸铁的产量及产能测算,2023-2024年,国内磷酸铁产能利用率或分别为31.1%、41.38%。

  不仅如此,2024年,六国化工的一家主要竞争对手终止部分精制磷酸生产线建设。

  1.5 2024年4月,同行云图控股因磷酸铁行业供需矛盾终止部分精制磷酸建设

  据签署于2025年5月15日的募集书,成都云图控股股份有限公司(以下简称“云图控股”)为六国化工产品的主要竞争对手之一。

  据云图控股出具于2024年4月13日的《成都云图控股股份有限公司关于调整募投项目投资规模并结项的公告》,彼时云图控股称,因磷酸铁行业供需矛盾突出,产品价格和利润承压,其认为若继续投入较大资金建设磷酸铁剩余产线,可能面临投资项目实施后市场不达预期的风险。云图控股计划对于2022年定增融资的“磷矿资源综合利用生产新能源材料与缓控释复合肥联动生产项目”进行调整并结项,并终止剩余15万吨精制磷酸和30万吨磷酸铁生产线的建设。

  综合而言,2024年,六国化工营收增速告负,归母净利润增速由负转正,到了2025年1-9月,其归母净利润为负。且2021-2024年,六国化工扣非ROE由11.51%下滑0.67%,2025年上半年降至-8.57%。

  此外,2022年起,六国化工磷酸收入占主营业务收入的比例均不足6%,且磷酸包括精制磷酸,而报告期内精制磷酸产能利用率及毛利率呈下滑趋势。2024年,六国化工精制磷酸产能利用率降至46.07%。此次定增,该项目达产后,六国化工精制磷酸产能系2024年产能的1.89倍。值得注意的是,2023-2024年,六国化工精制磷酸下游磷酸铁及磷酸铁锂行业产能利用率均不足60%。另外,2024年4月,六国化工主要竞争对手之一云图控股因磷酸铁行业供需矛盾突出、产品价格和利润承压等因素,计划终止15万吨精制磷酸生产线建设。

  二、产品产销量及应收账款数据或现“不同版本”,审计机构多次因执业问题被“点名”

  假作真时真亦假,无为有处有还无。回溯历史,2023年六国化工曾拟向特定对象发行股票,而后因申请撤回而终止。而两次申报中,六国化工2022年精制磷酸产销量、2022年末应收账款余额等数据或信披不一。

  2.1 关于2022年精制磷酸产量及销量,上演“信披不一”疑云

  据审核问询回复,2022年,六国化工精制磷酸业务的产能、产量、销量分别为5万吨、5.76万吨、5.58万吨。同期,六国化工精制磷酸业务的产能利用率、产销率分别为115.21%、96.85%。

  据六国化工签署于2023年9月4日的《关于六国化工向特定对象发行股票申请文件的审核问询函的回复》(以下简称“2023年审核问询回复”),2022年,六国化工精制磷酸产品的产能、产量、销量分别为5万吨、4.81万吨、4.74万吨。同期,六国化工精制磷酸业务的产能利用率、产销率分别为96.15%、98.83%。

  经测算,六国化工审核问询回复中披露其2022年精制磷酸产量及销量,或比其2023年审核问询回复中披露的同期数据分别多0.95万吨、多0.84万吨,且两者披露的产能利用率或也信披不一。

  需要指出的是,2023年审核问询回复系六国化工前次申报定增的问询回复,前次申报中,2023年4月28日,上交所依法受理了六国化工向特定对象发行股票的申请文件,并按照规定进行了审核。2024年2月7日,六国化工及其保荐机构申请撤回向特定对象发行股票。

  此外,六国化工2022年年末应收账款余额或现“不同版本”。

  2.2 两次申报定增的问询回复中,2022年末应收账款余额或相差超四百万元

  据审核问询回复,截至2022年12月31日,六国化工应收账款余额、坏账准备、应收账款净额分别为14,949.34万元、6,752.32万元、8,197.02万元。

  据2023年审核问询回复,2022年12月31日,六国化工应收账款余额、坏账准备、应收账款净额分别为15,429.2万元、6,978.82万元、8,450.38万元。

  经测算,六国化工2023年审核问询回复中披露其2022年末应收账款余额、坏账准备、应收账款净额,或比审核问询回复中披露数据分别多480.56万元、226.5万元、253.36万元。

  2.3 会计政策及会计估计变更等因素,或并未对上述数据异象造成影响

  据六国化工2022年年报,六国化工无会计差错更正、会计政策、会计估计变更。

  合并范围方面,2022年,六国化工通过投资设立成立子公司兰格(香港)商贸有限公司。

  可以看出,六国化工2022年的会计政策、估计变更及合并范围变化等因素,或未对上述信披不一产生影响。

  不仅如此,六国化工的审计机构多次因执业问题被“点名”。

  2.4 2024-2025年,审计机构容诚所多次因执业问题被“点名”

  据签署于2025年5月15日的募集书,此番定增,六国化工的审计机构为容诚会计师事务所(特殊普通合伙)(以下简称“容诚所”)。

  据证监会发布于2024年9月12日的公开信息,2024年9月10日,容诚所及相关注册会计师因在执行罗普特科技集团股份有限公司(以下简称“罗普特”)2020年财务报表审计项目中,未关注到贵州省都匀市项目售出货物存放地实际为罗普特租赁的仓库,而被厦门证监局采取出具警示函的监督管理措施,并记入诚信档案。

  此外,证监会发布于2024年9月19日的公开信息显示,2024年9月12日,容诚所及相关注册会计师因执行的宁波博菱电器股份有限公司2020年度、2021年度、2022年度、2023年度财务报表审计项目中存在对关联方及关联交易审计程序执行不到位、预付账款审计程序执行不到位、应收账款审计程序执行不到位、管理费用审计程序执行不到位、内部控制风险评估程序执行不到位等问题,被宁波证监局采取出具警示函的监督管理措施。

  问题尚未结束。上交所发布于2025年3月14日的公开信息显示,2025年2月25日,容诚所及相关注册会计师因在为安徽安芯电子科技股份有限公司(以下简称“安芯电子”)发行上市申请提供证券服务过程中出具的核查报告与实际情况不符,且未能对安芯电子研发人员认定、研发费用归集、收入确认准确性等多方面存在的异常情况予以充分关注并审慎核查,上交所对容诚所予以通报批评,对相关注册会计师予以6个月内不接受其签字的发行上市申请文件及信息披露文件的纪律处分,并记入证监会诚信档案数据库。

  并且,证监会发布于2025年6月23日的公开信息显示,2025年6月3日,容诚所及相关注册会计师因执行的瑞达期货股份有限公司年报审计项目中存在对收入审计程序执行不到位、函证程序执行不到位、底稿记录不完整、不准确等问题,被厦门证监局采取出具警示函的监督管理措施,并记入诚信档案。

  即是说,两次申报定增背后,关于六国化工2022年精制磷酸业务产量及销量,六国化工应收账款余额、坏账准备、应收账款净额,前次申报即2023年审核问询回复与此次申报的审核问询回复,上演信披不一的异象。还需关注的是,2024-2025年,容诚所多次因执业问题被“点名”,或难勤勉尽责。

  三、超九成磷酸铁收入来自第二大股东旗下企业,六国化工子公司建设项目产品或与该关联方存重叠

  入之愈深,其进愈难。2024年2月,万华电池受让六国化工全资子公司45%股份。同月,万华电池与六国化工控股股东签署有关于六国化工5%股权的转让协议。两个月后,万华电池为六国化工持股5%的第二大股东,且六国化工控股子公司在建项目涉及的产品,与前述股东旗下企业或存重叠。

  3.1 2024年2月万华电池受让六国化工5%的股份,同年4月完成过户

  据六国化工2025年三季报,截至2025年9月末,铜陵化学工业集团有限公司(以下简称“铜化集团”)持有六国化工20.49%的股份,为六国化工控股股东。

  据万华化学发布于2024年4月25日的《万华化学关于全资子公司受让六国化工部分股权完成过户登记的公告》,2024年2月26日,万华化学全资子公司万华电池通过协议转让方式,受让铜化集团持有的六国化工5%的股权,交易金额1.16亿元。2024年4月23日,上述股权已完成过户,万华化学持有六国化工5%的股份。

  据六国化工2025年三季报,截至2025年9月末,万华电池持有六国化工5%的股份,系六国化工第二大股东。

  此外,2024年2月,万华电池入股六国化工一家全资子公司。

  3.2 2024年2月,六国化工将全资子公司徽阳新材料45%股份转让给万华电池

  据六国化工2023-2024年年报,2023年1月,六国化工出资设立全资子公司湖北徽阳新材料有限公司(以下简称“徽阳新材料”)。2024年2月,六国化工将全资子公司徽阳新材料45%的股权以7,402.02万元的价格转让给万华电池,此次交易为关联交易。

  据市场监督管理局数据,徽阳新材料成立于2023年1月3日。截至查询日2025年12月29日,徽阳新材料的法定代表人为许进冲,注册资本为10亿元。六国化工持有徽阳新材料55%的股份,万华电池持有徽阳新材料45%的股份。

  且截至查询日2025年12月29日,万华电池的全资股东系万华化学。

  3.3 徽阳新材料财务总监杨燕杰,与万华电池母公司万华化学电池业务副总经理“同名”

  据市场监督管理局数据,2024年8月5日至查询日2025年12月29日,徽阳新材料的财务负责人为杨燕杰。

  据发布于2025年9月6日的公开信息,2025年9月6日,宜昌市2025年三季度全市重大项目签约活动在宜昌温德姆至尊酒店举行,出席活动的嘉宾包括万华化学电池业务副总经理杨燕杰先生。

  可见,至少截至2025年9月,徽阳新材料财务总监杨燕杰,与万华电池母公司万华化学电池业务副总经理“同名”。

  值得关注的是,徽阳新材料未来拟对磷酸铁业务进行拓展。

  3.4 徽阳新材料一体化项目共有三期,二期及三期建设内容均含磷酸铁装置

  据认证主体为六国化工的微信公众平台发布于2025年7月8日的公开信息,湖北徽阳新材料有限公司一体化项目(以下简称“徽阳新材料一体化项目”),项目总投资105亿元,项目全部建成后,年产值120亿元。

  其中,一期项目总投资40亿元,主要建设内容包括140万吨/年选矿装置、80万吨/年硫磺制酸及配套余热发电装置、30万吨/年半水——二水湿法磷酸装置、20万吨/年精制磷酸装置、150万吨/年磷石膏改性纯化装置、30万吨/年复合肥装置。

  此外,二期项目总投资35亿元,主要建设内容包括30万吨/年半水——二水湿法磷酸装置、20万吨/年磷酸铁装置、3万吨/年高纯无水氟化氢装置。三期项目总投资30亿元,主要建设内容包括50万吨/年磷酸铁装置。截至2025年7月8日,一期项目选矿装置土建已完工。

  对于万华化学参股徽阳新材料,在审核问询回复中,六国化工表示,为优化徽阳新材料整体资源配置,推动徽阳新材料项目建设,同时进一步借助万华化学成熟的客户资源及良好的品牌形象开拓市场,消化产能。因此,在万华电池成为公司的战略股东后,万华电池与六国化工进一步商议,由万华电池参股投资徽阳新材料。

  值得关注的是,六国化工关联方主营业务或包括磷酸铁及磷酸铁装置。

  3.5 向万华电池控股的安纳达销售超九成磷酸铁,安纳达子公司铜陵纳源具备磷酸铁装置产能

  据六国化工2025年半年报,安徽安纳达钛业股份有限公司(以下简称“安纳达”)、铜陵纳源材料科技有限公司(以下简称“铜陵纳源”)、铜陵安伟宁新能源科技有限公司(以下简称“安伟宁”)、铜陵安轩达新能源科技有限公司(以下简称“安轩达”)均为六国化工关联方。

  据审核问询回复,2022-2024年及2025年1-3月,六国化工精制磷酸产品向关联方铜陵纳源及其子公司安伟宁、安轩达的销售金额分别为3.58亿元、2.83亿元、2.15亿元、0.52亿元,占六国化工精制磷酸产品总收入的比例分别为97.43%、97.65%、92.48%、94.4%。

  经测算,2022-2024年及2025年1-3月,六国化工向关联方铜陵纳源及其子公司安伟宁、安轩达累计销售金额为9.09亿元。

  据万华化学发布于2024年4月24日的《万华化学关于全资子公司受让安纳达部分股权完成过户登记的公告》,2024年2月26日,万华电池受让铜化集团持有的安纳达15.2%的股权,交易金额为2.99亿元。2024年4月19日,上述股权已完成过户,万华化学持有安纳达15.2%的股份,成为安纳达第一大股东,且为安纳达的控股股东。

  据安纳达2025年12月24日发布的公告,万华化学为安纳达控股股东万华电池母公司。

  据安纳达2023-2024年年报,安纳达控股子公司铜陵纳源从事磷酸铁产品的研发、生产和销售,主要产品为磷酸铁系列产品,安纳达主营业务产品包括磷酸铁。2022-2024年,安纳达磷酸铁收入占营业收入的比例分别为41.08%、34.05%、31.45%。

  据安纳达2022年8月25日投资者关系活动记录表,铜陵纳源是行业内较早从事磷酸铁生产的企业,计划2023年再筹建5万吨/年磷酸铁产能项目,若按期建成,预期安纳达磷酸铁装置产能将达到年产15万吨。

  据安纳达2024年报,铜陵纳源磷酸铁装置建设在安纳达厂区内。

  换言之,2022-2024年,安纳达磷酸铁收入占比超七成,其中铜陵纳源具备磷酸铁装置。

  简而言之,2024年2月,六国化工控股股东铜化集团与万华化学全资子公司万华电池签署股份转让协议,将其持有的六国化工5%的股份转让给万华电池。同月,万华电池受让六国化工全资子公司徽阳新材料45%的股份。2024年4月,上述控股股东股权转让已完成过户,万华化学成为六国化工持股5%的第二大股东。值得注意的是,徽阳新材料的财务总监杨燕杰与万华化学电池业务副总经理“同名”。

  另外,徽阳新材料一体化项目共有三期,其中二期及三期项目建设内容均包括磷酸铁装置。研究发现,万华电池控股企业安纳达主营业务产品包括磷酸铁,且安纳达子公司铜陵纳源具备磷酸铁装置产能。此外,六国化工超九成精制磷酸产品向关联方安纳达控股子公司及孙公司销售,累计交易额超九亿元。基于上述情形,万华电池旗下企业或具备磷酸铁装置产品,与六国化工控股子公司徽阳新材料建设项目的产品或存重叠。

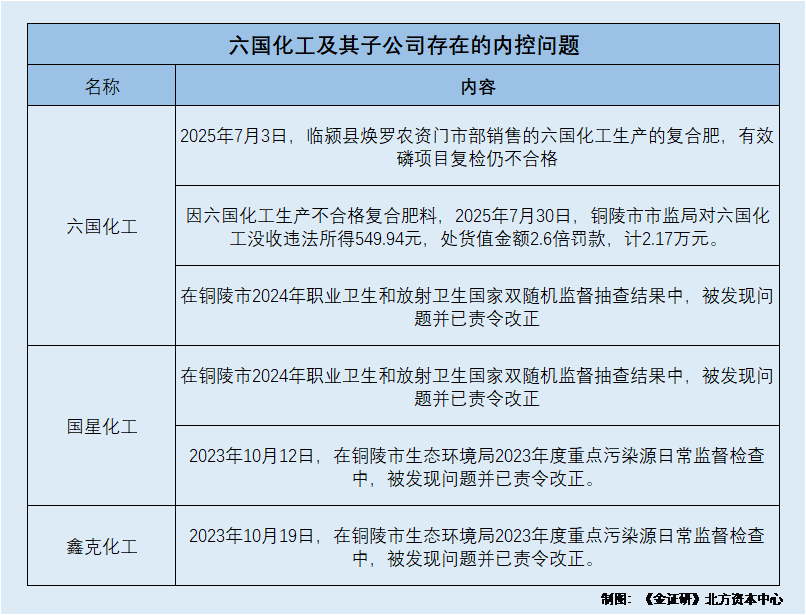
  四、产品频抽检不合格遭处罚,子公司卫生及环境抽检曾被发现问题并责令改正

  可持续发展关乎企业增长驱动因素。反观六国化工,报告期内曾因产品不合格被处罚。2025年7月,六国化工存在其产品抽检不合格的情形,且在同月因生产不合格复合肥料遭到行政处罚。此外,六国化工及其子公司在2024年卫生抽查中均被发现问题并已责令改正。

  4.1 2024年曾因产品不合格被处罚,2025年7月其产品的有效磷项目复检仍不合格

  据审核问询回复,2022-2024年及2025年一季度,六国化工及其子公司共受到17项行政处罚。其中,2024年1月4日,六国化工因生产销售不合格掺混肥料,被铜陵市铜官区市场监督管理局处以行政处罚,没收违法所得197.19元、罚款4.64万元。2024年2月6日,六国化工因生产不合格复合肥料,被铜陵市市场监督管理局(以下简称“铜陵市监局”)处以行政处罚,罚款6.56万元。

  上述17项行政处罚,六国化工称均不构成严重损害上市企业利益或者投资者合法权益的重大违法行为,且已完成整改工作。

  然而,2025年,六国化工生产产品出现抽检不合格的情形。

  据河南省市场监督管理局(以下简称“河南省市监局”)发布于2025年7月3日的公开信息,临颍县焕罗农资门市部被河南省市监局抽查发现,标称生产单位名称系六国化工生产的复合肥料的有效磷项目复检仍不合格。

  此外,2025年7月,六国化工再次收到行政处罚书。

  4.2 2025年7月,六国化工生产不合格复合肥料收到市监局出具的“罚单”

  据铜市监处罚[2025]549号文件,2025年7月30日,因六国化工生产不合格复合肥料,铜陵市监局对六国化工没收违法所得549.94元,处货值金额2.6倍罚款,计2.17万元。

  不仅如此,2024年,六国化工及其子公司在卫生抽查中均被发现存在问题。

  4.3 2024年,六国化工及控股子公司国星化工在卫生抽查中均被发现问题

  据六国化工2025年半年报,铜陵国星化工有限责任公司(以下简称“国星化工”)系六国化工持股70%的企业。

  据市场监督管理局数据,截至查询日2025年12月29日,国星化工仍由六国化工持股70%。

  据铜陵市政府发布于2024年6月12日及2024年10月17日的公开信息,2024年,六国化工及国星化工在铜陵市2024年职业卫生和放射卫生国家双随机监督抽查结果中,均被发现问题并已责令改正。

  除此之外,历史上,2023年,六国化工控股子公司重点污染源日常监督检查中曾被发现问题。

  4.4 控股子公司鑫克化工及国星化工,在2023年度重点污染源日常监督检查中被发现问题并已责令改正

  据2025年半年报,铜陵鑫克精细化工有限责任公司(以下简称“鑫克化工”)系六国化工持股60%的企业。

  据铜陵市政府发布于2024年1月18日的公开信息,在铜陵市生态环境局2023年度重点污染源日常监督检查中,2023年10月12日及2023年10月19日,国星化工及鑫克化工分别被发现问题并已责令改正。

  也就是说,2023-2024年,六国化工及其子公司在职业卫生和放射卫生国家双随机监督抽查、重点污染源日常监督检查中被发现问题并被责令改正。

  也就是说,2024年,六国化工曾因生产不合格产品被处罚,而2025年7月的抽检中,六国化工生产的复合肥的有效磷项目存在复检仍不合格的情形。需要指出的是,2024年,六国化工及控股子公司国星化工在卫生抽查中均被发现问题。且回溯历史,国星化工及六国化工另一家控股子公司鑫克化工在2023年度重点污染源日常监督检查中,均被发现问题已责令改正。

  五、结语

  此次定增,六国化工计划通过募投项目的实施,快速拓展磷酸铁锂正极材料前驱体磷酸铁产业。而精制磷酸的下游主要为磷酸铁、磷酸铁锂行业,受产能爬坡影响,六国化工精制磷酸产能利用率下滑至不足五成,此次定增达产后产能系2024年产能的1.89倍。而2024年4月,六国化工主要竞争对手之一云图控股计划终止15万吨精制磷酸生产线建设。此外,六国化工超九成磷酸铁收入来自第二大股东万华电池控股的安纳达,而安纳达子公司铜陵纳源具备磷酸铁装置产能,六国化工子公司徽阳新材料的建设项目产品包括磷酸铁装置,或存重叠。

  此外,2023年六国化工曾拟向特定对象发行股票,后因申请撤回而终止。在两次申报中,六国化工2022年精制磷酸产销量、2022年末应收账款余额等数据或现“不同版本”。而内控方面,2023年以来,六国化工产品频抽检不合格遭处罚,子公司卫生环境抽检曾被发现问题并责令改正。

查股网为非盈利性网站 本页为转载如有版权问题请联系 767871486@qq.comQQ:767871486
Copyright 2007-2025
www.chaguwang.cn 查股网