来源 :览富财经2021-07-08
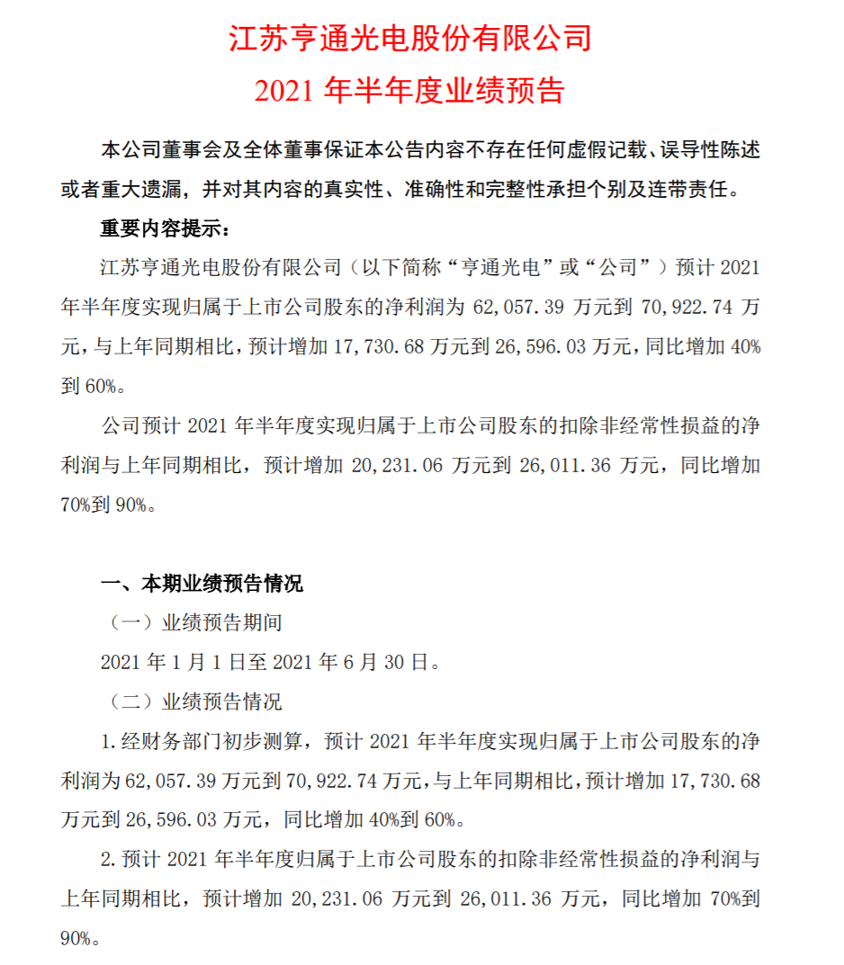
7月5日晚,亨通光电(600487)发布2021年半年度业绩预告。预计上半年实现净利润为6.21亿元到7.09亿元,同比增长40%到60%,其中扣非净利润预计增加2.02亿元到2.6亿元,同比增加70%到 90%。

若以此计算,亨通光电第二季度净利润为3.57亿-4.45亿,同比增长70%-112%,较一季度13.14%的增速,有明显的提高。
对于业绩增长的原因,亨通光电表示,公司围绕国家“海洋强国”发展战略,积极把握市场机遇,在海洋通信电力核心产品、海洋工程方面的技术创新与市场开发取得重大突破,销售收入同比大幅增加。推动公司经营业绩增长。
此外公司通信和电力产业核心产品技术研发及成本管控能力进一步加强,资产负债率显著降低,期间费用得到良好控制,推动盈利能力提升。
事实上,亨通光电的海洋电力通信业务近几年一直维持快速增长。在海上风电快速发展的背景下,亨通光电抢先布局海上风电缆生产及 EPC 总包能力,充分攫取行业发展红利。2015年至2020年复合增长率达到63.46%,已经成为公司业绩的重要“推动力”。
据统计,十四五期间海上风电累计装机量规模要超过40GW,新增规模在33GW左右,新增规模是十三五期间的4倍多。在碳达峰、碳中和愿景下,海上风电未来仍有很大的发展潜力。
亨通光电表示,近年来,能源互联已成为公司聚焦发展的核心产业之一。在海上风电行业快速发展的背景下,公司将继续深度拓展海上风电产业链,着力海洋产业链平台构建,全力打造国际一流海洋能源互联系统服务商。