来源 :和讯网2021-11-29
安徽建工近日披露了控股子公司安徽三建工程有限公司工程(简称安徽三建)中标信息,中标价约 32.53 亿元。其实,此前,安徽建工已披露了该控股子公司的另一个中标信息,中标价亦为亿元级别。然而,笔者注意到,在安徽三建频频中标的另一面,近期,安徽三建同日两次被法院裁定冻结银行存款、合计超1900万元,并且,今年以来多次被列为被执行人,仅在今年11月份期间就曾三次被列为被执行人。
同日两次被法院裁定冻结存款:合计超1900万元
安徽建工近日披露的《安徽建工集团股份有限公司关于工程中标的公告》显示,近日,本公司控股子公司安徽三建工程有限公司收到工程中标通知书,显示,中标人“本公司控股子公司安徽三建工程有限公司与本公司全资子公司安徽省建筑科学研究设计院联合体(安徽三建工程有限公司为牵头人)”中标肥西县产城融合示范区片区开发项目,该项目位于合肥市肥西县,项目总用地面积约 50 平方公里,其中起步区用地面积为 10 平方公里,包括基础设施工程、公共服务工程和文化中心工程。同时,该项目中标价约 32.53 亿元,合作期 8 年,其中建设期 3 年。
其实,前不久,安徽建工还披露了安徽三建的另一起中标信息,中标价亦为亿元级别。
然而,笔者注意到,在频频中标的另一面,安徽三建近期曾同日两次被法院裁定冻结银行存款,合计超过1900万元。
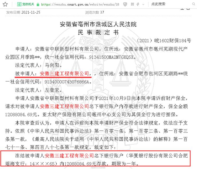
据中国裁判文书网11月25日发布的《安徽省中联新型材料有限公司、安徽三建工程有限公司非诉财产保全审查非诉保全审查裁定书》即《安徽省亳州市谯城区人民法院民事裁定书》(2021)皖1602财保184号,申请人安徽省中联新型材料有限公司于2021年10月9日向本院申请诉前财产保全,请求对被申请人安徽三建工程有限公司名下银行账户内存款进行财产保全,保全金额12088084.69元。亚太财产保险有限公司亳州中心支公司为其保全行为进行担保。
本院审查后认为,申请人在诉前向本院申请财产保全符合法律规定,依法应予支持。依照《中华人民共和国民事诉讼法》第一百零一条、第一百零二条、第一百零三条第一款,《最高人民法院关于适用〈中华人民共和国民事诉讼法〉的解释》第一百七十一条、第四百八十七条第一款规定,裁定如下:冻结被申请人安徽三建工程有限公司名下银行账户(华夏银行股份有限公司合肥瑶海支行:14×××65)内12088084.69元存款,期限为一年。

与此同时,据中国裁判文书网同日披露的《安徽省中联新型材料有限公司、安徽三建工程有限公司非诉财产保全审查非诉保全审查裁定书》即《安徽省亳州市谯城区人民法院民事裁定书(2021)皖1602财保185号》,申请人安徽省中联新型材料有限公司于2021年10月9日向本院申请诉前财产保全,请求对被申请人安徽三建工程有限公司名下银行账户内存款进行财产保全,保全金额7204831.18元。亚太财产保险有限公司亳州中心支公司为其保全行为进行担保。
本院审查后认为,申请人在诉前向本院申请财产保全符合法律规定,依法应予支持。依照《中华人民共和国民事诉讼法》第一百零一条、第一百零二条、第一百零三条第一款,《最高人民法院关于适用〈中华人民共和国民事诉讼法〉的解释》第一百七十一条、第四百八十七条第一款规定,裁定如下:冻结被申请人安徽三建工程有限公司名下银行账户(徽商银行股份有限公司合肥曙光路支行:21×××54)内7204831.18元存款,期限为一年。

今年以来多次被列为被执行人:11月份已有三次
需要注意的是,安徽三建近期除了被法院冻结部分存款外,还曾多次被列为被执行人,今年以来,截至11月29日,其已经共计七次被列为被执行人,同时仅在11月期间,就有三次被列为被执行人。


公开资料显示,安徽三建为安徽建工控股子公司,所处行业为工程施工,主要产品和服务为房屋建筑工程。据安徽建工2021年半年报显示,报告期内,安徽三建营收51.52亿元,净利润为0.015亿元。