chaguwang.cn-查股网.中国
查股网.CN
方大特钢(600507)内幕信息消息披露
 
个股最新内幕信息查询:    
 

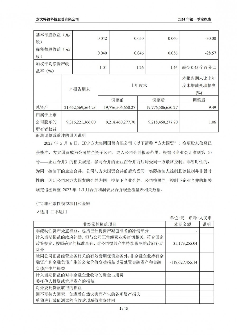
方大特钢:2024年第一季度净利润约9341万元

http://www.chaguwang.cn  2024-05-21  方大特钢内幕信息

来源 :国际煤炭网2024-05-21

  近日,方大特钢发布2024年第一季度报告。2024年第一季度,公司营收约58.74亿元,同比减少7.74%;归属于上市公司股东的净利润约9341万元,同比减少27.95%。基本每股收益0.042元,加权平均净资产收益率1.01%。

  

  详情如下:

  

  

  

  

  

  

  

  

  

  

  

  

  

有问题请联系 767871486@qq.com 商务合作广告联系 QQ:767871486
www.chaguwang.cn 查股网