来源 :挖贝网2022-07-14
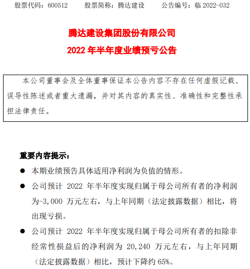
挖贝网7月14日,腾达建设(600512)发布2022年半年度业绩预告:预计2022年半年度实现归属于母公司所有者的净利润为-3,000万元左右,与上年同期(法定披露数据)59,501.20万元相比由盈转亏。

公告显示,业绩预告期间为2022年1月1日至2022年6月30日,预计2022年半年度实现归属于母公司所有者的扣除非经常性损益后的净利润为20,240万元左右,与上年同期(法定披露数据)相比,预计下降约65%。
本期公司房地产销售收入减少较多,导致利润减少。其中公司腾达中心房产项目已于2021年度实现销售,本期存量房产大幅减少,导致销售收入大幅减少,减少归属于母公司所有者的净利润约4亿元;公司子公司宜春市腾达置业有限公司凤凰春晓房产项目本期销售收入增加,增加归属于母公司所有者的净利润约0.7亿元。以上两个因素合计减少归属于母公司所有者的净利润约3.3亿元。
本公司所认购的陕国投·聚财2号证券投资集合资金信托计划及陕国投·聚财3号证券投资集合资金信托计划因受证券二级市场波动影响,本期浮亏2.33亿元。
本期公司施工业务营业收入较去年同期增长约6.20%,但施工费用有所增加,导致毛利率下降。
挖贝网资料显示,腾达建设从事的主要业务为建筑工程施工。