11月30日,ST康美(行情600518,诊股)股价涨停,收盘封单数量超过38万手。至此,公司股价已走出五连板。自10月初见底以来,ST康美股价在一个多月内已上涨超50%,若以今日涨停价计算,ST康美总市值已超过370亿元。

年底由于有较长时间的财报真空期,往往是ST股票炒作的高峰期。与近期市场热股ST大集(行情000564,诊股)类似,ST康美也完成了破产重整,以及从*ST顺利(行情000606,诊股)摘星的过程。近期ST大集20个交易日18个涨停,也为ST康美的炒作打开了空间。
不过,ST康美为何会被交易所进行风险提示?而连续上涨的ST康美,又是否具备了继续上涨的预期呢?
01
800亿巨额造假震惊市场
说到ST康美这家公司,就不得不提ST康美这顶ST的帽子,是如何戴上的。
2018年以前,ST康美还是市场上风光无限的白马股,公司营收利润连年稳定增长,2018年5月29日这一天,康美药业的股价达到了历史最高点27.99元,市值更是创下了1390亿元的新纪录,当时,ST康美的市值甚至高于复星医药(行情600196,诊股)、片仔癀(行情600436,诊股)等公司,是市场上妥妥的明星企业,即使后来股价短期内有所下跌,公司市值仍保持在千亿以上。
只不过,这风光的背后,一些数据却经不起推敲。
我们先看同行业其他代表性公司的数据,以中药生产商白云山(行情600332,诊股)为例,下表为它的营业收入与运营能力指标。


可以看到,作为一家医药制造业的企业,白云山的净利润是会随着原材料价格的波动,呈现一定的波动性的,营业收入方面,则可能会随着并购或者新药研发而呈现在某一年大幅上涨,而在第二年又基本不变的情况。
然而,这些波动一般来说并不会大幅影响一家医药制造企业的运营能力指标,从白云山的数据中,可以看出企业的营业周期、存货周转率、存货周转天数等指标都相对稳定,对应的是下游的药品需求较为稳定。
在选择一家经营状况相对不是很好的步长制药(行情603858,诊股)进行对比,可以看到公司营业收入整体在缓慢增长,但是净利润却几乎无增长,2021年还出现了幅度不小的下降。


即便如此,观察步长制药的运营能力指标,也可以发现公司的营业周期较为稳定,2021年受到疫情影响,净利下降存货周转天数上升也属于合理。
再来看康美药业2018年前的数据,一家医药制造业企业扣非净利连年以非常稳定(20%、21%、22%)的比例增长,本身就让人感到有些疑惑。
当然,单看营收利润还不足以说明问题,再仔细观察ST康美的运营指标并结合分析,矛盾的地方就出现了、多年以来,ST康美的营业周期逐年增长,对应的是企业的存货周转天数逐年增长。也就是说,ST康美的商品卖的越来越慢,营收却越来越高,相信投资者在这里,已经可以看出很大的问题了。


更为讽刺的是,2018年4月,康美药业发布《关于前期会计差错更正的公告》。公告阐述了公司2017年年报中出现的14项会计错误。几乎将2017年财报结果推翻,具体来看,2017年报中包括货币资金、存货、营收等14项会计错误都被更正,特别是2017年货币资金多计算了299亿元。
但当时,很少见到大白马财务造假的人们,似乎都觉得市值千亿的公司没有财务造假的可能,东兴证券(行情601198,诊股)、西南证券(行情600369,诊股)在2018年4月还发布了研报,看好ST康美的发展。更是让很多投资者相信公司这次只是算错了,未来仍会保持高速增长。随后的5月份,公司股价仍在持续上涨,这份公告,现在看来则更像是给了投资者出逃的机会。
纸里终究是包不住火,年底随着质疑ST康美虚增收入、利润的声音越来越多,公司股价也开始大幅下跌。最终,公司在2018年底被证监会立案调查,经查实,ST康美《2016年年度报告》虚增货币资金225亿元;《2017年年度报告》虚增货币资金299亿元;《2018年半年度报告》虚增货币资金362亿元。累计虚增货币资金886亿元。3年间,相关人员虚开和篡改增值税发票、伪造银行回款凭证、伪造定期存单等多种造假方式掩盖货币资金缺口,影响十分恶劣。
随后,ST康美“披星戴帽”,市值从1390亿元一路暴跌到最低100亿元。2020年,随着ST康美净资产达到负值,公司正式申请破产,康美药业的千亿“帝国”彻底崩塌。
02
重整成功
但仍面临诸多困境
宣布破产后,ST康美走入重整程序,终于在2021年12月15日,ST康美与管理人、神农氏签订《重整投资协议》,约定神农氏拟以不超过54.19亿元的投资资金对*ST康美进行投资,获得*ST康美3,509,413,788股的转增股票,占*ST康美实施资本公积金转增股票后总股本13,863,866,690股的25.3134%,神农氏也成为*ST康美第一大股东。
伴随着这次重整完成,神农氏也正式入主*ST康美。而从股权结构看,目前持股神农氏比例最大的是广药集团,广药集团及其全资子公司神农氏中医药合计持有46.049%。这也标志着ST康美进入了广药集团的资本圈。
行业方面,近期中医药行业伴随着国家层面的逐渐重视,以及未来疫情常态化管理逐步放开的预期,迎来了发展的机遇。ST康美也有望随着行业的增长迎来发展机遇。
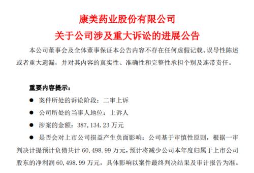
尽管重整完成,行业也存在反转预期,但不可否认ST康美仍面临诸多困难,例如公司涉及多起重大诉讼,涉案总金额超10亿元。其中对渤海国际信托股份有限公司预计负债就达到6亿元。可能会对2022年业绩产生重大影响。

此外,ST康美主营业务仍未能实现盈利,2022年三季报显示,公司前三季度扣非净利润为-3.2亿元,叠加偿还债务因素,归母净利润更是低至-8.8亿元,财务状况不容乐观。
综合来看,ST康美如今的境遇,可以说是当初管理层连续造假,视证券市场规则如无物一手造成的。投资者在进行投资时,要特别注意公司报表中存货周转率与营收利润不匹配,多次多处变更自己已经公布的报表等行为,谨慎投资。