chaguwang.cn-查股网.中国
查股网.CN
贵州茅台(600519)内幕信息消息披露
 
个股最新内幕信息查询:    
 

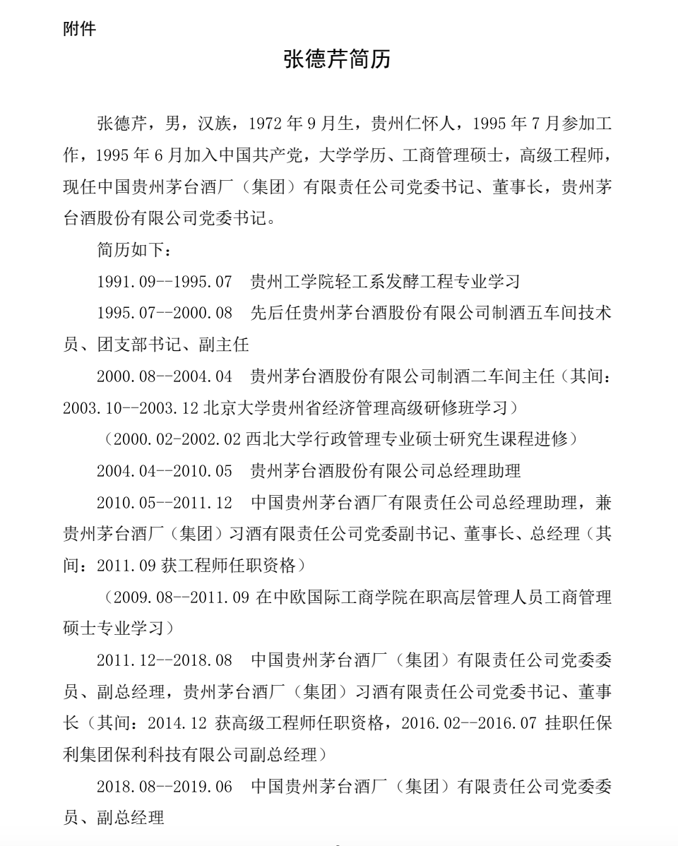
贵州茅台原董事长张德芹已赴贵州省工商联任职

http://www.chaguwang.cn  2025-12-05  贵州茅台内幕信息

来源 :红星资本局2025-12-05

  今日,贵州省工商联工作人员向红星资本局确认, 贵州茅台 (600519.SH)原董事长张德芹已赴 贵州省工商业联合会 上任,分管党组工作。

  张德芹图据 贵州茅台 官方微信公众号

  据红星资本局此前报道,10月25日上午, 茅台集团 宣布,张德芹不再担任 茅台集团 董事长职务,另作他任。

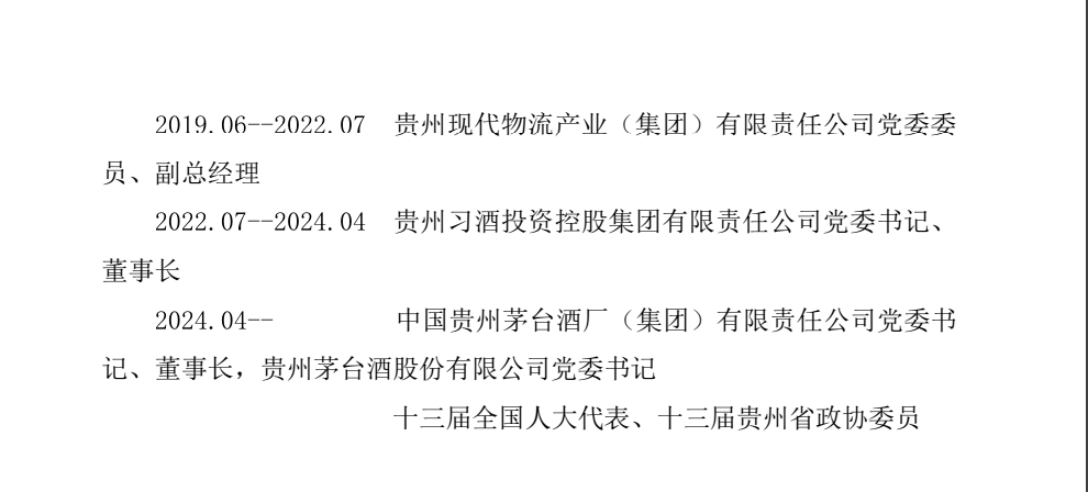
  简历资料显示,张德芹出生于1972年9月,贵州仁怀人,在 茅台集团 工作多年,还曾两度掌舵习酒。

  2000年8月-2004年4月,他曾任 贵州茅台 酒股份有限公司制酒二车间主任;2004年4月-2010年5月,任 贵州茅台 酒股份有限公司总经理助理;2010年5月-2011年12月,任中国 贵州茅台 酒厂有限责任公司总经理助理,兼 贵州茅台 酒厂(集团)习酒有限责任公司党委副书记、董事长、总经理;2011年12月-2018年8月,任中国 贵州茅台 酒厂(集团)有限责任公司党委委员、副总经理, 贵州茅台 酒厂(集团)习酒有限责任公司党委书记、董事长;2018年8月-2019年6月,任中国 贵州茅台 酒厂(集团)有限责任公司党委委员、副总经理。

  此后,张德芹曾短暂离开酒行业,调任 贵州现代物流产业 集团党委委员、副总经理,于2022年再度回归习酒。2024年4月,张德芹接任丁雄军,成为 茅台集团 董事长及上市公司 贵州茅台 董事长,在任时间一年半。

查股网为非盈利性网站 本页为转载如有版权问题请联系 767871486@qq.comQQ:767871486
Copyright 2007-2025
www.chaguwang.cn 查股网