chaguwang.cn-查股网.中国
查股网.CN
贵州茅台(600519)内幕信息消息披露
 
个股最新内幕信息查询:    
 

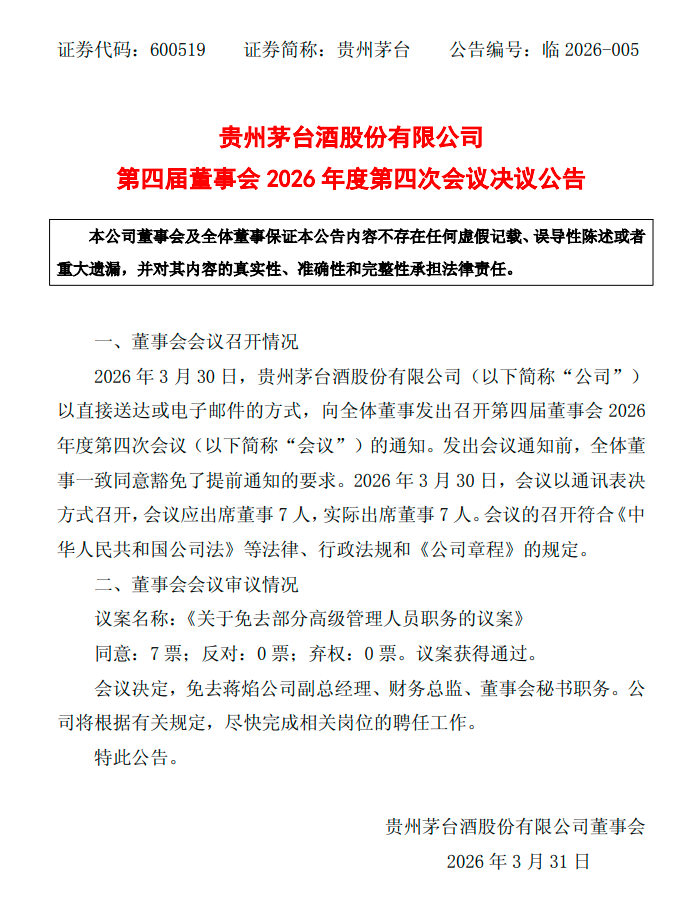
突发 | 贵州茅台重拳出手!此前“被查”的财务总监、董秘被免职

http://www.chaguwang.cn  2026-03-31  贵州茅台内幕信息

来源 :首席财务官TOPCFO2026-03-31

  其曾长期负责茅台集团的财务、金融投资及多家金融类子公司的管理工作。

  文|首财君

  出品|【首席财务官】

  突发|专题栏目

  昨晚,贵州茅台发布公决定免去蒋焰副总经理、财务总监、董事会秘书职务,公司将按规定尽快完成相关岗位聘任工作。

  此前,贵州茅台曾公告,公司党委委员、副总经理、财务总监、董事会秘书蒋焰实施被留置。其因涉嫌严重违纪违法,目前正接受相关部门的监察调查。>>贵州茅台副总、董秘兼CFO被查!银行出身掌财务大权

  从履历来看,其曾长期负责茅台集团的财务、金融投资及多家金融类子公司的管理工作。并深度参与茅台集团金融板块发展与壮大,涉及茅台集团财务、融资租赁、建信基金等多个板块。

  2021年11月起,蒋焰进入贵州茅台核心管理层,任贵州茅台党委委员、副总经理、财务总监,并代行董事会秘书职责。2022年12月起,蒋焰兼任茅台集团财务公司法定代表人、董事长。

  蒋焰的职业路径很清晰,拥有法学+MBA背景,在银行系统打磨11年,又在茅台金融板块摸爬滚打近10年,最终登上“A股一哥”核心高管层。

  从中国银行到兴业银行,从茅台财务公司筹建到掌舵融资租赁、投资基金。她的每一步,都踩在了茅台金融版图扩张的节拍上。

  对此,贵州茅台表示,公告事项不会对公司生产经营管理产生重大影响。公司董事和其他高级管理人员均正常履职,生产经营正常有序。

  目前,由公司董事长陈华代行董事会秘书职责。

  有分析观点认为,这种集财务决策、资金调度与信息披露于一身的关键角色,虽然保障了效率,但也让其工作流程中涉及的资金流向、关联交易及项目准入成为监管审视的焦点。

图片

  具体任职履历如下:

  2001年7月至2012年4月,在中国银行贵州省分行工作,先后从事银行会计、公司信贷、法律合规、风险内控等工作;

  2012年4月至2012年10月,参与兴业银行贵州省分行的筹建工作,后任业务拓展部副总经理;

  2012年10月至2014年8月,参与贵州茅台集团财务有限公司筹建工作,出任风险总监;

  2014年8月至2017年12月,参与茅台建信(贵州)投资基金管理有限公司筹建工作,任总经理;参与茅台建银(上海)融资租赁有限公司筹建工作,任董事长;

  2017年12月起,蒋焰历任茅台建信(贵州)投资基金管理有限公司董事长,总经理,茅台(上海)融资租赁有限公司董事长,党支部书记;

  2021年3月起,任贵阳贵银金融租赁有限责任公司副董事长;

  2021年11月起,任贵州茅台酒股份有限公司副总经理、财务总监,代行董事会秘书职责;2022年1月获聘董事会秘书。

  据2024年公司年报披露,其从公司获得的税前报酬总额为81.84万元,其未持有公司股份。

有问题请联系 767871486@qq.com 商务合作广告联系 QQ:767871486
Copyright 2007-2026
www.chaguwang.cn 查股网