来源 :新浪网2021-10-15

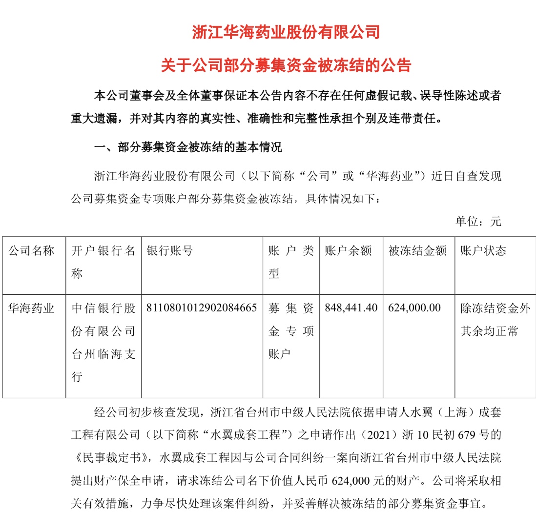
10月12日,华海药业(600521.SH)发布公告称,浙江省台州市中级人民法院依据申请人水翼成套工程有限公司之申请作出民事裁定书,因与华海药业纠纷一案向法院提出财产保全申请,请求冻结华海药业名下为62.40万元财产。

(来源:华海药业公告)
华海药业表示,本次被冻结的募集资金专项账户部分募集资金金额为62.40万元,占最近一期经审计净资产的0.0093%,募集资金专项账户仅用于募集资金的储蓄和使用,且其中被冻结的金额较小,不会对其募集资金项目的开展造成重大影响。
公开资料显示,华海药业主营原料药及医药中间体的制造与销售,于2003年在上交所上市。