来源 :国际金融报2024-12-04
收到上海证监局警示函后,交大昂立迅速采取行动,炮轰前任高管们的“违规行为”。
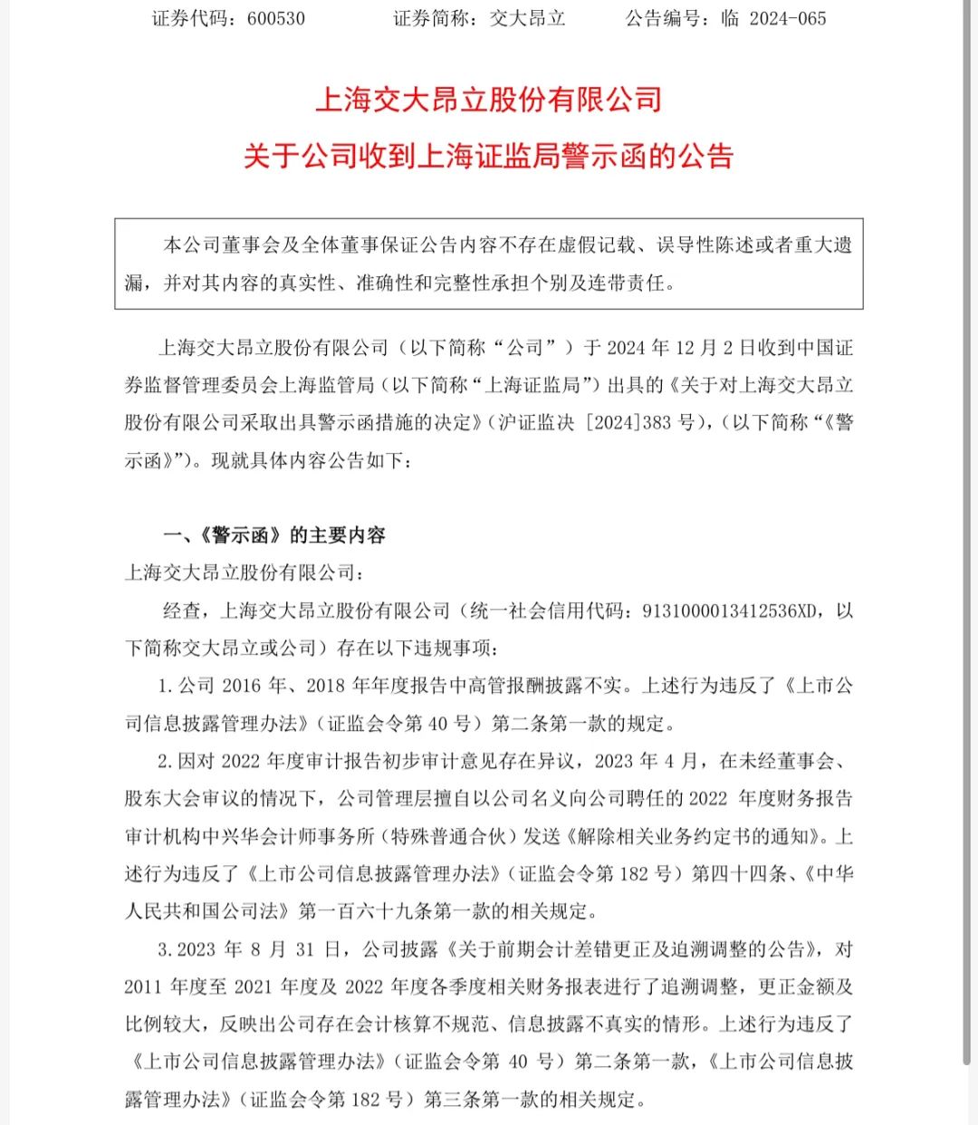
12月4日,交大昂立就此前收到的证监局警示函召开说明会。
两天前,交大昂立收到了中国证监会上海监管局发出的警示函,函件指出公司存在多项违规行为。在此背景下,此次沟通会上公司管理层针对警示函中提及的高管薪酬披露、过往年报追溯调整等相关问题给出回应。

总裁助理夏景华表示,公司之决定在现阶段选择公开对外发声,是因为他感觉目前涉及全体股东利益的部分关键问题正在被掩盖。他希望借此机会,让全体股东能够及时、充分地了解此次监管措施涉及问题背后的真实情况。
此次警示函中涉及的“高管薪酬”正是被掩盖的关键问题之一。
据警示函,上海证监局认为,公司2016年、2018年年度报告中高管报酬披露不实。该行为违反了《上市公司信息披露管理办法》第二条第一款的规定。
夏景华在会上表示,公司认为相关事实并非是上市公司发放薪酬未经程序的信息披露瑕疵事项,背后事涉前任高管通过购买保险金退回个人账户侵害上市公司利益的“丑闻”。
夏景华提及的“公司买保险退保个人账户”始于2016年。当年,交大昂立向天安人寿保险股份有限公司上海分公司打款380万元,支付天安人寿祥利团体年金保险(分红型)保险费;2017年11月7日,经前任董事长“杨国平”发起投保人解除合同申请,资金被退至原副董事长/总裁朱敏骏、原副总裁/财务总监娄健颖、原副总裁李康明、原董事会秘书李红、杨国平个人账户。
2018年,相同的剧情再次上演。交大昂立向中国太平洋人寿保险股份有限公司上海分公司分三次打款1284万元,购买太平洋人寿众恒B团体养老年金保险(万能型)保险费。2019年1月7日,这笔款项又因退保而打入上述高管个人账户。
夏景华表示,公司认为在未经董事会和股东大会审议就操纵公司,向时任管理层杨福平输送巨额利益,“实质是时任管理层滥用控制权,侵占公司资产的恶劣行为,严重侵害了公司和股东权益。”据其透露,这两笔业务,未见薪酬及考核委员会记录,未见合同审批决策程序,未见保单原件留存,未见公司公告披露,是现任管理团队通过公司一些公章使用记录才发现到退款退费的一些隐蔽操作,其直言上述行为“构成了关联方资金占用,甚至是职务侵占犯罪”。
公司律师刘潇江透露,目前上市公司已就时任董事长杨国平、朱敏骏等时任高管损害公司利益一事向法院起诉,法院已受理并立案,涉及案值为2103.93万元,“不排除上市公司后续提起刑事诉讼”。
董事长嵇敏在会上显得较为沉默,其唯一一次发言,是直指巨额保险的合理性“亏损5个亿,还巨额买保险,逻辑在哪里?如果这样都可以的话,那掏空上市公司太容易了”。
对于警示函提及去年4月,在未经董事会、股东大会审议的情况下,公司管理层擅自以公司名义向公司聘任的 2022年度财务报告审计机构中兴华会计师事务所(特殊普通合伙)发送《解除相关业务约定书的通知》,刘潇江表示,公司之所以要解除和中兴华的合同,是因为中兴华对审计报告出具无法表示意见,其直言这意味着中兴华无法保证年报中数据的真实性准确性。
刘潇江说,现任管理团队认为只有延期披露才能够保证报告真实准确与完整,因此选择延期。总裁助理曹毅曹毅补充道,几项重大的会计差错是导致去年无法出具年报的根本原因,他强调公司管理层希望真实、准确、完整地出具年报,而不是盲目地去出具这样一份无法保真的年报。
根据交大昂立12月3日晚间的公告披露,截至披露日,公司及子公司连续12个月内新增累计诉讼、仲裁案件金额约为4033.15万元(未包含延迟支付的利息、违约金、诉讼费用等),占公司最近一期经审计净资产绝对值的13.68%。