来源 :CSS中国软件2023-06-01
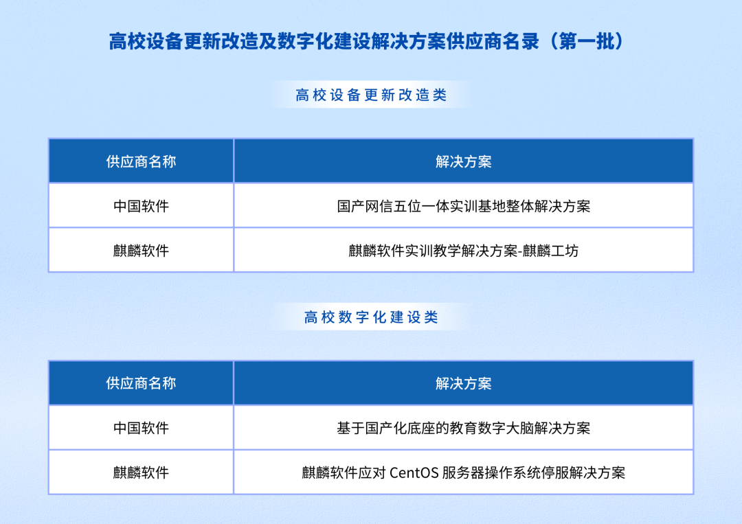
中国高等教育学会日前正式公布了“高校设备更新改造及数字化建设解决方案供应商名录(第一批)”名单,中国软件“国产网信五位一体实训基地整体解决方案”“基于国产化底座的教育数字大脑解决方案”和麒麟软件“实训教学解决方案-麒麟工坊”“应对 CentOS 服务器操作系统停服解决方案”成功入选。

高校设备更新改造类
中国软件国产网信五位一体实训基地整体解决方案

“国产网信五位一体实训基地整体解决方案”是面向国产自主先进计算领域,结合国产网信产业实际发展导向及各级人才需求,联合高等院校、政府机关、企事业单位等主体,构建以中国电子国产自主先进计算产业集群的需求导向为核心的五位一体、四元融通的深度产教融合体系,实现“产、学、研、培、创”一体的人才培养改革,形成“岗、课、赛、证”融通发展,建设集教学培训、技能鉴定、实习就业服务、创新创业、成果转化于一体的实训基地。同时面向区域,开展适配验证、数据迁移、科技创新等服务,面向周边院校、政府机关、企事业单位、行业用户、社会人员、退伍军人等全面开放职业技能培训,形成政企校行多方协作的生态圈,提升院校育人能力、学生实践应用能力和就业竞争力,充分发挥实训基地对区域产业发展的辐射作用。
麒麟软件实训教学解决方案-麒麟工坊

麒麟工坊采用引产入校的模式,以企业化实训场景为载体,围绕生态适配、移植技术为核心。企业导师将真实项目带进学校,并设置关卡进行知识模块训练。通过带领学生边学边做,最终将真实商业项目交付,从而实现网信领域“引产入校、协同育人”新模式。经过近年来的探索实践,麒麟工坊已经在南开大学、天津科技大学等高校得到了成功应用,其中,麒麟工坊-“信创产教融合实训基地的探索与实践—麒麟软件天津科技大学适配实训营”案例入选中国高等教育学会2021年度中国高等教育博览会“校企合作双百计划”典型案例名单。2022年6月,工业和信息化部教育与考试中心联合麒麟软件面向普通高等学校、高等职业学校开展“麒麟工坊〞实训基地共建工作,截至目前,已有两批共34所高校入选共建基地名单,第三批实训基地共建高校征集活动日前也正式启动。
高校数字化建设类
中国软件基于国产化底座的教育数字大脑解决方案

“基于国产化底座的教育数字大脑解决方案”是针对教育数字化、国产化战略发展需要,基于国产化自主安全计算技术路线及主流国产化基础软硬件平台,采用微服务技术架构和云原生技术,以数据驱动教与学模式创新,构建集数据中台、业务中台、技术中台为一体的能力中枢。通过数据中台实现数据标准管理、质量管理、模型构建与管理、融合管理、安全管理等;构建业务中台,基于“微服务”架构实现应用的高内聚低耦合,并基于DevOps、CI/CD平台实现系统快速部署及上线运行。从而实现教育应用与数据聚合及高效互联互通,实现各教育数据资源共享,解决重复建设、数据孤岛等顽疾;助力教育数字化智慧化转型,实现教学教研管理智能化;创新教育行业信息化建设,为推进全国教育领域国产化进程奠定基础。
麒麟软件CentOS停服应对解决方案


“CentOS停服应对解决方案”是根据用户不同需求,基于银河麒麟高级服务器操作系统和麒麟软件完善的技术服务能力,针对业务系统新增、扩容、不变三种场景制定不同的迁移方式,配合麒麟软件自研的迁移工具银河麒麟掌动系统管理平台的评估和迁移能力,降低用户业务系统适配国产架构平台难度,实现业务系统中服务器操作系统的迁移;此外,对目前不具备迁移条件的核心业务系统或老旧无人维护的业务系统,方案还提供CentOS安全接管服务,由麒麟软件提供安全接管服务支撑,保障现有CentOS系统安全稳定运行。用户可以根据自身业务系统情况和需求选择对应的迁移或安全接管服务。