当前,折叠屏手机及UTG市场环境已逐渐发展成熟,折叠屏手机市场接受度或将持续攀升,成为继全面屏之后智能手机显示终端的主要创新方向之一,超薄柔性玻璃(UTG)未来市场成长可期。
凯盛科技集团有限公司(以下简称“凯盛科技集团”)由中国建材集团有限公司100%控股,其占比27.2%控股凯盛科技股份有限公司(以下简称“凯盛科技”),凯盛科技是中国最大的ITO导电膜玻璃信息显示材料、电熔氧化锆生产基地,其成立于2000年9月30日,于2002年11月上市。
随着可折叠产品的日益火热,2019年以来,凯盛科技集团攻克了高强度柔性玻璃配方以及减薄、强化、切割和成型加工新技术。公司集团充分发挥整合旗下中建材蚌埠玻璃工业设计研究院、中建材(蚌埠)光电材料有限公司、凯盛科技股份有限公司等企业优势,成功开发出全国产化的“原片配方开发、原片生产、UTG减薄、UTG成型、柔性贴合”全套超薄柔性玻璃生产工艺技术。
2020年8月,开发出30至70微米超薄柔性玻璃,主要性能指标和参数处于国际领先水平,打破国外垄断,并启动工业化生产。
2020年11月,公司在现有中试线的基础上,再新增投资4981万元,建设超薄柔性玻璃(UTG)一期项目,量产6-8寸30μm—70μm超薄柔性玻璃(UTG)。
2020年12月,实现连续弯折40万次不破损,产品性能完全符合柔性和可折叠玻璃应用的各种需求。
2021年2月,在超薄柔性玻璃产品的良品率和弯折半径上持续突破,实现30微米弯折半径小于1毫米。
据凯盛科技2021年度第三季度报告显示,今年前三季度公司实现营业收入484,457.50万元,同比增长33.53%;实现归属于上市公司股东的净利润14,379.59万元,同比增长84.44%。

来源:凯盛科技2021年第三季度报告
据其表示,前三季度营收净利增长原因主要系本期公司各板块订单增加和利润总额增加所致。2021年即将结束,凯盛科技集团在本年度交出了一份怎样的成绩单?跟着势银膜链一同回顾下凯盛科技集团的2021。
UTG一期项目7月建成,正常出货,二期项目正稳步推进
2020年11月30日,凯盛科技发布《关于投资建设超薄柔性玻璃(UTG)一期项目的公告》表示,公司拟在现有中试线的基础上,再新增投资4981万元,建设超薄柔性玻璃(UTG)一期项目,量产6-8寸30μm—70μm超薄柔性玻璃(UTG)。

今年6月30日,凯盛科技表示,公司UTG中试线良率行业领先,一期项目主体设备已经到厂安装,已经开展单机调试;8月18日,凯盛科技在投资者互动平台表示,UTG一期项目已在7月底建成,具备供货能力;11月12日,凯盛科技再表示,目前UTG一期项目按订单生产,正常出货。
此外在今年的3月21日,凯盛科技再发布公告表示,公司UTG一期项目产能较小,为抢抓机遇扩大规模,新增投资约10.25亿,建设超薄柔性玻璃(UTG)二期项目,形成1500万片/年的产能。

二期项目将在凯盛科技新型显示产业园西侧购置土地、新建厂房,后续拟将其他厂区已有的手机盖板玻璃等生产线在新型显示产业园中集聚,项目计划2022年12月建成投产。
在此后的10月18日,凯盛科技发布公告,拟定增募资不超过15亿元,募集资金扣除发行费用后,净额拟全部用于柔性玻璃(UTG)二期项目、深圳国显新型显示研发生产基地项目、偿还有息负债及补充流动资金。
目前,凯盛科技UTG二期项目正在稳步推进中。
联合华为,发布“优化柔性玻璃弯折性能”发明专利
据天眼查数据显示,7月27日,华为技术有限公司公开“一种提高柔性玻璃弯折性能的加工方法”发明专利,公开号为CN113173708A,申请日期为今年3月,申请人为:凯盛科技股份有限公司和华为技术有限公司。

来源:天眼查
专利摘要显示,本发明所述的提高柔性玻璃弯折性能的加工方法,能够显著提高柔性玻璃的弯折性能。
该加工方法包括如下步骤:将多层胶合的柔性玻璃进行切割、蚀刻、解胶、化学钢化,得到弯折性能增强的柔性玻璃;其中,多层胶合的柔性玻璃包括,位于最下层的底板和胶合于底板上层的至少1个重复单元层,所述重复单元层包括,位于下层的柔性玻璃和胶合于柔性玻璃上层的基板,并且所述重复单元层胶合层叠在一起。据业内人士猜测,该技术未来有望在折叠屏幕手机等设备上进行应用。

“十四五”首批国家制造业创新中心批复组建
据工信部官网11月9日消息,近日,工业和信息化部批复组建国家5G中高频器件创新中心、国家玻璃新材料创新中心、国家高端智能化家用电器创新中心、国家智能语音创新中心等4家国家制造业创新中心,成为“十四五”期间首批国家制造业创新中心。
其中,国家玻璃新材料创新中心依托玻璃新材料创新中心(安徽)有限公司组建,由中建材蚌埠玻璃工业设计研究院牵头成立,主要股东包括中建材蚌埠设计院、中科院上海光机所、惠科股份、武汉理工大产业集团等行业骨干单位。

来源:凯盛科技集团官网
创新中心将重点围绕信息显示玻璃、新能源玻璃、节能环保玻璃、特种玻璃等方向,开展关键共性技术攻关、测试验证、中试孵化及行业公共服务等创新能力建设,助推国家玻璃新材料产业创新发展。
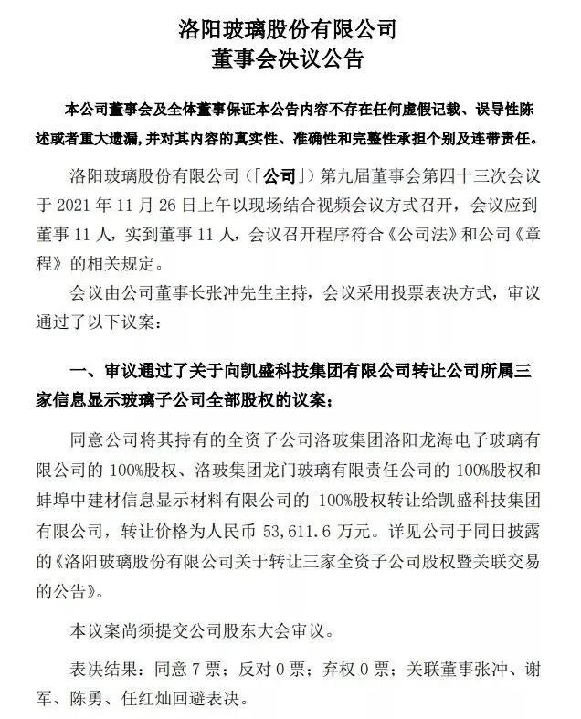
全盘接手洛阳玻璃信息显示玻璃业务
11月26日,洛阳玻璃公告,拟以5.36亿元的价格将其持有的信息显示玻璃业务板块全资子公司龙海玻璃100%股权、龙门玻璃100%股权和蚌埠中显100%股权转让予公司间接控股股东凯盛科技集团。此次交易完成后,洛阳玻璃将不再从事信息显示玻璃业务。

来源:洛阳玻璃公告
洛阳玻璃近年来积极布局行业发展前景较好的光伏玻璃业务,在其大股东的强有力支持下,已成为中国建材集团从事新能源材料业务的资本运作和产业整合平台。
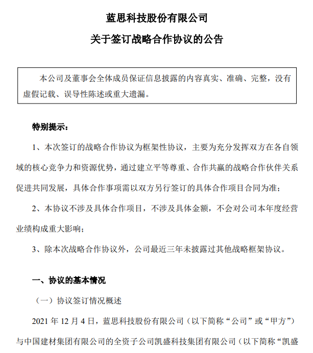
携手蓝思科技,在新能源新材料、显示材料等领域展开技术合作
12月4日,凯盛科技集团有限公司与蓝思科技股份有限公司在深圳市签订《战略合作协议》。未来,蓝思科技将充分发挥在玻璃加工领域的先进技术和产业规模优势,凯盛科技在光伏新材料等领域的先进技术优势,促进双方在新能源新材料领域的技术、材料、设备等方面开展深入合作。

来源:蓝思科技公告
同时公告中也透露,凯盛科技集团与蓝思科技还将在上游原料和新材料等方面开展合作。
12月9日,凯盛科技在回复投资者提问时表示,在本次蓝思科技与凯盛集团的战略合作中,公司会积极推动本司相关新材料和显示材料等产品与蓝思科技的合作。