随着冬季的来临,我国小儿感冒患病高峰亦将同期而至。通常,这也是儿科感冒类中成药的销售高峰期。济川药业小儿豉翘清热颗粒一直儿科感冒药领域的神话般存在,高居市场占有率第一,拥有40%的市场份额。按过往经验,小儿豉翘清热颗粒将再次成为无数儿童应对感冒季的必备药品。
但今年这个冬季,济川药业不得不面临正在袭来的重重失意。清热解毒处方类中成药:蒲地蓝消炎口服液、小儿豉翘清热颗粒,是该公司排名第一、第二主营产品和利润奶牛。但自6月以来,两种“神药”接连“被”退出多地省级医保目录。
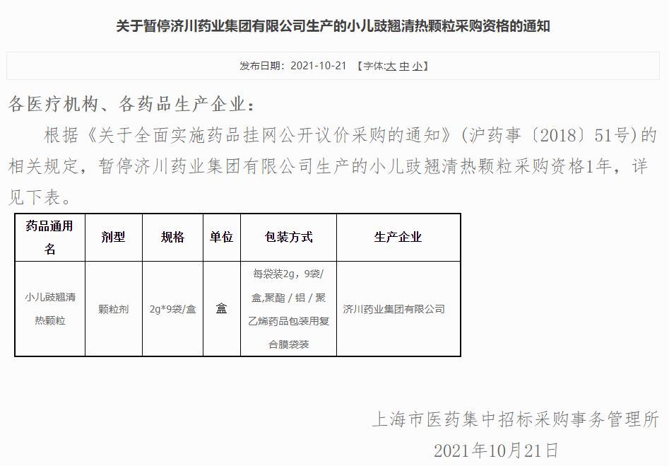
凤凰网《风暴眼》发现,最近一次是,上海市医药集中招标采购事务管理所日前发布通告,暂停济川药业的2g*9袋/盒规格小儿豉翘清热颗粒,期限一年。市场随之惊叹——济川药业的儿科“神药”正在加速跌落“神坛”,其股价自然随之一路下探。

图片来源:上海市医药集中招标采购事务管理所通告截图
在可预期的未来数月,蒲地蓝消炎口服液、小儿豉翘清热颗粒将很难高频率出现在退出医保目录地的医院处方。舆论对其中问题自有种种猜测,比如其关键的“三高”表现——高市占率、高价格、高销售费用占比与其“神药”地位的关系等等。济川药业的相关解释却含糊不清,但问题或许就在其中。
儿药独家品种、市场明星一路退出省级医保目录
济川药业是国内为数不多的儿童药上市公司。表面上,与济川药业两种儿科“神药”纵横儿童药市场相匹配的,是其拥有诸多专业背书。
凤凰网《风暴眼》查阅公开资料发现,清热解毒类蒲地蓝制剂生产批文超过30个,其中片剂批文最多,胶囊其次,但儿童偏好的口服液批文只有济川药业蒲地蓝消炎口服液一个;近三年中,在济川药业营收毛利润占比近90%的小儿豉翘清热颗粒,入选多个用药指南、诊疗共识和教学教材。
其2021年中报显示,报告期内,蒲地蓝消炎口服液和小儿豉翘清热颗粒入选由国家中医药管理局、中国中药协会组织制定的《中成药治疗优势病种临床应用指南——中成药治疗小儿急性上呼吸道感染临床应用指南》。
但这并未阻挡上述两种儿科“神药”加速移出部分地区的医保目录。
第一个被密集移出医保目录的是蒲地蓝消炎口服液。该产品在临床上主要用于腮腺炎、咽炎、扁桃体炎、疖肿等。凤凰网《风暴眼》据相关资料显示,该产品于2003年上市,累计销售超100亿元,是该公司当仁不让的看家产品。


图片来源:济川药业官网
但是,济川药业突然在今年7月7日发布公告称,全资子公司济川药业集团有限公司主要品种蒲地蓝消炎口服液和蛋白琥珀酸铁口服溶液于6月30日从河北省医保目录退出,过渡期截至今年12月31日。据该公司披露信息,河北省内2020年蒲地蓝消炎口服液的销售金额约1.1亿元。这基本意味着,到冬季呼吸道疾病用药高峰时,该药将不得不退出当地医院处方药市场。
此后,蒲地蓝消炎口服液的“退势”便一发而不可收。
8月10日,济川药业发布公告,蒲地蓝消炎口服液,将退出山东医保目录,2020年该药在山东省销售额约为1.64亿元;8月19日,济川药业发布公告,蒲地蓝消炎口服液将于2021年12月31日 24时退出黑龙江医保目录,2020年该药在黑龙江销售额约为3246万元;9月10日,济川药业发布公告称,蒲地蓝消炎口服液将于2022年1月1日退出新疆维吾尔自治区、新疆生产建设兵团的医保目录,2020年,该药在新疆维吾尔自治区及新疆生产建设兵团的销售金额约3800万元。
至此,暂未公布蒲地蓝消炎口服液退出省级医保目录名单的还剩8个,分别为江苏、湖南、陕西、天津、辽宁、青海、吉林、安徽。
济川药业方面当时对此表示,若后续上述省份发布调整省级医保目录的相关公告,公司会根据相关规定履行信息披露义务。
蒲地蓝消炎口服液的遭遇直接导致公司股价震荡下跌,但资本市场以及业内人士对济川药业另一当家产品——小儿豉翘清热颗粒,还是普遍看好的。
凤凰网《风暴眼》查阅该公司2020年年报显示,其在2019年、2020年的销量都在10亿元左右。公司同时也在加大对小儿豉翘清热颗粒产品线布局,2020 年非公开发行A股股票募集资金13.84 亿元,使用方向就包括“年产7.2亿袋小儿豉翘清热颗粒项目”。


图片来源:广告截图
但就在蒲地蓝消炎口服液的负面消息尚未消化殆尽之际,上海市医药集中招标采购事务管理所便在10月21日发布通告,暂停济川药业的2g*9袋/盒规格小儿豉翘清热颗粒。
济川药业2019年报显示,小儿豉翘清热颗粒医疗机构的合计实际采购量为5383.6万盒,以最低中标价格24.33元测算,当年该药销售额最低为13.1亿元。市场由此担心,这头利润奶牛是否将步蒲地蓝消炎口服液的后尘。截止10月28日,其股价收盘于15.92元/股。
不过,凤凰网《风暴眼》发现,对于小儿豉翘清热颗粒被暂停采购一年,济川药业并没有进行信息披露。在相关媒体追问缘由时,该公司的答复是“应该不属于那种披露的范围”。这种模糊回答,很难不令人疑惑丛生,不禁想追问——
一问:中成药集采风头下的产品结构性调整?
对于主打产品蒲地蓝消炎口服液的上述遭遇,济川药业在2020年度报告中曾有预先解释。
凤凰网《风暴眼》发现,根据2019年8月20日国家医保局、人力资源社会保障部印发的《国家基本医疗保险、工伤保险和生育保险药品目录》,“公司蒲地蓝消炎口服液、蛋白琥珀酸铁口服溶液等产品未纳入本次国家医保目录,已纳入部分省级医保目录。如未来上述产品仍未进入国家医保目录,则可能面临未来3年内退出省级医保目录的风险。”
对2g*9袋/盒规格小儿豉翘清热颗粒被上海暂停采购一年,济川药业方面的解释是,“此次暂停的规格是目前公司停止生产、未销售的规格,小儿豉翘清热颗粒在售规格均正常销售,对公司没有影响。”
公开资料显示,小儿豉翘清热颗粒已经纳入了部分省份纳集采。中标价格在同等规格下,无蔗糖的小儿豉翘清热颗粒价格明显高于有蔗糖的。比如,2g/6袋规格,有蔗糖的中标价为24.33元,无蔗糖的中标价为43.89元;4g*6袋/盒规格,有蔗糖的中标价为36.5元,无蔗糖的中标价为65.83元。
凤凰网《风暴眼》从药品价格315网查询数据显示,在零售药店市场,无蔗糖型2g*9袋/盒规格小儿豉翘清热颗粒,自2016年以来的售价一路走高,最低点为35.60元/盒,最高点为103.59元/盒;而蔗糖型则维持在40-50元区间。


图片来源:药品价格315网截图
考虑到济川药业仍在扩张上述产品产能,不得不使人怀疑,济川药业2g*9袋/盒规格小儿豉翘清热颗粒被上海暂停采购一年,原因是,公司停产、停售了同规格、低售价蔗糖型产品的生产,聚焦高售价的无蔗糖型。
而济川药业此举的目的或许便是应对日渐滥觞、实施范围快速扩大的中成药集采。
9月14日,广东药品交易中心发布《广东联盟清开灵等58个药品集团带量采购文件(征求意见稿)》,拟将联合山西、河南、海南、宁夏、青海、新疆6省份共同开展跨省联盟中成药集采,被纳入集采名单的不乏一些上市公司的重磅品种。
9月25日,湖北发布《中成药省际联盟集中带量采购公告》,与河北、内蒙古等18省市区共同组建省际联盟开展中成药集采。10月19日晚,山西药械集中招采中心发布《关于开展中成药省际联盟集中带量采购品种范围相关采购数据填报的通知》,要求各医院开始填报采购量。
市场由此惊呼:中成药暴利时代即将终结;随着中成药进入带量采购,配合合理用药、医保支付改革等政策,疗效不确切、安全性无保障的中成药将彻底失去利润空间,中小企业受到冲击最终出局,中医药行业将重新洗牌,行业集中度有望进一步得到提升。千亿的中成药市场将进入“洗牌”阶段。
有业内人士认为,“最应该集采的,就是中成药”。因为市场流行的中成药,身负“安全”之名,“具体用不用,用哪一种,要看科室的主任”,“可能利润会比较高,但是一般护士长、主任也不会说。”
二问:高销售费用与频发行贿案件的内在关联多大?
凤凰网《风暴眼》发现,作为济川药业的当家产品,小儿豉翘清热颗粒的高售价一直是一个谜,也广为患者诟病;同时,被资本市场长期诟病的则是,其高企的销售费用。
早在2017年,一位妈妈便在网上吐槽小儿豉翘清热颗粒的售价。其时,他的儿子喉咙肿痛,到医院就医开了维生素B和4g*6袋/盒规格小儿豉翘清热颗粒,后者售价高达86.61元/盒。但同期零售药店售价不到40元。

图片来源:小儿豉翘清热颗粒的医院处方售价
该规格产品,除了部分地方集采中标价为36.5元之外,其真实成本多少目前不得而知。但济川药业高企的销售费用,或可解释其为何卖这么贵。
从2012年开始,济川药业的销售费用已经连续8年居高不下,每年的销售费用都会接近或超过当年一半的营收。
具体来看,2012年营收19.2亿元、销售费用10.6亿元,到 2019年营收增至69.40亿元,销售费用也增至34.49亿元;2021年上半年营收36.8亿元,这半年的销售费用已高达18.14亿元。
显而易见,这50%左右的销售费用,是由患者买单了。

图片来源:济川药业2021年半年报截图
济川药业曾对此解释说,这是由于其高昂的销售模式——以专业化学术推广为主、渠道分销为辅。该模式既被其视为“市场优势”——公司成立了专业化的学术推广部门,营销办事机构覆盖全国30个省、市、自治区,拥有超过 3000人的营销团队;也被其成为“法律及经营风险”——公司会因组织学术会议活动及评价活动产生市场推广费。为避免商业贿赂行为发生,公司建立了《反商业贿赂管理制度》和《关于严禁带金销售的管理规定》等内控制度,并设立反商业贿赂的监督管理机构,对学术推广费用进行严格管理。
每年高达30多亿元的销售费用到底花到了哪些项目?“商业贿赂”行为占了多少?无人得知。但其行贿案件频发,确实是显而易见、由来已久的。
凤凰网《风暴眼》梳理发现,早在2012年5月,济川药业子公司济源医药因其业务员的商业违规行为,被池州市工商局处以1.5万元的罚款;
2016年9月,山东省潍坊市潍城区人民法院刑事判决,济川药业子公司田某某曾向潍坊市妇幼保健院原院长、党委书记王某某行贿1万元,后该公司在潍坊市妇幼保健院的业务量增长。
2020年7月,原眉山市人民医院院长王建民受贿案浮出水面,2005年至2019年期间,王建民利用职务便利,在医院采购药品及医疗器械等方面为他人谋取利益,先后收受曹某、汪某2等人的财物合计241.7万元。济川药业涉案其中,王建民为济川药业子公司西南片区销售代表杨某在市医院销售药品上提供帮助,收受杨某现金1万元。
医药回扣、会议赞助等早已是一些药企与医院之间勾连的“潜规则”,但济川药业何以屡屡深陷在“潜规则”而不能自拔?
三问:济川药业儿科“神药”有无绝对安全?
受限于儿童专用药紧缺,我国儿童用药超说明书使用问题突出,用药不合理比例达12%-32%。据有关儿童用药安全调查报告显示,我国儿童用药不良反应率是成人2倍,用药不当造成我国每年约3万名儿童听力受损。
而济川药业儿科“神药”,往往以所谓“高质量的临床证据”“循证证据”,以及较高的临床疗效和安全性,作为宣传推广的重要卖点。但其安全性所受质疑,并非没有。而且,在“潜规则”加持下,还存在临床滥用现象。

图片来源:蒲地蓝消炎口服药说明书截图
国家药监局2018年10月22日公告,根据药品不良反应评估结果,为进一步保障公众用药安全,对蒲地蓝消炎制剂(片剂、胶囊剂、口服液)等处方药说明书增加警示语,并对“不良反应”“禁忌”“注意事项”项进行修订。不良反应项应包括:恶心、呕吐、腹胀、腹痛、腹泻、乏力、头晕等;皮疹、瘙痒等过敏反应。禁忌项应包括:对本品及所含成分过敏者禁用等。
同年11月,蒲地蓝消炎口服液被知名药师冀连梅质疑临床滥用,甚至名称都不合乎规范,存在误导嫌疑。
文章称,传统中医里根本没有消炎概念,蒲地蓝消炎口服液作为一个中药,其名称里加上西药的概念,混淆视听,误导临床。蒲地蓝消炎口服液被列为“2018年度最值得警惕的十大儿童药”之一。
另外,蒲地蓝消炎口服液曾被个别省份列为省级重点监控药品,2019年10月,蒲地蓝消炎口服液被列入《浙江省第一批重点监控合理用药药品目录》。
济川药业蒲地蓝消炎口服液被多个省份移出当地医保目录,是否与其安全性及临床滥用有关,不得而知。但凤凰健康从“健客网上药店”查询发现,其在售济川药业蒲地蓝消炎口服液的说明书中,“不良反应”“禁忌”“注意事项”均显示“尚不明确”。国家规定已出台两年,济川药业何以无动于衷?
儿童用药应为绝对的良心药,生产企业不能只盯着患者的钱袋。