chaguwang.cn-查股网.中国
查股网.CN
康恩贝(600572)内幕信息消息披露
 
个股最新内幕信息查询:    
 

载誉前进 向新而行 | 康恩贝2025年荣誉榜

http://www.chaguwang.cn  2026-01-04  康恩贝内幕信息

来源 :连线康恩贝2026-01-04

  康恩贝2025年荣誉榜

  2025年,康恩贝股份紧扣省国贸集团“医药做大”经营策略,以“六个聚焦”为战略路径,谋定而动、蓄力前行,交出了稳中有进的发展答卷。前行路上的每一份荣光,都镌刻着每一位康恩贝人的奋斗。

  1月,康恩贝股份下属公司杭州康恩贝获工业和信息化部认定为国家级专精特新“小巨人”企业。

图片

  浙江省经济和信息化厅发布通知,公布了《2024年浙江省企业技术中心名单》,杭州康恩贝企业技术中心成功入选。

图片

  浙江省人力资源和社会保障厅、浙江省总工会、共青团浙江省委联合公布2024年“浙江工匠”培养项目人员名单,康恩贝股份4名职工入选“浙江工匠”培育名单。

图片

  2月,工信部公布了2024年度绿色制造名单,江西康恩贝、云南希陶获得国家级“绿色工厂”称号。

图片

图片

  江西省工业和信息化厅发布了《关于公布2024年下半年(第28批)新认定及全部江西省省级企业技术中心名单的通知》,江西康恩贝获评省级企业技术中心。

  中华全国总工会、应急管理部、国家卫生健康委员会联合印发了《关于表彰2022—2023年度全国“安康杯”竞赛先进集体和优秀个人的决定》,康恩贝股份下属金华康恩贝原料七车间项目转移班组被授予2022—2023年度全国 “安康杯”竞赛优胜班组称号。

图片

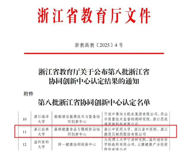
  浙江省教育厅公布了第八批浙江省协同创新中心认定名单,康恩贝股份参与建设的“森林健康食品与慢病防治协同创新中心”成功入选,实现了企业省级协同创新中心的突破。

图片

  3月,工信部公布了首批中国消费名品名单,康恩贝入选“中国消费名品成长企业名单”。

图片

  浙江省经济和信息化厅、财政厅、农业农村厅、文化广电和旅游厅等四部门联合发布了《2024年浙江省历史经典产业传承创新工作室名单》,康恩贝旗下大学饮片公司“中医药大学中药炮制省级传承创新工作室”成功入选,成为中药历史经典产业唯二的项目之一。

图片

  4月,2025乌镇健康大会暨第四届OTC大会上揭晓"西湖奖"系列奖项,康恩贝股份及下属子公司斩获多项殊荣:康恩贝股份公司荣获"西湖奖·医药零售数字化领军企业20强",康恩贝销售公司获评"2025乌镇健康大会-VIP战略合作企业",前列康品牌荣膺"西湖奖·最受药店欢迎的明星单品"。

图片 图片
图片 图片

  5月,国家卫生健康委公布第四批健康企业建设行政推广优秀案例和健康企业建设优秀案例名单,大学饮片公司成功入选健康企业建设优秀案例。

  中诚信绿金科技(北京)有限公司发布年度ESG评级,浙江康恩贝制药股份有限公司(600572.SH)评级由A级提升至AA-级,该级别整体表现优于同行业公司。

图片

  浙江省第三十五个全国助残日主题活动在浙江省人民大会堂隆重举行。康恩贝股份的“康恩贝自强奖学金项目”荣获“优质助残公益项目”称号。

图片

  6月,浙江省科学技术厅正式公布2024年全省重点实验室认定名单,康恩贝股份牵头建设的“全省中药大品种培育与新药创制重点实验室”成功入选。

图片

  康恩贝股份(600572.SH)在最新一期(2025)Wind ESG评级中由BBB级提升至A级,这也是康恩贝首次获得Wind ESG A评级。

  2025 PDI 医药研发·创新大会暨中国药品研发百强榜发布会上,发布《2025中国中药研发实力排行榜》,康恩贝再次荣列“2025中国中药研发实力排行榜TOP50”第8位。

图片

  8月,在韩国釜山举行的亚洲品牌大赏上,TAOTIE国际品牌研究院在活动现场发布了2025年度《TTBrand亚洲品牌500强》与《TTBrand中国品牌500强》榜单。其中康恩贝荣登2025年度《TTBrand中国品牌500强》榜单。

图片

  2025年西普会上,中康产业研究院发布“2025健康中国品牌榜”,康恩贝牌肠炎宁、前列康牌普乐安片、金笛牌复方鱼腥草合剂分别上榜肠炎和止泻用药、泌尿系统用药、咽喉口腔用药的细分排名,斩获西普金奖。康恩贝牌肠炎宁还上榜2025健康中国品牌价值榜。

  9月,浙江省市场监督管理局公示了2025年浙江省AAA级“守合同重信用”企业名单,康恩贝中药上榜。

  10月,浙江省总工会公布了《2025年浙江省劳模工匠创新工作室联盟建设名单》,康恩贝股份下属大学饮片公司组建的浙江中药炮制劳模工匠创新工作室联盟成功入选。

图片

  浙江省经济和信息化厅正式公布了2025年浙江省人工智能应用场景、应用标杆企业、“数智优品”名单。其中,康恩贝股份凭借“生产车间中央空调AI节能系统”项目成功入选省级“人工智能应用场景”。

  “2025浙江上市公司ESG绩效最佳100名企业”名单正式发布,康恩贝股份列第16位,ESG级别AA-。

图片

  内蒙古自治区工业和信息化厅公布了2025年绿色工厂名单,内蒙古康恩贝名列其中。

图片

  11月,浙江省市场监督管理局公布《浙江省重点商标保护名录》,康恩贝共有9大核心商标成功入选,其中包括“康恩贝”核心主品牌商标(两大类别),以及“前列康”“天保宁”“至心砃”“金艾康”“金笛”“贝贝”“宝芝林”等7个在细分领域的产品品牌商标。

图片

图片

  由全国工商联医药业商会主办的第四届泰山医药论坛在济南举行,康恩贝股份荣登 “2024-2025 年度制药工业营业收入前百家企业”“2024-2025 年医药行业自主创新企业前50家”“2024-2025 年度健康产业创新驱动企业”榜单。

  12月,江西康恩贝获评 “江西省绿色供应链管理企业”。

图片

图片

  中国中药协会正式发布《2025年度中药行业品牌信息公告》。康恩贝中药材饮片事业部选送的“党参”与“浙贝母”成功入选“2025中药饮片品牌产品”。同时,旗下大学饮片公司荣获“2025中药饮片品牌企业”称号。

  2025年的每项荣誉都镌刻着康恩贝人的实干与担当。

  2026年,让我们怀揣这份笃定,乘势而上,再攀高峰!

查股网为非盈利性网站 本页为转载如有版权问题请联系 767871486@qq.comQQ:767871486
Copyright 2007-2025
www.chaguwang.cn 查股网