chaguwang.cn-查股网.中国
查股网.CN
淮河能源(600575)内幕信息消息披露
 
个股最新内幕信息查询:    
 

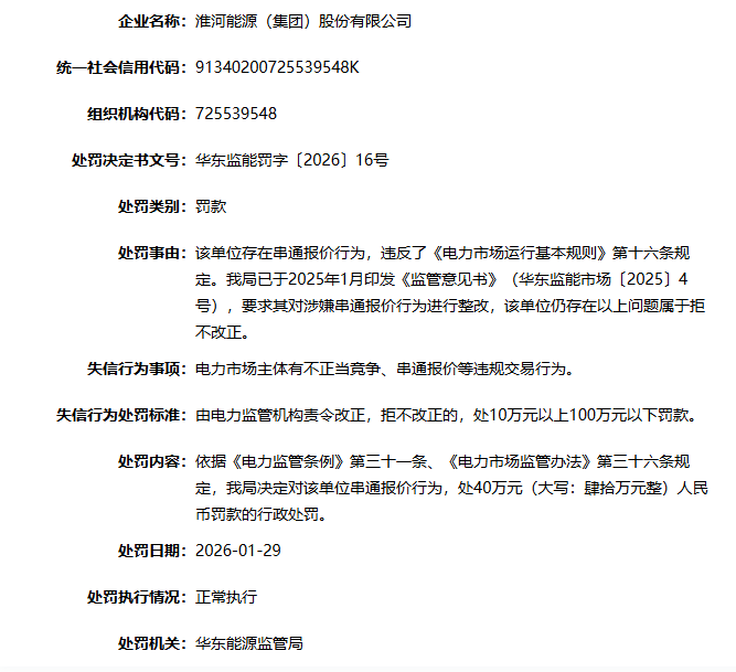
违规串通报价整改不力,淮河能源被罚40万元

http://www.chaguwang.cn  2026-02-05  淮河能源内幕信息

来源 :中国能源网2026-02-05

  近日,国家能源局资质和信用信息系统处罚信息显示,淮河能源(集团)股份有限公司因存在串通报价行为,违反了《电力市场运行基本规则》第十六条规定,责令对涉嫌串通报价行为进行整改,但仍存在以上问题属拒不改正。被华东能源监管局罚款40万元。

  淮河能源(集团)股份有限公司(曾用名:安徽皖江物流(集团)股份有限公司),成立于2000年,淮河能源控股集团成员,位于安徽省芜湖市,是一家以从事水上运输业为主的企业。

查股网为非盈利性网站 本页为转载如有版权问题请联系 767871486@qq.comQQ:767871486
Copyright 2007-2025
www.chaguwang.cn 查股网