chaguwang.cn-查股网.中国
查股网.CN
中化装备(600579)内幕信息消息披露
 
个股最新内幕信息查询:    
 

中化装备溢价收购高负债资产 完善产品矩阵和业务布局

http://www.chaguwang.cn  2026-03-03  中化装备内幕信息

来源 :电鳗快报2026-03-03

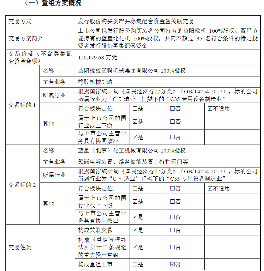
  近期,中化装备计划定增募资巨额资金高溢价收购高负债资产的计划引发市场广泛关注。2月25日,中化装备发布公告披露,公司计划定向增发行股份购买资产并募集配套资金暨关联交易报告书(申报稿)。

  中化装备橡胶机械主要产品为轮胎硫化机,集成伺服控制、智能化、物联网等技术,采用PLC可编程控制器控制,实现整机机电一体化,技术水平、产品制造质量符合国内外标准要求,产品广泛应用于乘用胎、卡车胎、工程胎等领域。

  中化装备在公告中表示,本次交易完成后,上市公司在橡胶机械行业及化工装备行业的专业能力、品牌管理与营销经营实力、专业服务人才队伍、战略客户资源等方面将得到加强。上市公司在主营业务领域的市场规模将进一步增大,完善产品矩阵和业务布局,实现战略客户资源的拓展与补充,有利于公司巩固行业地位,提升核心竞争力,从业务范围、生产经营效率等多层次整体提升盈利能力、可持续经营能力和抗风险抗周期能力。

  公告显示,本次交易中,上市公司聘请天健兴业以2025年4月30日为评估基准日对标的资产进行了评估,其中益阳橡机100%股权评估值为52,226.97万元,蓝星北化机100%股权评估值为68,389.32万元。基于前述评估值,扣减标的公司控股子公司评估基准日后减资分红导致的影响,并经交易各方充分协商后,益阳橡机100%股权交易对价为51,790.35万元,其中以发行股份的方式支付对价51,790.35万元;蓝星北化机100%股权交易对价为68,389.32万元,其中以发行股份的方式支付对价68,389.32万元。

  公告显示,按照资产基础法,益阳橡机100%股权评估值为5.22亿,增值率444.27%,按照收益法,蓝星北化机100%股权评估值为6.84亿,增值率107.41%。

  2023年末和2024年末,此次交易标的公司益阳橡机的资产总额分别为33623.99万元和33052.17万元,同期负债总额分别为25423.73万元和22548.61万元。

  2023年末、2024年末以及2025年8月31日,益阳橡机的资产负债率分别为88.90%、82.02%和79.62%。

  《电鳗财经》将继续关注后续发展。

查股网为非盈利性网站 本页为转载如有版权问题请联系 767871486@qq.comQQ:767871486
Copyright 2007-2025
www.chaguwang.cn 查股网