来源 :大众网2025-07-17
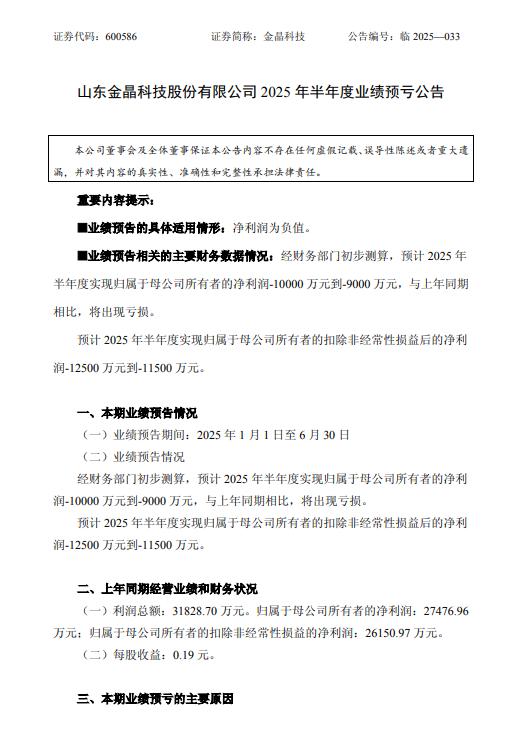
国内玻璃制造龙头企业山东金晶科技(600586.SH)近日发布2025年半年度业绩预告,预计归属于母公司股东的净利润将亏损9000万元至1亿元,与去年同期2.75亿元的净利润相比出现断崖式下跌。扣除非经常性损益后,亏损进一步扩大至1.15亿至1.25亿元。
“本期业绩预告数据为公司财务部门遵循企业会计准则进行的初步测算数据,未经注册会计师审计,且注册会计师未对公司本期业绩预亏是否适当和审慎出具专项说明。”
对于业绩大幅亏损,金晶科技在公告中将主因指向核心产品“玻璃、纯碱销售价格同比出现下滑,导致毛利率降低。”这与行业整体走势高度吻合。据隆众资讯、卓创资讯等平台监测,2025年上半年浮法玻璃均价较去年同期下跌约30%;光伏玻璃价格降幅达25%;纯碱价格则从年初1600元/吨跌至6月底1350元/吨,逼近1300元/吨的行业成本线。
据了解,金晶科技主力营收来自浮法玻璃业务,而该业务高度依赖房地产市场需求。国家统计局数据显示,2025年1-6 月全国房地产开发投资同比下降11.2%,新开工面积下滑 20.0%。房地产需求萎缩直接传导至玻璃市场,中玻协数据显示,1-5月,国内平板玻璃消费量同比下降 12.7%。
而被视为公司转型方向的新能源业务,尚未形成有效支撑。2024 年年报显示,光伏玻璃业务仅占公司营收14.66%,且技术竞争力不足;其重点布局的TCO导电玻璃虽有技术突破,但较行业龙头仍有不小差距,在高端市场缺乏竞争力。
截至7月16日收盘,金晶科技报收于5.03 元/股。
金晶科技成立于1999年12月31日,2002年8月在上海证券交易所上市,总部位于山东省淄博市。


(本文基于上市公司公告及行业数据独立分析,不构成投资建议)