来源 :中源协和订阅号2023-02-10
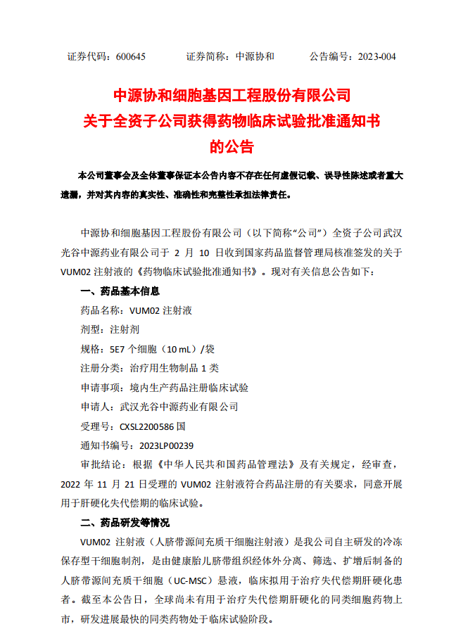
中源协和细胞基因工程股份有限公司(以下简称“公司”)全资子公司武汉光谷中源药业有限公司于2023年 2 月 10 日收到国家药品监督管理局核准签发的关于VUM02 注射液的《药物临床试验批准通知书》。现对有关信息公告如下:
一、药品基本信息
药品名称:VUM02 注射液
剂型:注射剂
规格:5E7 个细胞(10 mL)/袋
注册分类:治疗用生物制品 1 类
申请事项:境内生产药品注册临床试验
申请人:武汉光谷中源药业有限公司
受理号:CXSL2200586 国
通知书编号:2023LP00239
审批结论:根据《中华人民共和国药品管理法》及有关规定,经审查,2022 年 11 月 21 日受理的 VUM02 注射液符合药品注册的有关要求,同意开展用于肝硬化失代偿期的临床试验。
二、药品研发等情况
VUM02 注射液(人脐带源间充质干细胞注射液)是我公司自主研发的冷冻保存型干细胞制剂,是由健康胎儿脐带组织经体外分离、筛选、扩增后制备的人脐带源间充质干细胞(UC-MSC)悬液,临床拟用于治疗失代偿期肝硬化患者。截至本公告日,全球尚未有用于治疗失代偿期肝硬化的同类细胞药物上市,研发进展最快的同类药物处于临床试验阶段。
肝硬化是各种慢性肝病所导致的肝脏弥漫性纤维化与再生结节形成,其代偿期常无明显临床症状,而失代偿期则出现门静脉高压和肝功能的严重损伤,患者常因多种并发症导致多脏器功能衰竭而死亡。据统计现阶段我国约有 700万肝硬化患者(来源 Journal of Hepatology 2019),每年约有 4%~12%的肝硬化患者进展为失代偿期肝硬化(来源 Journal of Hepatology 2018)。据《中国卫生健康统计年鉴(2022)》显示,2021 年我国城市及农村居民肝硬化死亡率分别为 4.79/10 万人和 5.10/10 万人,其中绝大多数是由于发生严重的失代偿事件而导致的死亡。目前,对于失代偿期肝硬化患者的治疗虽然可以有效延缓患者疾病的进展,但无法完全逆转所有患者的肝脏功能减退。目前,肝移植仍然是治疗失代偿肝硬化最有效的手段。但由于供体肝脏来源缺乏,只有少数患者能得到移植治疗。所以亟需发展新的具有疗效、安全的治疗产品,以期造福失代偿期肝硬化患者。
国内外已报道的间充质干细胞治疗肝硬化的相关研究显示,该疗法安全性、耐受性良好,且可改善患者的长期生存率和肝功能,可能是一种潜在有效的失代偿期肝硬化新疗法。
截至本公告日,公司对该项目的累计研发投入为人民币 1,089.70 万元。
武汉光谷中源药业有限公司专注研发细胞治疗药物,将建设“细胞治疗药物研发及转化基地”暨“细胞药品研发生产总部”,重点推进干细胞药物转化上市。
以下为公告原文:

