又一家上市公司的实际控制人发生了变更。
2023年11月6日晚间,上海新南洋昂立教育科技股份有限公司(600661.SH,下称“昂立教育”)发布公告称,公司由无控股股东和无实际控制人变更为中金投资(集团)有限公司(下称“中金集团”)及其一致行动人为控股股东、周传有先生为实际控制人。
消息披露之后,11月7日,昂立教育以每股9.64元,大涨8.19%的价格跳空高开,随后股价回落,至收盘,涨幅为2.47%,股价为9.13元,总市值约26亿元。
股东:从势均力敌到中金集团胜出
昂立教育的旧名为上海新南洋股份有限公司,由上海交通大学发起和组建,1992年7月30日经上海市人民政府教育卫生办公室批准设立,1993年6月14日在上海证券交易所上市。2014年,昂立教育完成重大资产重组,收购上海昂立教育科技集团有限公司全部股份。2018年,公司更名为上海新南洋昂立教育科技股份有限公司,公司证券简称由“新南洋”变更为“昂立教育”,所属行业为教育类。
昂立教育以教育培训为主营业务,涉及K12学科教育、K12素质教育、职业教育、国际与基础教育等业务领域。
近年来,该公司股价随着教培行业变化而重挫,从巅峰的60多元跌至10元以下,约80%的市值蒸发,营业收入从2020年的18亿元跌至2022年的7.6亿元,扣除非经常性损益之后的净利润,连续三年处于亏损状态。
之前,昂立教育的实际控制人是上海交通大学(下称“上海交大”)方面。
2019年1月15日,昂立教育发出公告称,公司第一大股东中金集团及其一致行动人合计持股22.68%;第二大股东上海交大产业投资管理(集团)有限公司及其一致行动人(下称“上海交大一方”)合计持股 22.65%;第三大股东上海长甲投资有限公司(下称“长甲投资”)及其一致行动人合计持股17.19%。三股东势均力敌,因此公司变更为无实际控制人和无控股股东。
此后,上海交大一方开始在二级市场减持昂立教育股票,至2023年3月17日,上海交大一方的持股通过不断的减持,持股比例仅剩7.73%;另一股东长甲投资一方,也于2023年5月20日披露了2%的减持计划。
截至2023年11月3日,中金集团及其一致行动人合计持有昂立教育23.79%的股权;长甲投资及其一致行动人合计持股16.54%;上海交大方面合计持股7.02%。中金集团的持股,已经超过另外两名股东持股之和。
中金集团成为昂立教育新的实际控制人。
周传有其人
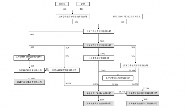
中金集团拥有复杂的股权架构,股权穿透之后,中金集团的实际控制人为周传有。
(中金集团股权结构图来源:昂立教育公告)
周传有的简历为:男,生于1964年7月,中国国籍,硕士研究生。毕业于华东政法大学法律系、复旦大学研究生院法律专业。曾任职于华东政法大学、中国建设银行珠海分行、上海交大昂立股份有限公司董事长、昂立教育第十届董事会董事长兼总裁。现任中金集团董事长兼首席执行官、新疆新鑫矿业股份有限公司副董事长、昂立教育第十一届董事会董事长兼总裁。
周传有是一名低调的富豪。公开信息显示,在《2008胡润中国富豪榜》上,周传有以70亿财富位列第76位。周传有曾在本科母校华东政法大学任教,后到建设银行珠海分行任职。1995年,周传有成立中金集团,该公司注册资本为3亿元人民币,资产总规模逾30亿元,产业涉及房产开发、高新技术、矿业能源、金融证券等相关投资领域。
1997年和1999年,中金集团收购了浙江省富阳段两条国家一级公路30年经营权,1998年中金集团参股大众保险,并涉足创业投资领域。2005年8月,该公司投资了新疆喀拉通克铜镍矿项目,成为新疆新鑫矿业第二大股东,周传有任该公司副董事长兼非执行董事。
周传有在资本市场的投资并不顺利,其广为人知的投资是入主海鸟发展(600634.SH,后更名为富控互动,现已退市)。2009年11月18日,海鸟发展大股东上海东宏实业投资,将其持有的海鸟发展18,865,170股股份(占上市公司总股本的21.63%)转让给周传有控制的中金集团,总价款为2亿元。中金投资成为海鸟发展的第一大股东。海鸟发展几经更名后,变为富控互动。2021年7月21日,富控互动摘牌。
如今,周传有亲自担任董事长的昂立教育,面临拥有丰富教育资源的股东上海交大一方不断减持,引起投资者的关注。
在上证E互动平台,有投资者提问:“目前第一大股东一致行动人的减持是否完毕?在减持新股出台后,是否还允许减持?公司背靠上海交大,教育资源非常优势,坐落全国最发达城市,转型却令投资者失望,公司是否因为股权分散,股东意见不统一导致转型艰难?”
昂立教育回复称,公司第一大股东中金集团及其一致行动人未减持公司股份。公司股东长甲投资及其一致行动人、上海交大及其一致行动人严格遵守相关法律法规的要求进行减持,减持情况请以公司披露的公告为准。自“双减”政策出台以来,在公司相关股东的支持下,公司严格按照政策要求有序调整业务结构。
还有其他投资者提问:“公司市值已微不足道,是否有私有化或出售计划?”“公司股价已经跌到历史低位,大股东是否有增持计划?”
昂立教育回复称,这些问题以公司公告为准。
作为昂立教育的控股股东,中金集团官网的新闻中心页面,最近一条新闻停留在2021年8月13日,是一则迁址公告。
裁判文书网显示,中金集团最近几年与多家公司发生借款纠纷,中金集团通过法律程序追讨借款,但未能获得成功。
2023三季报显示,昂立教育前三季度取得了7.13亿元的营业收入,同比增长30.71%,净利润处于亏损状态,前三季度总计亏损8637万元。截至2023年9月30日,昂立教育账上的货币资金为4亿元左右,流动资产合计为7.19亿元,流动负债合计为8.94亿元。
成为实际控制人之后,昂立教育能否在周传有的带领之下,走出困局,需要时间来观察。