来源 :资鸽智库2023-03-15
3月13日,外服控股宣布将耗资13.4亿元购买绿地外滩中心5层办公楼及数十个车位。不久前,兰生股份也宣布以5.61亿拿下绿地外滩中心两层办公楼及车位。外服控股、兰生股份最终的实际控制人都为上海国资委。

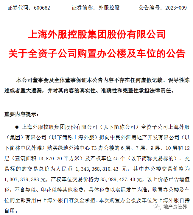
据公告披露,上海外服控股集团全资子公司上海外服(集团)有限公司拟向中民外滩房地产开发有限公司购买绿地外滩中心 T3 办公楼的 6 层、7 层、9 层、10 层和 12层(建筑面积 13,870.20 平方米)及产权车位 45 个(以下简称交易标的)。交易标的的交易总价为人民币 1,343,368,810.43 元,其中办公楼交易价格为1,307,379,383元,产权车位交易价格为 35,989,427.43 元,以上价格已含增值税,不含契税、印花税等其他税费,具体税费以实际发生为准。购置办公楼及车位的全部费用由上海外服自有资金承担。本次购置办公楼及车位为上海外服自持自用。
据悉,绿地外滩中心占地面积约13万平方米,总建筑面积约120万平方米,地上建筑面积约76万平方米,地下建筑面积约44万平方米。
项目融汇金融办公、高端商业文化娱乐、居住配套等多重功能,涵盖5A国际甲级写字楼、企业总部、购物中心、精品酒店及商船会馆等多重业态。其中,住宅12万平方米,商业18万平方米,办公楼11幢。
目前,该项目已知入驻租户包括上海银行、中泰证券、海通证券等各知名金融机构。
资料显示,绿地外滩中心项目所在地块,即上海南外滩董家渡地王由中民投在2014年拿下,地块总作价人民币248.5亿元,总建筑面积120万平方米,成为公司成立5年来最核心的资产。
但由于不断出现的流动性危机,中民投在变卖了项目公司45%股权予安信信托之后,2019年2月13日,董家渡项目50%股权以及相应债权又被绿地以121亿元获得。
据地产资管界了解,此前绿地外滩中心分别售出多栋写字楼。
2020年5月29日,上海银行股份有限公司发布公告称,向中民外滩房地产开发有限公司购置一栋绿地外滩中心T2幢办公楼及地下产权停车位项目,总价款48.54亿元。
据悉,上海银行购置的绿地外滩中心T2幢写字楼,位于上海黄浦区小东门街道616、735街坊外滩项目,办公物业建筑面积约为5.29万平方米。
2020年8月7日,国海证券发布公告称,公司董事会同意公司以含增值税总价不超过人民币13.8亿元向开发商中民外滩房地产开发有限公司购买上海绿地外滩中心C1栋写字楼(预售许可证记载的建筑面积约15209.2平方米,最终以产权登记面积为准),作为办公用途。
2020年12月31日,中国建设银行旗下建信人寿以55.5亿元签约购入上海绿地外滩中心T4办公楼,建信人寿及建行相关业务机构将入驻绿地外滩中心。
2023年3月6日,兰生股份发布公告称,公司拟向中民外滩房地产开发有限公司购买位于黄浦区小东门街道616、735街坊H地块会馆街55号,即绿地外滩中心项目T3幢的13层、14层共2层办公楼及35个车位。