来源 :国际太阳能光伏网2025-07-11
7月11日,川投能源发布2025年1-6月主要经营数据公告。
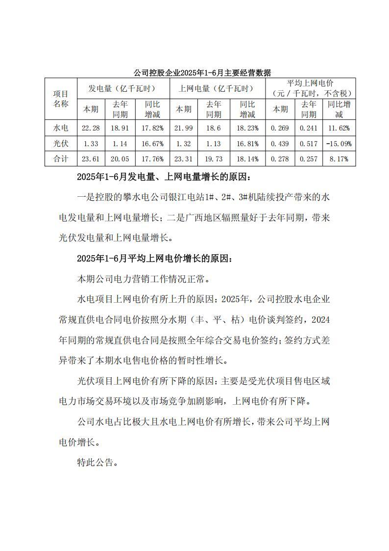
公告显示,川投能源 2025年1-6月,公司控股企业累计完成发电量23.61亿千瓦时,同比上年增长17.76%;上网电量23.31亿千瓦时,同比上年增长18.14%;企业平均上网电价0.278元/千瓦时,同比上年增长8.17%。
其中,公司控股光伏发电企业累计完成发电量1.33亿千瓦时,同比上年增长16.67%;上网电量1.32亿千瓦时,同比上年增长16.81%;平均上网电价0.439元/千瓦时(含国补),同比上年降低15.09%。
公告如下:

