03月18日,浙江钙科回复申请新三板挂牌的第二轮问询函,回复的主要问题包括关于供应商,关于毛利率,关于贸易商客户。
公司等相关方对问询意见进行认真讨论、核查,以下列举几个问题和回复。
(1)Q:关于供应商,请公司补充说明公司主要供应商情况,包括报告期内前五大能源供应商成立时间、注册资金、主要股东情况、和公司是否存在关联关系、与公司及主要关联方之间是否有异常资金往来、利益输送。
A:报告期内,公司前五大能源供应商情况如下:


拟挂牌公司日常生产经营所需的能源主要为煤炭、电力和柴油。其中,拟挂牌公司向湖州长广配售电有限公司采购电力、向中国石化销售股份有限公司浙江湖州石油分公司(以下简称“中石化湖州分公司”)采购柴油、向长兴贝跃贸易有限公司(以下简称“贝跃贸易”)、国能销售集团有限公司华中分公司(以下简称“国能集团”)、浙江神运能源有限公司(以下简称“神运能源”)采购煤炭。经核查,报告期内公司主要能源类供应商与拟挂牌公司及关联方均不存在关联关系,与拟挂牌公司及主要关联方均不存在异常资金往来、利益输送等情形。
(2)Q:关于毛利率,申报材料及前次问询回复显示,公司毛利率水平显著高于公转书选取的可比公司,且目前选取的同行业公司中龙高股份及金石资源与公司主要产品存在明显差异。请公司进一步寻找产品类型相同或接近的可比公司、同类产品进行比较分析,说明毛利率水平的合理性。
A:目前,已上市、已挂牌公司中与公司销售产品类型、结构相似的公司较少,因此,为对公司毛利率情况进行比较分析,将公司产品分种类与已上市、已挂牌公司中类似产品的毛利率进行对比分析。
报告期内,公司产品类别及收入情况如下:

根据上表,公司石灰石、石屑及其他、重质碳酸钙粉、活性氧化钙产品的收入占比在报告期内为90%以上,贡献了公司绝大部分毛利额,对于上述产品的毛利率情况分析及与同行业公司同类产品毛利率情况对比如下:
1)石灰石、石屑及其他
公司石灰石、石屑及其他产品主要系矿山开采及初步破碎中产生的产品,根据同行业公司公开信息,其通常将其合并披露。但因售价有所差异,公司在公开披露数据中根据规格将其进行了区分,此处将两种产品合并计算的毛利率与同行业公司的产品毛利率可比性较强。报告期内,公司相关产品毛利率情况如下:

经查询,存在公开披露的公司中以石灰石及其他为主要销售产品且与公司产品可比性较强的主要系四川金顶及浙宝股份。其中,浙宝股份曾为新三板挂牌企业,于2023年3月摘牌,位于长兴县境内,与公司位置较为接近,石子及其他也是其主要产品之一,与公司产品类型存在一定的相似性。
上述公司相关产品毛利率情况对比如下:

根据上表,拟挂牌公司2021年石灰石、石屑及其他产品毛利为67.30%,与同行业公司较为接近,2022年,同行业公司的相关产品毛利率波动较大且有所下滑,而公司产品毛利率保持稳定,主要系同行业公司自身经营状况有所变化所致,2023年1- 6月,公司产品毛利率随市场价格下跌而下降,同行业公司略有回升系其自身经营状况改变所致,存在差异具有合理性。
A.同行业公司报告期内经营状况发生变化,导致毛利率波动较大且低于公司
同行业公司中,四川金顶2021年、2023年1-6月相关产品毛利率与公司较为接近, 2022年其毛利率从61.17%下降至43.54%,下降较多,根据其公开披露的信息显示,主要原因包括2022年,四川金顶由于新技改项目投产完工导致车间经费中临时成本及折旧费用增加较多,导致2022年产品车间经费单位成本增加3.44元/吨,影响毛利率约10%;四川金顶2022年起将部分外包业务收回自身承做,导致产品成本上升,毛利率下降。
2023年1-6月,随着上述临时性支出的减少,四川金顶相关产品毛利率有所回升,上升至47.69%,与公司的50.55%较为接近。
B.公司产品售价相对同行业公司具有优势
公司石灰石、石屑及其他产品的毛利率与同行业公司四川金顶、浙宝股份相比较高,将公司产品的单位成本、单位售价(均不含运输服务费)与同行业公司四川金顶对比如下(浙宝股份公开信息中未披露单位成本、单位售价等相关数据,无法进行比较):

根据上表,报告期内,公司石灰石、石屑及其他产品的单位平均成本、单位产品售价均高于四川金顶,且公司产品单位售价高出四川金顶较多,产品价格较高是导致公司产品毛利率高于四川金顶的主要因素。公司产品售价高于四川金顶主要原因是下游市场区域不同所致,公司下游市场处于长三角地区,产品需求量大,价格较高;公司悬浮煅烧技术可以将低价值的石粉、石屑等进行深加工利用,也导致公司相关产品毛利率较高。
2)重质碳酸钙粉
报告期内,公司重质碳酸钙粉产品的毛利率分别为59.62%、63.25%及57.28%,整体较为稳定,其中2022年毛利率较高主要系当年销售了较多高钙脱硫粉,相关产品的价格较高,导致毛利率较高。
A.公开披露信息的公司中无同类产品,毛利率可比性不强
目前已上市、已挂牌的同行业企业中,四川金顶因生产工艺不同,无重质碳酸钙粉(以下简称“重钙粉”)产品,其余存在碳酸钙粉产品的公司其产品主要为轻质煅烧钙粉(以下简称“轻钙粉”)产品,需首先将石灰石经过煅烧后再加工生产成轻钙粉,而重钙粉由石灰石、石屑等产品直接研磨即可生产,因此两种产品在在生产工序、生产方法方面完全不同,产品性质、售价以及生产成本方面也相差较大,可比性不强。
B.产品市价公允
公司生产的重质碳酸钙粉主要系200目-325目,目前市场上对于该类产品无权威公开的价格指数,我们在1688等工业用品批发平台查询了相关产品价格,以长兴青盛钙业为例,其2024年3月在1688的公开报价为:

上述公司与拟挂牌公司距离相近,且重质碳酸钙粉产品与公司相关产品报告期内价格在同一区间。
C.公司重钙粉毛利率较高主要系企业自备矿山,生产成本较低公司重质碳酸钙产品由石灰石及石屑等经过研磨后产出,报告期内,公司重质碳酸钙粉产品单位售价与单位成本(均扣除运输服务费)变动情况如下:

其中,公司重钙粉成本总体保持稳定且成本较低,主要原因系重质碳酸钙粉的主要成本系其原材料石灰石,占其产品成本的一半以上,其余成本主要系电耗、折旧及人工费用。公司自备矿山,石灰石产品可以由自身矿山开采而来,无需向外部采购,因此重钙粉生产成本较低,毛利率较高。
在售价方面,公司产品报告期内售价分别为108.42元/吨、121.25元/吨及111.74元/吨,整体保持稳定,其中2022年由于主要客户华能(浙江)能源开发有限公司采购的高钙脱硫钙粉的价格较高,因此整体价格较高。公司的重质碳酸钙粉产品价格主要系公司根据市场行情与主要客户协商定价或通过公开招拍挂的形式确定,公司的重质碳酸钙粉产品销售价格公允。
综上所述,公司重质碳酸钙粉产品销售价格系根据市场供需决定,销售价格公允,公司重质碳酸钙粉产品毛利率较高,主要系公司自备矿山,可自行生产重质碳酸钙粉所需原材料,因此生产成本较低,导致产品毛利率高。
3)活性氧化钙
公司活性氧化钙产品毛利率报告期内分别为24.71%、25.55%及23.07%,总体保持稳定。
经搜索,除四川金顶外,新三板挂牌公司浙宝股份(2023年3月摘牌)、及佰裕股份(新三板挂牌企业)也生产氧化钙并作为其主要销售产品,公司将相关产品的毛利率与上述公司对比如下:

根据上表,公司氧化钙产品2021年毛利率与同行业公司平均差异不大,但2022年起,同行业公司受到自身经营情况变动的影响,氧化钙产品毛利率下降较多,而公司报告期内经营状况整体稳定,氧化钙产品毛利率也整体保持稳定,因此2022年起高于同行业公司,公司氧化钙产品毛利率与同行业对比具有合理性。
A.多种因素导致同行业可比公司毛利率低于公司
公司氧化钙产品毛利率2021年与同行业公司平均毛利率差异不大,其中,浙宝股份由于2021年起自身矿山石灰石储量不足,因此开始外购石灰石进行氧化钙产品生产,外购石灰石的成本较高,导致浙宝股份的氧化钙产品毛利率较低。
2022年公司氧化钙产品毛利率为25.55%,高于佰裕科技的18.41%及四川金顶的3.32%,主要原因系:根据佰裕科技公开披露的年报,其2021年末采矿许可证到期,其2022年开始生产用原材料石灰石主要为外部采购,成本较高,导致其产品毛利率由28.22%下降至 18.41%。
四川金顶2022年氧化钙产品毛利率由20.23%下降至3.32%,根据其公开披露信息,主要原因系四川金顶:2022年自身氧化钙原材料石灰石的开采成本上升;2022 年四川地区能源供应紧张,氧化钙生产的主要能源煤炭价格上涨较多,且导致其部分月份未正常生产。上述因素叠加,导致四川金顶2022年氧化钙产品的生产成本大幅上升46.60%,因此毛利率大幅下降。
与佰裕科技及四川金顶相比,公司2022年经营情况整体稳定,采购模式及生产模式以及能源采购价格未发生重大变动,因此受到的影响较小。
2023年1-6月,四川金顶氧化钙产品毛利率下降至-9.85%,根据其公开披露文件,主要原因系2023年上半年,四川金顶对窑炉进行大规模检修,较多窑炉关停,叠加氧化钙产品市场价格下跌等因素,导致其氧化钙产品毛利率持续下跌,由2022年的 3.32%下跌至-9.85%。
公司受到氧化钙产品价格下跌等因素影响,产品毛利率也由25.55%下降至 23.07%,但生产经营稳定,因此毛利率下降较少且大幅高于四川金顶。
综上所述,公司氧化钙产品毛利率合理,与同行业公司相比具有一定差异,但具有合理性。
B.公司氧化钙产品价格、成本与同行业公司及市场对比情况
将公司活性氧化钙产品的不含运费单位成本、不含运费单位售价与同行业公司对比如下(浙宝股份、佰裕科技公开信息中未披露单位成本、单位售价相关数据,无法进行比较):


根据上表,公司氧化钙产品在报告期内销售价格变动趋势与四川金顶相同,氧化钙产品价格在2022年呈上升趋势,随后在2023年1-6月有所下降,但平均销售价格均高于四川金顶。
在成本方面,公司2021年单位成本高于四川金顶,2022年起受到四川地区煤炭价格上涨、自身经营变动等因素影响,四川金顶氧化钙产品成本大幅上升,高于拟挂牌公司。
公司氧化钙产品在价格方面与四川金顶相比具有优势,且在成本方面保持稳定,因此报告期内毛利率高于四川金顶。公司产品售价高于四川金顶的原因主要系:
四川金顶采用竖窑工艺,使用状石灰石煅烧氧化钙,因颗粒大小不一、受热不均等原因,在生产过程中经常出现生烧、过烧的情况,生烧或过烧的产品性能会受到影响,通常需筛分后低价处理,影响产品整体售价。传统工艺通常生烧率、过烧率合计在10%左右,根据四川金顶的公开披露文件,其2023年1-6月正常煅烧生烧率达到15%,在增加煤炭用量后减少到5%以内。而公司采用粉状原料煅烧,粒径极小,受热均匀,公司近年来掌握生产工艺后生烧率、过烧率合计可控制在2%以内,不合格产品极少,极大的提高了资源的使用效率,减少了不合格品对公司氧化钙产品价格的影响。
此外,公司产品公司凭借良好的工艺技术创新,氧化钙产品获得了三项《浙江省省级工业新产品鉴定证书》,认为公司产品作为新型高效高活性脱硫剂、新型高效污水处理剂、高活性冶金烧结粉剂,其产品品质和生产工艺达到国内先进水平。公司氧化钙产品活性较好,生产出的氧化钙产品活性度可达到380-400ml/4N-HCl,可增加反应速度,加快脱硫、污水治理等效率,也使得公司产品有竞争优势。
公司氧化钙产品可广泛应用于环保、脱硫、污水治理、冶金及建筑材料等领域,不同地区的氧化钙产品受到当地需求、供应量不同的影响,销售价格也有所差异。拟挂牌公司因采用悬浮煅烧工艺,主要产品系粉状氧化钙,且有效钙含量在80%到90%之间,目前公司氧化钙产品的对外报价在410元/吨至520元/吨,氧化钙产品无权威的公开市场价格可查询,根据在1688、百度爱采购等平台查询,2024年3月与公司产品规格相近的厂家报价情况如下:

根据上表,从以上公开平台的报价数据来看,同样的产品因规格、销售地区差异而有所不同,公司产品的售价总体与同规格、同类型的产品在同一售价区间,考虑到因地区不同等因素整体价格可能有一定波动,公司产品的整体售价合理。
四川金顶的公开信息中未披露其具体产品的规格等因素,可能因产品规格等与公司不同而导致售价有所差异。
综上所述,公司氧化钙产品在过烧率、生烧率及产品活性等方面具有一定优势,且氧化钙产品因规格、地区供需关系不同价格差异较大,公司与四川金顶价格存在差异具有合理性,因此公司氧化钙产品毛利率高于四川金顶具有合理性。
(3)Q:关于贸易商客户,申报材料及前次问询回复显示,公司存在较多成立时间较短且主要销售公司产品的贸易商客户。请公司补充说明贸易商客户与经销商的界定是否准确,披露是否严谨。
A:贸易商销售,是指从供应商处购买商品后,将产品直接销售给终端客户,赚取售价差额的行为。经销商销售,一般是依托或从属于某个企业或品牌,受上游厂商的指导及管理,将上游厂商的商品销售给指定区域内指定类型客户的行为。贸易类客户主要通过产品采购、销售贸易,以赚取差价为目的,经销商主要通过商品的经销业务,以赚取经销费用或销售提成为目的。贸易商销售与经销商销售在合作模式、准入标准及管理体系、市场区域管理、价格策略等方面存在一定差异。
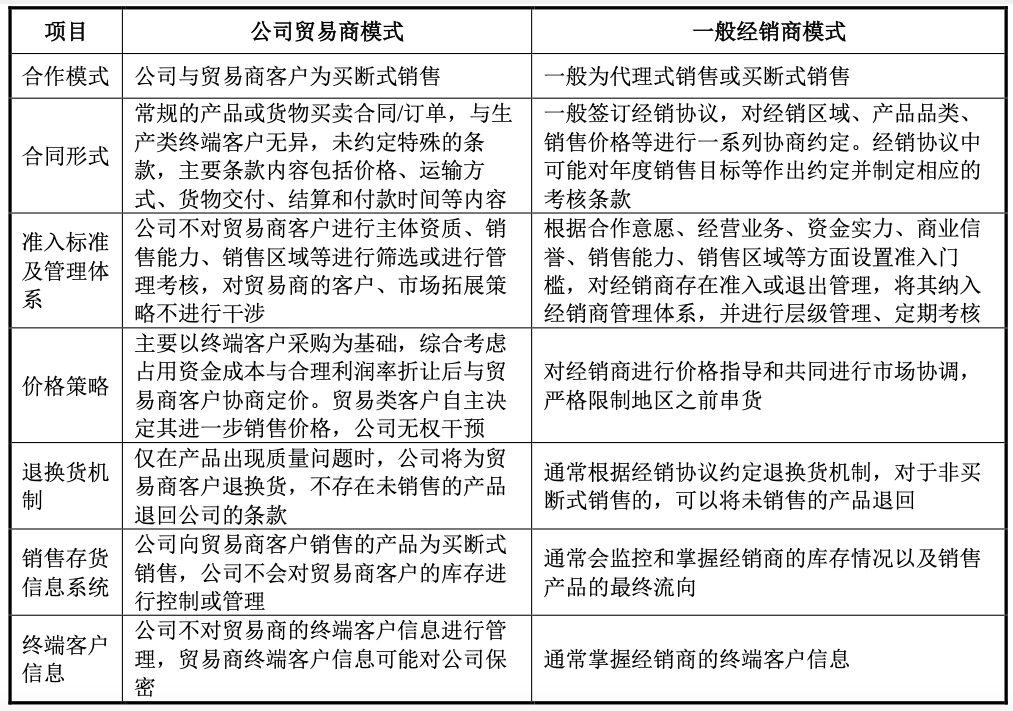
公司与贸易商客户的合同约定条款等方面与传统经销商模式对比如下:

公司与贸易商客户之间签订销售合同,合同条款仅与产品购销相关,不涉及客户开发及公司指定下游销售区域等约定。公司将产品销售给贸易商时,根据合同的约定交付货物后实现控制权转移。
综上,报告期内,根据公司与贸易客户的合作模式及签订的合同条款,公司贸易商客户认定清晰准确,公司客户系贸易客户而非经销商。
同壁财经了解到,浙江钙科多年来专注于石灰岩矿的资源开发和综合利用,主要从事钙基材料的研发、生产和销售。作为国家级高新技术企业,公司拥有包括普通石灰石、重质碳酸钙粉、活性氧化钙、氢氧化钙等产品在内的完整钙基产品线,是国内钙基产品综合开发的领先企业。公司产品具有活性度高、品质稳定、钙含量高等优点,下游广泛应用于烟气脱硫、污泥固化、污水处理、冶金烧结等工业、环保领域。