来源 :证券市场红周刊2023-02-09

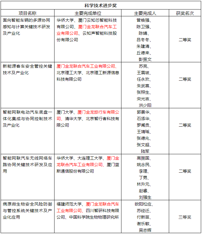
2月6日,福建省人民政府印发《关于2021年度省科学技术奖励的决定》,对2021年度在科学技术进步活动中作出重要贡献的科学技术人员和组织给予奖励。经统计,厦门金龙汽车集团权属企业共有5个项目榜上有名,其中,获得科学技术进步奖二等奖4项,三等奖1项。具体名单如下:

科学技术是第一生产力。金龙汽车集团多年来持续推进技术改革,坚持自主研发、技术先行,以创新驱动的发展理念,致力于各项新兴、前沿、基础性的创新产品和先驱技术的研发与应用。深入优化技术创新体系,为科技创新提供有效保障。2022年研发投入保持在行业较高水平,共投入研发费用6.57亿元。2022年共新增获批专利232项,其中发明专利38项,主持或参与国家标准11个,行业标准10个。
创新驱动未来。让我们再一次热烈祝贺获奖团队,希望获奖集体和个人珍惜荣誉,广大干部职工向先进代表学习。以此为契机,认真贯彻落实习近平总书记关于科技创新的重要论述,大力弘扬科学家精神,勇于担当、攻坚克难,继续加强原创性、引领性科技攻关,加快科技成功落地转化,再接再厉,再创佳绩,2023年接续奋斗,勇毅前行,构建金龙汽车集团全新格局!