来源 :新浪财经2025-10-20

2025年10月19日,来自浙江宁波高新区的A股上市公司宁波均胜电子股份有限公司 Ningbo Joyson Electronic Corp.(下称"均胜电子”)在港交所披露聆讯后的招股书,或很快在香港主板挂牌上市。其于2025年1月16日、8月7日先后两次递表,后于2025年9月30日获中国证监会境外上市备案通知书。
均胜电子,于2011年借壳辽源得亨在A股上市,股票代码600699.SH。截至2025年10月17日收市,均胜电子总市值逾423亿元人民币。
均胜电子招股书链接:
https://www1.hkexnews.hk/app/sehk/2025/107608/documents/sehk25101900031_c.pdf
主要业务
均胜电子,成立于2004年,作为一家全球领先的智能汽车科技解决方案提供商,提供汽车零部件行业关键领域(主要包括汽车电子、汽车安全)的先进产品和解决方案,专注于汽车零部件的研发、制造和销售。
根据弗若斯特沙利文,按收入来看,均胜电子是中国第二大、全球第二大汽车被动安全产品提供商。2024年公司在全球汽车零部件行业排名第41位。
均胜电子已搭建完成高度全球化平台,真正做到与全球整车厂同步研发、同步配置全球供应链、生产基地和销售网络。截至2025年4月30日,均胜电子在全球设有逾25个研发中心和逾60个生产基地,覆盖亚洲、欧洲和北美等主要汽车市场;公司客户覆盖逾100个全球汽车品牌(包括中国和全球的十大整车厂)。2024年公司的境外销售占总收入的74.7%,此外,均胜电子连续四年(2021年至2024年)在中国跨国公司100大及跨国指数中排名第一。
均胜电子主要提供两类解决方案:汽车安全解决方案、汽车电子解决方案、,涵盖包括座舱域、智驾域、网联域、动力域和车身域等主要汽车域,公司整合在汽车安全、域控制器、新能源管理系统和人机交互等领域的技术能力,促进各领域之间的协同效应。
汽车安全解决方案,主要提供安全气囊、智能方向盘、安全带和集成式安全解决方案。根据弗若斯特沙利文,按2024年收入计,均胜电子是全球最大的方向盘、安全带和安全气囊供货商之一,市场份额分别为35.9%、22.1%和19.0%。均胜电子在气袋布料、气体发生剂、气体发生器、卷收器、锁扣、预紧器、发泡技术和其他新型材料等核心领域拥有数十年的深厚技术储备,能够交付满足汽车安全领域严格的质量标准的产品。公司致力创新汽车安全产品的研发,包括先进安全气囊材料、DMS、OMS、烟火式电池断路器和引擎盖顶升器。
汽车电子解决方案,主要包括汽车智能解决方案、新能源管理系统解决方案和人机交互产品。在往绩记录期内,均胜电子的智能座舱域控系统的销量超过1,000万件。根据弗若斯特沙利文,均胜电子为全球最早实现800V高压平台产品量产的供货商之一,并在电池管理系统行业累积超过十年经验,公司的产品应用于全球首款搭载800V高压快充平台的量产车型。于2023年,均胜电子获得新800V高压平台项目全生命周期定点,价值超过人民币130亿元。公司已开发全球首款高压升压器和直流电压转换器。此外,均胜电子布局智慧驾驶和智慧网联等前沿领域,成为全球首家实现5G-V2X技术商业化和量产落地的公司。

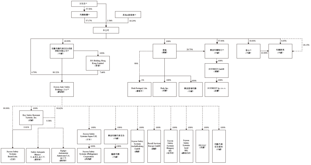
股东架构
招股书显示,于2025年1月7日,均胜电子在香港上市前的股东架构中,
王剑峰先生,直接持股2.54%,通过均胜集团持股37.31%,合计持股39.85%;
*均胜集团,由王剑峰先生及其母亲杜元春女士分别拥有57.50%、42.50%,除均胜电子业务外,均胜集团及其附属公司从事投资控股、房地产开发、智能制造和其他业务。
其他A股股东,持股60.15%。

董事高管
均胜电子董事会由10名董事组成,包括:
4名执行董事:
王剑峰先生(董事长);
陈伟先生(总裁);
李俊彧女士(副总裁兼财务总监);
蔡正欣先生(普瑞首席执行官兼总裁);
2名非执行董事:
朱雪松先生(副董事长,均胜集团总裁);
周兴宥先生(均普智能董事会主席);
4名独立非执行董事:
魏学哲教授(同济大学汽车学院副院长);
鲁桂华教授(中央财经大学会计学院博士生导师及三级教授);
余方教授(中欧国际工商学院金融学院教授);
席绚桦女士(DigiFT Tech董事总经理,曾任交银国际副首席执行官及执行委员会成员)。
除执行董事外,高管包括:
华慕文先生(副总裁);
俞朝辉先生(董事会秘书)。
监事会3名:
王玉德先生(法务总监);
郭费儿先生(资金总监);
刘金琳女士(均胜集团人力资源部总监)。
公司业绩
招股书显示,在过去的2022年、2023年、2024年和2025前四个月,均胜电子的营业收入分别为人民币497.93亿、557.28亿、558.64亿和197.07亿元,相应的净利润分别为人民币2.33亿、12.40亿、13.26亿和4.91亿元。
中介团队
均胜电子是次IPO的中介团队主要有:
中金公司、瑞银为其联席保荐人;
毕马威为其审计师;
通商为其公司中国律师;
高伟绅为其公司香港及美国律师;
君合为其券商中国律师;
普衡为其券商香港及美国律师;
新百利融资为其合规顾问;
弗若斯特沙利文为其行业顾问。