chaguwang.cn-查股网.中国
查股网.CN
三安光电(600703)内幕信息消息披露
 
个股最新内幕信息查询:    
 

三安光电拟处置账面净值超4亿元的部分设备,其净利两连降后预亏

http://www.chaguwang.cn  2026-02-25  三安光电内幕信息

来源 :齐鲁壹点2026-02-25

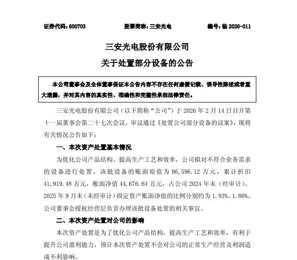
  2月24日晚间,三安光电(600703)披露《关于处置部分设备的公告》,公司拟对不符合业务需求的设备进行处置,该批设备的账面原值为8.66亿元,累计折旧4.19亿元,账面净值4.47亿元,占公司2024年末(经审计)、2025年9月末(未经审计)固定资产账面净值的比例分别约为1.93%、1.86%。

  三安光电表示,本次资产处置是为了优化公司产品结构,提高生产工艺和效率,有利于提升公司盈利能力,预计本次资产处置不会对公司的正常生产经营及利润造成不利影响。

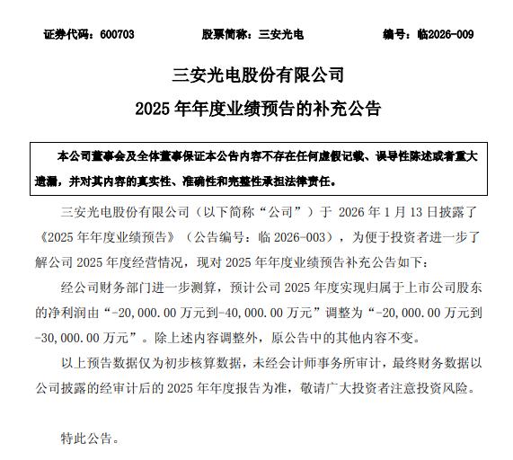
  据其公布的2025年年度业绩预告及补充公告,经公司财务部门初步测算,2025年度,公司预计实现归母净利润为-2亿元到-3亿元;预计扣非净利润为-7.5亿元到-8.5亿元,上年同期为-5.11亿元。

  对于预亏原因,三安光电表示,报告期内,公司 LED 高端产品占比进一步提升,集成电路业务营收规模及盈利能力同比虽均有提升,但集成电路中滤波器、碳化硅业务对公司利润仍拖累较大;同时,公司收到的政府补助款同比减少;研发费用同比增多;贵金属废料销售暂定价格与上海黄金交易所价格走势差异调整致投资收益减少;根据《企业会计准则》的规定,对可变现净值低于成本的存货计提跌价准备同比增加。上述主要综合因素致报告期业绩出现亏损。

  业绩方面,三安光电的净利润在连续两年下滑后,2025年预计将出现亏损。具体来看,2022年——2024年,公司归母净利润分别为6.85亿元、3.67亿元和2.53亿元。

  据三安光电官网介绍,公司创立于 2000 年 11月,总部位于福建省厦门市,是一家全球知名的化合物半导体研发、制造与服务企业。公司围绕 LED、微波射频、电力电子、光技术四大业务支柱,打造全球知名的化合物半导体研发制造与服务平台。产品广泛应用于照明、显示、红外感测、AR眼镜、新能源汽车等前沿领域。

查股网为非盈利性网站 本页为转载如有版权问题请联系 767871486@qq.comQQ:767871486
Copyright 2007-2025
www.chaguwang.cn 查股网