chaguwang.cn-查股网.中国
查股网.CN
物产中大(600704)内幕信息消息披露
个股最新内幕信息查询:
返回查股网主页
收藏查股网(Ctrl+D键)
物产中大分时资金
物产中大日线资金
大盘分时DDX数据
大盘历史DDX(日线图)
基本面选股系统
主力资金流向统计
Level-2指标龙虎榜
DDX综合选股(V1)
DDX综合选股(V2)
DDX选股决策(实时)
板块资金流向(实时)
热点板块概念股票
物产中大研究报告
物产中大价值分析
物产中大概念题材
物产中大内幕消息
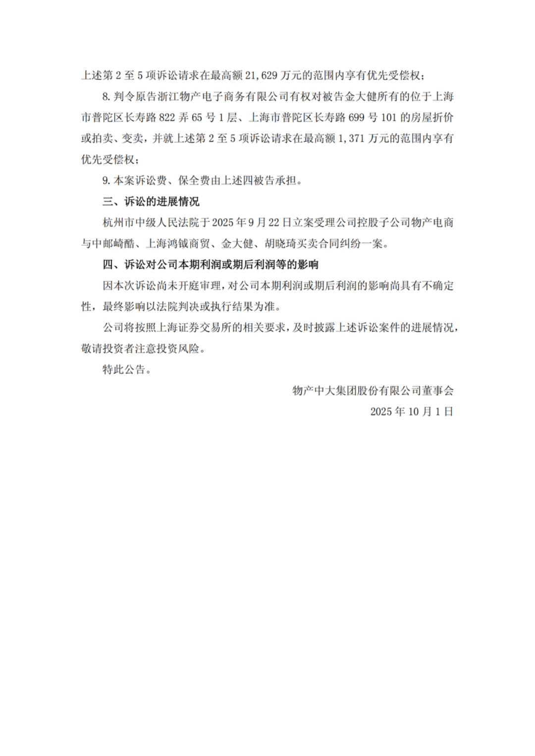
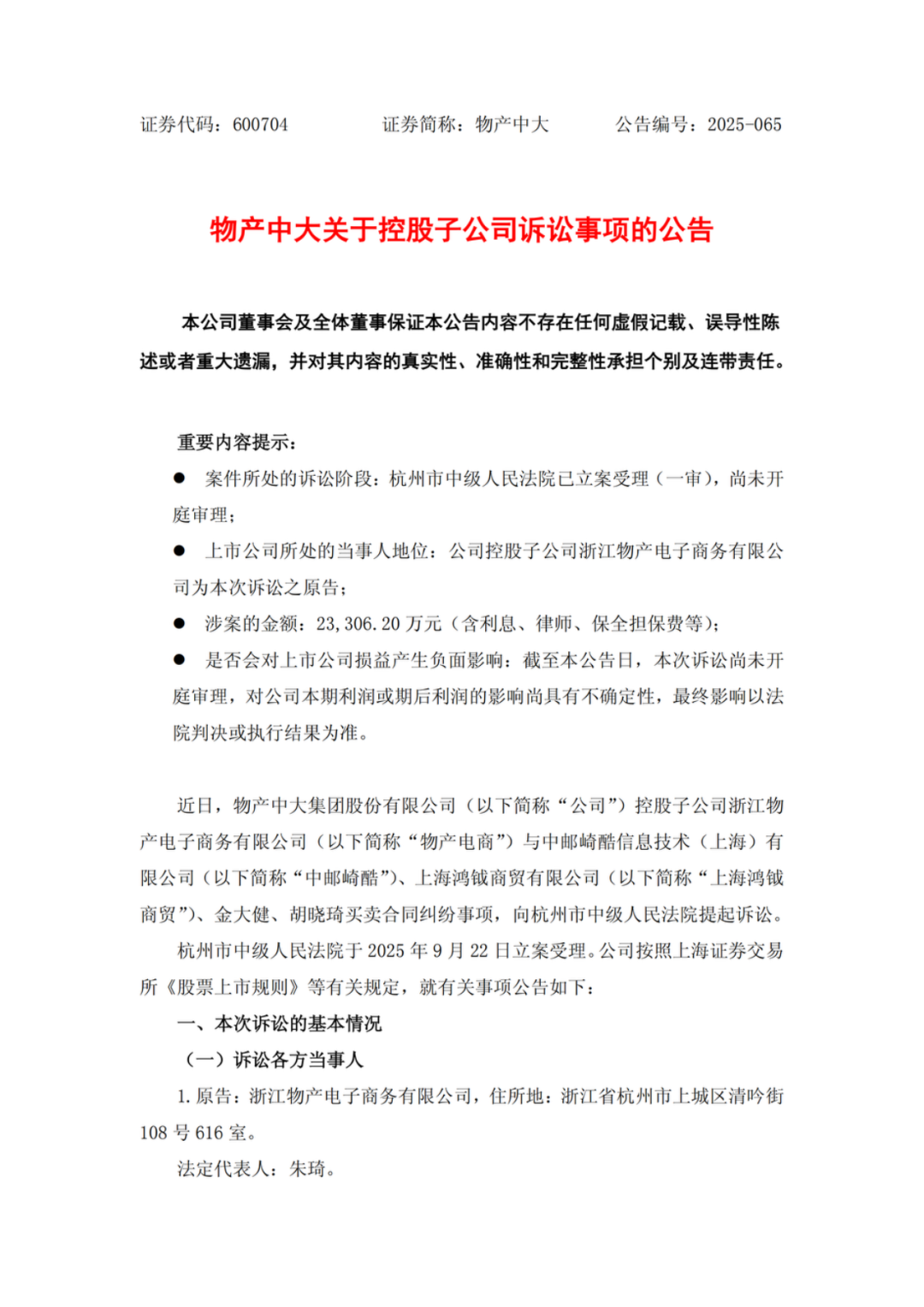
物产中大发布公告:因子公司开展苹果手机贸易发生诉讼,涉及金额2.2亿!
http://www.chaguwang.cn
2025-10-11
物产中大内幕信息
来源 :五道口供应链研究院
2025-10-11
查股网为非盈利性网站 本页为转载如有版权问题请联系
767871486@qq.com
或
QQ:767871486
Copyright 2007-2025
www.chaguwang.cn
查股网