chaguwang.cn-查股网.中国
查股网.CN
曲江文旅(600706)内幕信息消息披露
 
个股最新内幕信息查询:    
 

2025年预亏最多1.65亿元,资产负债率居高不下,曲江文旅辜负顶级旅游资源?

http://www.chaguwang.cn  2026-01-26  曲江文旅内幕信息

来源 :风口财经2026-01-26

  2025年预亏最多1.65亿元,资产负债率居高不下,曲江文旅辜负顶级旅游资源?

  大众·风口财经

  2026-01-26

  又是一个大额亏损的年度!曲江文旅近日发布公告,预计2025年归母净利润亏损1.3亿元至1.65亿元,公司传统景区门票销售收入、传统餐饮收入均出现下降。西安旅游资源丰富,曲江文旅经营着顶级的旅游资源,却长期无法取得较好的业绩,甚至连续多年出现亏损,这也引发不少投资者质疑公司的顶层决策和经营管理出了问题。

  2025年预亏1.3亿至1.65亿元

  根据曲江文旅的预报,经财务部门初步测算,预计2025年公司实现归母净利润约-1.3亿元至-1.65亿元,扣非净利润约-2.15亿元至-2.50亿元。

  来源:公司公告

  数据显示,2024年公司归母净利润为-1.31亿元,扣非净利润为-1.31亿元。2025年业绩预亏的主要原因是传统景区门票销售收入、传统餐饮收入下降。同时,公司依照《企业会计准则》及相关会计政策的规定转回递延所得税资产等事项。

  曲江文旅2025年的业绩亏损在此前的定期财报中已经显现端倪。2025年半年报披露,公司上半年营收5.32亿元,同比减少30.95%,归母净利润-1388.07万元,同比有所减亏。2025年三季报显示,前三季度公司营收7.38亿元,同比减少30.68%,归母净利润-2484.01万元,同比减亏。

  一般来说,文旅企业的第三季度算是旅游旺季,业绩应该不差,但是单看曲江文旅2025年第三季度业绩,公司表现不佳,该季度营收2.06亿元,同比下降29.98%,归母净利润-1095.95万元,同比下降277.01%,扣非净利润-1246.27万元,同比下降350.09%。

  西安曲江文化旅游股份有限公司成立于1992年,于1996年在上交所上市,实际控制人为西安曲江新区管理委员会。曲江文旅主营业务是景区运营管理业务、历史文化主题酒店管理(含餐饮管理)业务、旅行社业务、演出演艺业务、文化旅游商品业务等。公司运营管理的景区主要有国家5A级旅游景区“大唐芙蓉园·大雁塔景区”、国家 4A 级旅游景区“曲江海洋极地公园”,开展公建物业管理并提供大众游客服务的旅游景区主要有大唐不夜城景区、西安城墙景区,开展公建物业管理并提供市民游客服务的城市公园主要有曲江池遗址公园、唐城墙遗址公园、唐大慈恩寺遗址公园。旅游景区演艺产品主要有大唐芙蓉园景区《鼓》《梦回大唐》《大唐追梦》,西安城墙景区《梦长安》,现象级景区互娱演艺产品主要有“不倒翁小姐姐”“盛唐密盒”等。

  根据公司网站公布数据,2025年,公司管理旅游景区面积总计595万㎡,年度接待游客8209万人次,约占西安市游客接待量的23.4%。其中,接待入境旅游团队超过1500批次、散客35万人次。

  拥有顶级旅游资源,却没能转化为光鲜的业绩。值得注意的是,曲江文旅的业绩低迷尤其是净利亏损已经持续多年,财报显示,2020年至2024年,公司录得4个年度亏损,且2022年至2024年连续3年亏损,这3年累计亏损5.75亿元。如果算上2025年度的亏损,公司将连续4年亏损,4年亏损总额将超7亿元。

  来源:同花顺iFinD

  而反映主业经营情况的扣非净利润方面,从2020年至2024年公司已连续5年亏损,亏损总额超7.8亿元。从亏损数额来看,有收窄的趋势,但是根据目前预测,2025年公司扣非净利润大幅预亏,亏损额将扩大。

  来源:同花顺iFinD

  公司变卖多宗资产,控股股东被拍卖股份

  持续亏损给曲江文旅带来了资金周转的压力。而债务激增也考验公司的偿债能力和抗压能力,数据显示,近年来,公司的资产负债率长期在70%以上。2022至2024年,公司资产负债率分别为72.44%、77.48%、76.47%,2025年前三季度为76.61%。

  来源:同花顺iFinD

  为了摆脱困境,增加资金,优化资产,曲江文旅开启了变卖资产之路,近几年卖掉了多家子公司和股权。2024年7月,公司挂牌转让全资子公司西安曲江唐邑投资有限公司40%的股权及1.67亿元债权。2024年末,又以4201.4万元将全资子公司西安曲江大明宫国家遗址公园管理有限公司转让。

  公司还将西安山河景区运营管理服务有限公司51%股权转让给西安山河旅游发展有限公司,转让价款暂定为228.68万元。2025年9月,公司披露挂牌转让温州雁荡山曲文旅游发展有限公司38%股权结果,股权交易受让方已完成缴款,股权价值为2298.12万元。

  同时,公司还在业绩承诺方回购无锡汇跑体育有限公司55%的股权中有所收益。根据公司2025年12月11日的公告,前期公司已收到业绩承诺方支付的回购款3927.6375万元,占支付价款总额7701.25万元的51%。剩余款项业绩承诺方也已经质押股权给公司。

  另外,曲江文旅还陷入大额诉讼中,公司在今年1月1日披露了公司及控股子公司的重大诉讼(仲裁)事项进展情况,包括前期已披露诉讼的最新动态以及2025年半年度报告披露后新增的多起诉讼案件,涉及金额合计超过7000万元,案件涉及租赁合同纠纷、建设工程合同纠纷、买卖合同纠纷等。

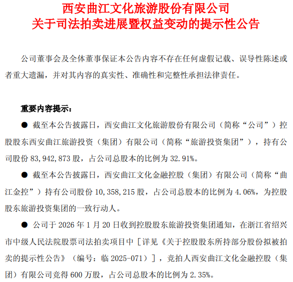
  公司值得注意的是,曲江文旅的控股股东也为债务所累,所持部分股份被司法拍卖,2025年,公司已经多次发布公告提示拍卖事项。

  2025年10月15日公司公告,控股股东西安曲江旅游投资(集团)所持1035.8215万股拟被拍卖,占公司总股本的4.06%。同日另一份公告中,控股股东之前公告的拟被司法拍卖的1221万股被司法拍卖,占公司总股本的4.79%。

  公司2025年12月22日披露了《关于控股股东所持部分股份拟被拍卖的提示性公告》,本次拟被拍卖标的为控股股东所持有的公司无限售条件流通股600万股,占其持股数量的7.15%,占公司总股本的2.35%。

  而根据公司最新公告,公司2026年1月20日收到控股股东西安曲江旅游投资集团通知,西安曲江文化金融控股(集团)有限公司在司法拍卖项目中竞得三笔200万股,共计600万股。该竞买人网络拍卖成交价格分别为2041.4万元、2041.4万元、2129.4万元。截至公告披露日,西安曲江文化金融控股(集团)有限公司持有公司股份占公司总股本的比例为4.06%,为控股股东的一致行动人。

  来源:公司公告

  就公司2025年业绩预亏、主营业务偏弱、旅游资源转化不佳等方面的相关话题,风口财经向曲江文旅发送了采访函,截至发稿时尚未得到公司回复。

查股网为非盈利性网站 本页为转载如有版权问题请联系 767871486@qq.comQQ:767871486
Copyright 2007-2025
www.chaguwang.cn 查股网