来源 :中华网2022-01-29
光明房地产集团股份有限公司(简称:光明地产,600708.SH)发布2021年全年及第四季度房地产业务主要经营数据公告显示,2021年全年,公司签约金额为329.52亿元,上年同期为362.68亿元,同比下降9.14%;权益签约金额为212.4亿元,上年同期为220.45亿元,同比下降3.65%。

其中,2021年四季度,公司签约金额为70.99亿元,同比下降43.88%;权益签约金额为41.76亿元,上年同期为79.1亿元,同比下降47.2%。
签约面积方面,2021年1-12月,光明地产签约面积为229.85万平方米,同比下降4.84%;权益签约面积为150.29万平方米,同比增长2.69%。
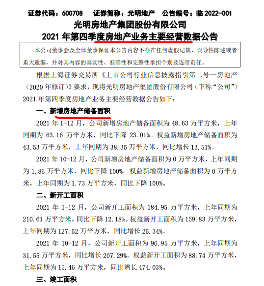
新增房地产储备方面,四季度,无新增房地产储备面积;2021年1-12月,公司新增房地产储备面积为48.63万平方米,同比下降23.01%。权益新增房地产储备面积为43.53万平方米,同比增长13.51%。
出租房地产方面,截至2021年12月31日,该公司出租房地产总面积27.43万平方米,权益出租房地产总面积26.74万平方米。2021年1-12月,公司租金总收入为13478万元,权益租金总收入为13253.06万元。2021年10-12月,公司租金总收入为3673万元,权益租金总收入为3611.89万元。