来源 :上海双滋传媒总部官方2022-09-07
今年的9月2日和3日东软集团开发的成都检测系统出现了多次崩盘,引发了全网的热议到,虽然说已经过去几日,但是热度仍然没有下降。

9月6日人民日报中国经济周刊、人民网人民数据等央媒纷纷对东软集团的不负责态度进行批评。人民经中国经济周刊和人民数据都是国家级的媒体或平台,可见东软集团的甩锅引发了国家级媒体的不满。据我得知东软集团是日资背景的企业,日资阿尔派是东软集团最大股东,东软最早的天使投资方也是阿尔派,作用一家日资企业在中国发展更应该尊重中国市场和中国人民。

人民网数据直接指出东软集团面对负面舆论不应该自我邀功,产生了“火上浇油”,激化舆论情绪的反向效果。人民数据是国家大数据灾备中心,系人民日报、人民网旗下的重要数据平台。人民数据的点评是一针见血,直接指出了东软集团态度的问题,我也认为负面舆论的确不应该自我邀功,反而会进一步激化矛盾,人民数据不愧是国家级数据平台,点评也非常到位。

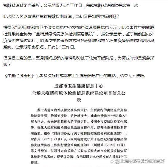
9月6日人民日报主管中央官媒中国经济周刊也表示对成都市在今年5月紧急采购东软的检测系统表示质疑,而且只是进行短短一天的公示。越来越多央媒都关注东软集团在成都抗疫的表现,纷纷表态批评,我希望东软集团认真道歉、全面提高技术。

东软集团开发的成都系统奔溃的前一天东软医疗正在申请港交所上市,东软已经拥有两家上市公司,还有三家公司准备上市。经过几十年的发展,东软已经是横跨教育、医疗、软件等领域的多元化集团。

日资阿尔法是东软集团实际第一大股东(实际持股达到9%),美国财团高盛是东软医疗的重要股东,之所以东软集团在成都问题的态度上如此傲慢、霸气,主要是觉得自身拥有强大美日财团背景,这是东软认为的底气和实力。
无论是日资背景还是美资支持企业,在中国发展都应该以中国人民利益为核心,希望东软未来可以真心服务中国老百姓。