在经历了2023-2024年价格战的洗礼之后,又一批新能源品牌相继扑街。在整个行业的格局中,头部阵营已经初步确立,而剩下的玩家们想要继续留在牌桌上,就需要打起十二分精神。特别是那些目前为止仍然常年保持巨额亏损的车企。

早在过年前,北汽蓝谷就发布了年度业绩预亏公告。2024年预计归母净利润亏损65亿至69.5亿元,扣非净利润亏损69亿至73.5亿元。这是北汽蓝谷自2020年以来的连续五年亏损,累计亏损将近300亿元。
虽然官方数据显示,北汽蓝谷2024年全年累计销量达到11.4万辆,同比增长23.5%。其中,极狐品牌销量为8.1万辆,同比增长169.9%。但若以11.4万辆的销量计算,北汽蓝谷每卖出一辆车平均亏损约5.7万元,折射出规模效应未显、成本压力高企的困境。

效仿赛力斯,公司更名欲逆天改命
在连续第五年发布业绩预亏公告后,北汽蓝谷终于决定了要通过更名来实现逆天改命。
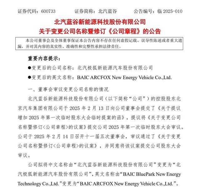
日前,北汽蓝谷发布公告称,公司拟将中文名称由“北汽蓝谷新能源科技股份有限公司”变更为“北汽极狐新能源汽车股份有限公司”。官方给出的解释是:“旨在进一步聚焦新能源汽车主业,提升品牌在市场中的辨识度和影响力,契合公司未来发展方向。”

公司更名的背后隐含的是品牌战略的重构,相比起极狐,北汽蓝谷作为公司名,并不被普通消费者熟知。正如合众至于哪吒、华人运通之于高合一样,都属于品牌名比公司名更广为人知。不过改名能不能起到逆天改命的效果就另当别论了。
上一个因改名获益的当属赛力斯。当初不为人熟知的小康股份,成立子公司金康新能源,推出赛力斯品牌,随后赛力斯与华为深度合作推出问界品牌,一飞冲天,小康股份借势更名为赛力斯集团,迎来了一波强势的增长。

北汽蓝谷显然也是希望效仿赛力斯更名后借力华为合作的路径,试图强化市场对高端品牌的认知。然而与赛力斯的差别在于,赛力斯更名时问界品牌已经强势崛起。而北汽蓝谷方面,极狐品牌目前已经努力翻身,而与华为合作的享界品牌,作为北汽内部第一战略优先级的项目,暂时还谈不上真正成功。
享界S9在上市时宣称订单突破8万辆,但从去年9月上市到今年1月,享界S9纯电销量分别是2163辆、1982辆、1058辆、1192辆、643辆,整体呈现出高开低走的态势,未来发展走向不够明朗。

客观来讲,目前纯电市场增长放缓,特别是高端市场瓶颈明显,作为一款定位在40万元以上的行政级旗舰纯电产品,享界S9纯电很难在销量规模上为北汽蓝谷做出有力的支撑。
押注增程,怒砸55亿能否捧起享界
公司更名只是一个前奏,北汽蓝谷最需要的是有更能走量的产品。
无论是早前的理想,还是后来的问界、零跑,无论是高端市场还是中低端市场,都已经验证了增程式是目前最容易成功的路线。

在北汽蓝谷的近期公告中,也披露了对部分募投项目结项及变更、部分募投项目金额进行调整,涉及金额超25亿元。其中,“享界车型项目开发”内容包括3款享界品牌整车产品升级开发,项目投资总额为55.32亿元,拟使用募集资金7亿元。同时,终止了部分极狐品牌纯电车型项目的开发,并将节余资金用于新的增程车型项目中。
很明显,北汽蓝谷是要将未来的重心押注在增程上。

特别是享界品牌,在享界S9纯电车型上市时,业内便对未来的增程版车型寄予厚望。要知道即使是当前最火的问界,增程版的销量也一直是占据整体销量的大头。所以享界S9增程版理所当然被认为是其真正起飞的关键。
值得一提的是,去年年底业内就有消息称享界S9增程版将于2025年1季度上市。但进入2025年后,享界S9增程版的确切上市时间又开始变得“模糊”起来。官方给出的最新说法是:“本年度将推出增程产品”。放在当下这个“内卷”的行业环境来看,北汽蓝谷的速度还需要再加快。

结语:
尽管已经持续五年巨亏,但是从去年年底北汽新能源北汽新能源“百亿战投”计划落定,到今年北汽蓝谷更名,对部分募投项目的资金调整,能看出北汽蓝谷ALL IN享界,押注增程的决心。
当然,眼下行业的变革与发展速度越来越快,竞争烈度不断升级,北汽蓝谷需要回答的根本问题,不是“改名”和“ALL IN”的决心,而是“自我改革”和“应对竞争”的能力。这才是决定这家老牌车企能否在2025年的残酷洗牌中幸存的问题。而享界S9增程版能否在市场上取得成功,就是这个问题的答案。(文/优视汽车老炮)