来源 :鹰眼IPO观察2025-09-30
9月29日晚,ST新华锦(600735.SH)发布公告称,决定解聘曹旭公司副总裁兼财务总监职务,解聘后不再担任公司任何职务。公司同时聘任孙慧敏担任副总裁兼财务总监职务。
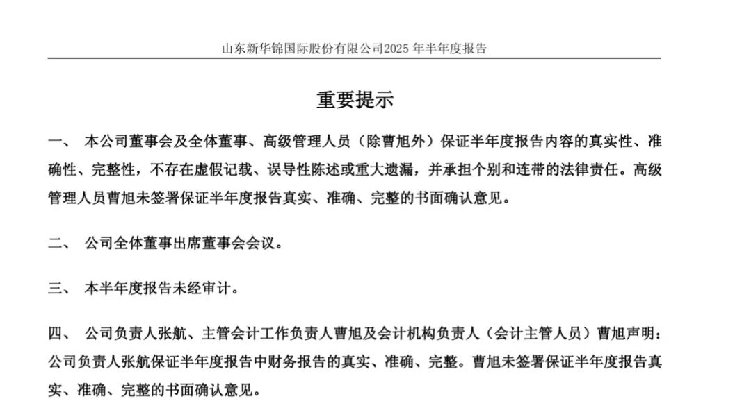
值得注意的是,曹旭曾在新华锦2025年半年报中未签署保证半年度报告真实、准确、完整的书面确认意见,成为当期报告中唯一“缺席”的高管。
新华锦今年半年报的“重要提示”明确写道:“本公司董事会及全体董事、高级管理人员(除曹旭外)保证半年度报告内容的真实性、准确性、完整性。”
“公司负责人张航、主管会计工作负责人曹旭及会计机构负责人(会计主管人员)曹旭声明:公司负责人张航保证半年度报告中财务报告的真实、准确、完整。曹旭未签署保证半年度报告真实、准确、完整的书面确认意见。”新华锦半年报称。

彼时,这一“拒签”细节已引发市场关注。曹旭原定任期到期日为2028年8月18日,如今其被正式解聘,显得颇为耐人寻味。
这位财务高管,在新华锦任职多年。资料显示,曹旭,1971年7月出生,本科学历,历任山东省纺织品进出口公司财务处副处长,新华锦集团有限公司财务中心副总经理,山东新华锦国际股份有限公司财务总监,新华锦集团有限公司会计信息中心总经理,新华锦集团有限公司会计总监,新华锦集团有限公司总会计师。自2024年7月起任新华锦副总裁兼财务总监。
同样在29日,新华锦披露,公司董事会近日收到独立董事楚旭日的书面辞职报告,楚旭日因个人原因提出辞去公司第十四届董事会独立董事职务,同时辞去公司第十四届董事会薪酬与考核委员会主任委员、审计委员会委员、战略委员会委员职务,辞职后不再担任公司任何职务。
公开信息显示,楚旭日,1974年6月出生,本科学历、EMBA。历任青岛远洋大亚货运有限公司会计,青岛鑫三利冷箱技术有限公司财务副经理,青岛远大船务有限公司财务部经理、监事,中创物流股份有限公司财务部经理、副总会计师。现任中创物流股份有限公司财务总监、董事会秘书。
这一系列人事变动发生之际,新华锦正处于风口浪尖。
9月27日,新华锦公告称,因公司存在关联方非经营性占用资金且未在1个月内完成清偿和整改,根据《上海证券交易所股票上市规则(2025年4月修订)》相关规定,公司股票将被实施其他风险警示,实施起始日为9月30日,实施后其A股简称变更为“ST新华锦”。
新华锦于今年8月26日收到中国证券监督管理委员会青岛监管局出具的《关于对山东新华锦国际股份有限公司、新华锦集团有限公司、张建华采取责令改正措施的决定》,截至2025年半年度报告披露日,新华锦集团有限公司及其关联方非经营性占用公司资金余额4.06亿元,所有占用资金应在收到《行政监管措施决定书》之日起六个月内归还。
新华锦方面在9月27日的公告中表示,公司正在督促新华锦集团积极推进山东即墨黄酒厂有限公司股权交割事项,同时,要求新华锦集团加快盘活并处置其他资产,多方筹措资金,尽快清偿公司的占用资金。
同一天,新华锦还披露另一则公告:公司控股股东山东鲁锦进出口集团有限公司持有的公司股份累计被司法冻结61.24万股、司法标记1.85亿股,合计占其所持公司股份总数的100%。两则公告叠加,凸显新华锦正面临多重压力。
新华锦集团成立于2002年6月,2007年5月,其旗下山东新华锦国际股份有限公司在沪市主板上市,实现了山东外贸企业上市零的突破。然而,如今这家老牌外贸企业正陷入前所未有的困境。