2023年我国房地产代建行业增势喜人。数据显示,2022年我国房地产代建行业的新签项目建筑面积首次突破1亿平方米,2023年前三季度同期代建业务新增规模已超过2022全年水平,成为了房地产企业不可多得的“增长曲线”之选。作为具有40年发展史的资深国企,华远地产凭借先行先试的发展理念,积极试水新的发展模式与产业业态,灵活组合运用产品力、品牌力、服务力、整合融资力等为主的有力抓手,以专业化的代建能力完成了首个华远规模化代建项目的交付工作以及城市空间的改造项目,并通过引入合作伙伴形式,形成了具有华远特色的代建模式,拓展了华远在转型新赛道上的产业链延伸。

过去几年,房地产业代建以商业代建为主,近年来,政府代建与以国央企为背景的资本代建增长速度明显加快,而在“保交楼”与“爆雷频发”的缝隙中,地方代建也更青睐于将项目委托于保障性质更强且代建专业能力更优的国央企。而华远依托强大的国企信用背书,可为委托方提供丰厚的金融、产业链等资源,全面实现降本增效。
实力兑现承诺,如期满意交房。华远地产在特色代建领域交出的首份答卷,是其带资代建的石油·海蓝城(任丘)项目,该项目于今年11月底开始集中交付,共计七千余户。

▲带资代建·石油海蓝城(任丘)
2019年,华远地产紧跟国家京津冀协同发展战略,正式进驻河北省,并在石油·海蓝城(任丘)项目中首次探索特色代建·三位一体业务模式,为华北油田职工建设改善型住房。作为华远地产首次以代建模式打造的定向销售项目,石油·海蓝城(任丘)项目周期长、难度大,在当地政府的支持与华北油田的协作下,华远地产凭借自身国企信誉优势、成本优势、资本优势,圆满交卷。

▲石油·海蓝城(任丘)交付现场实景
华远地产在以特色代建为代表的“房地产+”新赛道走出一条全新的道路,构建了高标准代建水平,积累了扎实的代建经验,练就了超大体量规模化交付的承接能力,为企业“房地产+”转型升级蓄力。未来,华远地产还将发挥资源整合力与服务拓展力,持续丰富项目服务内容,升级创新社区服务内涵,为业主打造便捷多元的生活场景,全方位洞察并满足业主多元需求,提升业主居住体验。

相比住宅领域,城市空间代建的综合难度系数更高,相比普通代建企业,具有城市更新经验的房地产企业在城市空间代建改造中显然更有优势。华远地产凭借高标准、精益化、专业化代建服务能力,在北京金融科技中心项目改造过程中,形成了“以重要城市标杆综合体为主,以城市片区统筹开发为辅”的“代建+全运营”模式。

▲代建代运营·北京金融科技中心
北京金融科技与专业服务创新示范区作为国内首个以金融科技为产业主题的国家级示范区,其最具代表性的项目便是由华远地产承接改造的世纪天乐大厦项目,即“北京金融科技中心”。作为城市更新标杆建筑,项目集节能环保、智慧科技于一体,荣获绿建二星及LEED金级认证,为世界头部企业提供健康、舒适的总部办公空间。

▲北京金融科技中心首都初雪后实景
华远地产凭借国企40年的积淀、多年城市更新经验、专业的管理团队,全面承接北京金融科技中心项目的工程改造建设、产业资源引入和后期运营等工作,多维赋能项目全生命周期,通过引入科技、金融、人工智能、智库等产业落位,力争将该项目打造成为金科新区高品质城市更新改造楼宇的代表和产业新名片,为保障首都功能升级、焕新城市面貌、助力新时代首都发展贡献力量。

在代建行业刚进入粗放式增长与竞争阶段,华远地产一方面创新内部代建形势,另一方面也在外部寻求强强联合,通过引入合作伙伴,加速布局代建赛道。
近日,华远地产与旭辉建管双方高层领导展开深度座谈交流,并签订战略合作协议,建立面向未来的合作伙伴关系。本次战略合作的达成,将有效促进产业资源互补,积聚规模力量,充分发挥双方优势,联手参与并落地代建类项目,共同推进相关工作,在多领域、多维度开启广泛合作,共同发力深耕代建赛道,最大化为委托方创造价值、促进效益。

▲华远地产与旭辉建管业务交流并签订战略合作协议
本次战略性合作也彰显出了华远积极拓展“代建”业务的决心和魄力,通过与众多行业优质伙伴的携手合作,不断扩展“代建市场”的维度,加载“代建业务”的深度,在同业合作中成长自己,提升自己,最大化的激发自身的发展潜力。

经过多年的业务深耕和积极探索,华远地产依托国有企业制度优势、上市公司信用基础、知名品牌溢价能力等,通过多业态全链条综合管控能力,招采资源平台优势,目前已经在“代建业务”赛道上初步形成了具有自身品牌特色的管理理念和实践方法。

▲华远代建业务范围
针对委托方的不同诉求,华远地产可提供咨询顾问、开发管理、配资代建、政府代建等形式的综合服务,为委托方在项目价值兑现,市场信用增强,融资方案优化,投资收益提升等方面发挥积极增值作用。

▲六大代建管理体系图
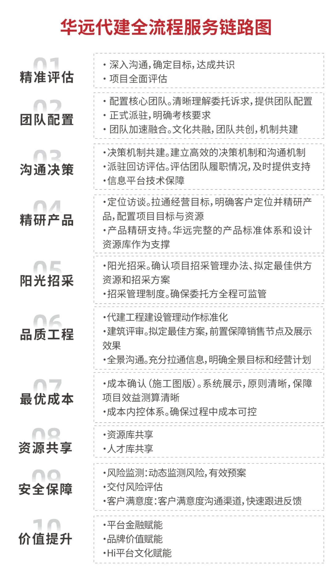
从当初的摸着石头过河到现在的精细化运营管理,华远地产的代建业务已经打磨出一套符合行业生态发展的创新闭环模式,即从营运、产品、成本、工程、服务、权责六大方面,梳理华远代建管理体系的核心价值,在全流程服务链路中建立委托方全程“能参与、可控制、强监督”的管控体系,为委托方提供全面的支持和保障。

深化同业合作,共建发展新篇。未来华远地产还将持续深耕品牌的发展力和产品的硬实力,积极拓展代建业务,寻找更多的合作伙伴,一起整合资源优势,建立高标准,探索新模式,练就更大规模化的代建承接力,在新赛道上取得更多实质性突破;同时,华远地产将继续不断发挥其地产开发的专业能力、运营服务创新能力、品牌输出能力,在转型“房地产+”的赛道上开拓进取,以多元的发展轨迹助力企业的高质量发展,促进企业“房地产+”转型升级,为企业长期利润增长续航。