近几个交易日,辽宁能源(600758.SH)股价出现明显波动。截至3月10日(周五)收盘,辽宁能源每股收于4.17元,跌2.57%。

图片来源:东方财富
3月7日晚间,辽宁能源公告称,拟在2023年3月23日召开股东大会,将审议《关于公司发行股份购买资产并募集配套资金暨关联交易方案的议案》等多个议案。
18亿元买新能源电站“门票”
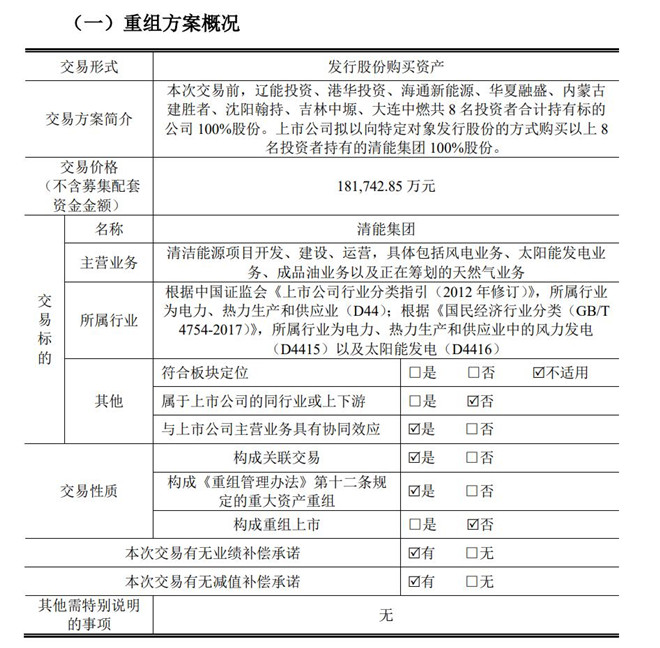
在股价出现明显波动之前,辽宁能源在3月6日的《发行股份购买资产并募集配套资金暨关联交易报告书(草案)》(以下简称“交易草案”)披露,拟以向特定对象发行股份的方式购买辽宁清洁能源集团股份有限公司(以下简称“清能集团”)100%股份,交易价格为18.17亿元;同时,向不超过35名特定对象发行股份募集配套资金不超过10亿元。

图片来源:上市公司公告
交易草案显示,本次交易发行股份购买清能集团的发行价格为3.84元/股,不低于定价基准日前20个交易日上市公司股票交易均价的80%,且不低于上市公司最近一期经审计的归属于上市公司股东的每股净资产,即2021年12月31日归属于上市公司股东的每股净资产值3.8340元/股。


图片来源:上市公司公告
在交易总价和发行价格都确定之后,本次交易发行的股票数量确定为4.73亿股,占发行后上市公司总股本的26.36%。
本次交易前,上市公司辽宁能源的主营业务为煤炭开采、洗选加工和销售,电力、热力的生产和供应。本次交易的标的公司清能集团是辽宁省属国有企业中领先的综合性清洁能源公司,主要从事清洁能源项目开发、建设、运营。清能集团的具体业务包括风电业务、太阳能发电业务、成品油业务以及正在筹划的天然气业务。
辽宁能源表示,本次交易完成后,上市公司将持有清能集团100%股份,进入新能源电站项目的开发、投资、建设及运营行业。
负债规模大增
根据交易草案,标的公司清能集团的总资产从2022年年末的27.13亿元增加至2022年9月末的40.27亿元,增幅48.47%。虽然总资产在此期间有比较大幅的增长,但是归母所有者权益合计金额仅从14.27亿元增长至14.87亿元,增幅仅4.20%。
从清能集团的主要财务数据看来,自2020年以来其总资产的增长主要是负债规模出现了较大规模的增长。2020年年末,清能集团的负债总额为7.00亿元,而到2022年9月末已经增长至18.75亿元,增幅达167.86%。

图片来源:上市公司公告
2020年度和2021年度,清能集团的营业收入分别为2.87亿元和3.33亿元,在收入增长的情况下,净利润却从8398.60万元下降至7942.44万元,归母净利润也从4918.77万元下降于3630.86万元。
交易草案披露了对标的公司清能集团的业绩预测。2023年至2025年各年度,清能集团预计可以实现的扣非后归母净利润为10203.36万元、13428.84万元和13881.76万元,而2020年度、2021年度以及2022年1-9月实际已实现的扣非后归母净利润为5628.93万元、4692.42万元和2302.33万元。预测期业绩与此前实际盈利水平出现明显的差异。
辽宁能源认为,清能集团最主要的盈利来源是风电业务,其控股的5个现有风电项目装机容量合计247.5MW,而在建的三个风电项目的装机容量合计550MW,将分别于2023年陆续并网运营,将成为未来主要盈利增长点,导致了预测期与报告期盈利水平差异。
以2022年9月30日为评估基准日,本次交易中,对清能集团100%股份采用了资产基础法进行评估,清能集团母公司净资产账面价值为13.57亿元,评估值为18.17亿元,评估增值4.60亿元,增值率为33.88%。

图片来源:上市公司公告
值得一提的是,距离评估基准日不久之前,2022年6月28日清能集团第二次股权转让中,吉林中峰(全称“吉林省中峰能源有限公司”)将其持有的清能集团1.25%的股份(对应1723.10万元注册资本)以2000万元的价格转让给吉林中塬(全称为“吉林省中塬生化科技有限公司”),按转让价格及对应的股份比例计算,该次股份转让对清能集团的估值为16亿元,较本次交易的估值少2.17亿元。
资金缺口较大
根据交易草案,在发行股份支付购买清能集团100%股份的同时,辽宁能源拟向不超过35名特定对象发行股份募集配套资金不超过10亿元,将用于标的公司清能集团的在建项目以及偿还上市公司辽宁能源的债务。

图片来源:上市公司公告
其中,所募集的2.70亿元计划投入到“辽能康平300MW风电项目”。该项目位于辽宁省沈阳市康平县境内,安装4000kW风力发电机组75台,总计装机容量为300MW,由清能集团子公司辽能(康平)新能源有限公司负责具体实施。
该项目正处于建设期,预计施工总工期为12个月,预期投资回收期为8.63年(含建设期、所得税后),项目投资财务内部收益率(所得税后)为10.76%。
另外,所募集的配套资金2.50亿元将用于建设“辽能南票200MW风电项目”。该项目位于辽宁省葫芦岛市南票县境内,安装4000kW风力发电机组10台、5000kW风力发电机组17台及6250kW风力发电机组12台,总计装机容量为200MW,由清能集团子公司辽能(南票)新能源有限公司负责具体实施。
辽能南票200MW风电项目预期投资回收期为11.63年(含建设期、所得税后),项目投资财务内部收益率(所得税后)为6.71%。
上述辽能康平300MW风电项目和辽能南票200MW风电项目拟投资总额合计31.61亿元,而本次募集配套资金拟投入5.20亿元,相较之下,存在26.41亿元的资金缺口。根据交易草案,两个募投项目投资总额与拟使用募资之间的差额,由标的公司通过自筹方式解决。
不过,交易草案显示,截至2022年9月30日,清能集团的货币资金有7.50亿元,流动资产合计也不过12.73亿元。清能集团的两个募投项目仍存在明显的资金缺口。

图片来源:上市公司公告
近年来,清能集团负债规模已大幅上升。
2020年年末、2021年年末及2022年9月末,清能集团负债总额分别为7亿元、11.66亿元及18.75亿元。交易草案显示,这主要是项目建设借款大幅增加所致。
财务报表显示,在2020年年末、2021年年末及2022年9月末,清能集团的短期借款金额分别为0万元、4.77亿元和5.39亿元,占负债总额的0%、40.87%和28.77%。交易草案显示,这些均为信用借款,其金额增加的原因主要是辽能南票200MW风力发电项目及辽能康平300MW风力发电项目前期贷款;同期的长期借款分别为2.41亿元、2.91亿元和8.99亿元,也呈上升趋势。
综合起来,清能集团的短期借款和长期借款合计2.41亿元、7.68亿元和14.38亿元,占同期负债总额7亿元、11.66亿元、18.75亿元的34.46%、65.78%、76.73%,占比越来越高。同时,清能集团的资产负债率为25.80%、35.65%和46.55%,也在连续上升。
2020年度、2021年度及2022年1-9月,清能集团的财务费用中包含的利息费用分别为1689.27万元、1342.69万元和908.49万元,与借款金额连续增长不同,利息费用呈下降趋势。
在这期间,清能集团实现的营业利润分别为11372.80万元、10571.55万元和6383.92万元,也出现了连续下降的情况。近年来,其每年净利润均不足亿元,自身盈利水平与资金缺口也有明显差距。

图片来源:上市公司公告
另外,本次募集配套资金当中,有4.80亿元拟用来偿还上市公司辽宁能源的债务,占拟募集配资资金总额的48%,接近一半。

图片来源:上市公司公告
辽宁能源认为,本次交易后其合并备考口径的资产负债率约为62.90%和60.89%,在同行业上市公司中处于较高水平,使用募集的部分配套资金偿还银行贷款,可降低本次交易后上市公司的资产负债率。