来源 :财经头条2023-11-29
11月16日,因“双头董事会”争议不断的山东新潮能源股份有限公司发布公告称,将于12月1日召开临时股东大会,审议在美国发行高收益债事项。
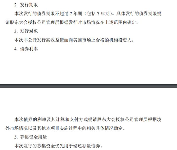
此项议案的主要内容为全权委托管理层办理非公开发行总额不超过7.5亿美元期限不超过7年期的高收益债,债券利率由管理层根据境外市场情况确定,议案中称募集资金将优先用于偿还存量债券。
值得注意的是,此次发债的主体为新潮能源在美国的孙公司Moss Creek Resources Holdings, Inc.,担保方为 Moss Creek Resources Holdings, Inc.现有及未来可能会设立的全部子公司。

新潮能源董事长兼总经理刘斌公开表示,公司争取尽早实现美元回流和股息分配,扎实做好资本市场沟通和互动,将股东回报作为本届董事会的工作重点。刘斌还表示,债券发行需要预留一些准备时间,提早进行审批和授权,有利于美国团队在通过股东大会审议且国家发展和改革委员会备案完成后的24个月内,择机、择时、择价、择量发行债券,以降低财务风险。
不过,对新潮能源发美元高息债,有投资者认为,新潮能源目前现金流充足,此前也偿还了不少债务,短期内无债务压力。而且,此次发债全权委托管理层处理,并未对最高利率给出明确限制,且期限长达7年。而目前美债利率处于历史高位,并不是很好的发债时机,在这种情况下,利率无上限、长周期的大金额海外债到底是急需资金,还是背后有利益输送?
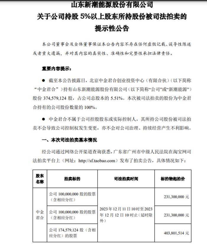
值得注意的是,新潮能源在这个时间节点上宣布海外发债消息,恰好是在北京中金君合持有股份即将被司法拍卖之前。
11月11日,新潮能源发布公告,关于公司持股5%以上股东北京中金君合创业投资中心(有限合伙)(以下简称“中金君合”)所持股份被司法拍卖的提示性公告。将持有山东新潮能源股份有限公司股份374,579,124 股,占公司总股本的5.51%进行拍卖。

北京中金君合创业投资中心(有限合伙)背后的实际控制人为新潮能源现任董事长刘斌。企查查显示,2022年11月10日,北京中金君合实控人发生变更,由刘珂变为刘斌。而刘珂正是新潮能源前任董事长。
公开信息显示,刘斌是刘珂的哥哥,二人均来自“中金系”,刘斌此前也曾在新潮能源担任高管,但在2020年4月卸任。2023年2月28日,在新潮能源“双头”董事会争夺权力最激烈的时候,担任公司董事长五年期满的刘珂退出,刘斌在临时董事会上被推选为上市公司第十二届董事会董事长及总经理职务。由此可见,新潮能源的大权在刘珂、刘斌兄弟俩之间换了一下手。

有投资人表示,北京中金君合此次股权被拍卖后,背后实际控制人刘斌,已经无法再继续代表股东利益。在这个节骨眼上,上市公司授权董事会发行高息美元债意图何在?
作为A股稀缺的上游油气民企,新潮能源率先布局并持续深耕页岩油气近10年,尽享先发优势,公司在美国石油中心休斯顿地区的非上市石油公司中排名位居排名榜冠军,已经拥有了和美国大中型独立油气开发公司一样的地位,两块油田资产均位于美国页岩油气资源最优质、开采成本最低、页岩油产量增长最强劲的二叠纪盆地的核心区域。目前,新潮能源盈利能力非常稳定,主营业务利润较好。截至2023年三季度,新潮能源实现营收64.83亿,净利润18.74亿元。公司持有的现金及现金等价物约26.87亿元。