7月24日下午,*ST新潮临时股东大会在山东烟台牟平宾馆召开。此次股东大会是在新晋第一大股东伊泰B股向现任董监事会提出“提前换届”诉求屡次遭拒后,由6位中小股东自行召集举行的。这也是2025年A股上市公司中首例由中小股东自行召集的股东大会。

*ST新潮临时股东大会场外。本报记者张鹏飞/摄
这家注册地在烟台牟平的上市公司,时隔多年再次回到注册地召开股东大会。鉴于此前临时股东大会提案连续遭现任董事会否决,公司控制权之争后续或将持续。

来源:公司公告
公司7月24日晚间公告披露,当日召开的临时股东大会上,关于董事会及监事会提前换届的全部议案均获通过。公司原有董事、监事及高级管理人员均未出席本次会议。

来源:公司公告
召开临时股东大会
一位宾馆工作人员告诉记者,从前一天开始,牟平宾馆一号楼(会议召开地)的100多个房间已被会议主办方预定。
不久前,公司新晋第一大股东伊泰B股“首肯”的6位“提请召集人”关于“提前换届”的诉求屡次遭拒后,选择自行召开临时股东大会,会议定在7月24日举行。
对于股东自行召集股东大会的举动,ST新潮现任管理层反应强烈,称其“存在重大程序瑕疵,可能导致决议无效”。对此,提请召集人出示了相关律师意见书,证明其行为的合规性。
公司24日晚披露的公告显示,股东大会由股东深圳市宏语商务咨询有限公司、陈开军、宋娟、王震、宁波国金阳光股权投资中心(有限合伙)、内蒙古伯纳程私募基金管理有限公司-伯纳程芯茂会世1号私募证券投资基金自行召集,并由召集人推举的代表王喜荣主持。
会议采用现场投票与网络投票相结合的方式进行,出席会议的股东及代理人共1195人,代表有表决权股份4707457561股,占公司有表决权股份总数的81.487%,会上,《关于董事会提前换届并选举公司第十三届董事会非独立董事的议案》、《关于董事会提前换届并选举公司第十三届董事会独立董事的议案》等全部议案均获得通过。
要约收购伊泰新晋第一大股东
*ST新潮今年来受到市场高度关注,一是由于涉及竞争性要约收购案例,二是公司未能按时披露2024年度报告被停牌。
今年4月,伊泰B股向新潮能源全体股东发出部分要约,收购51%股份。至5月22日要约期满,伊泰B股斥资超115亿元,取得了新潮能源50.1%的股份,成为第一大股东。
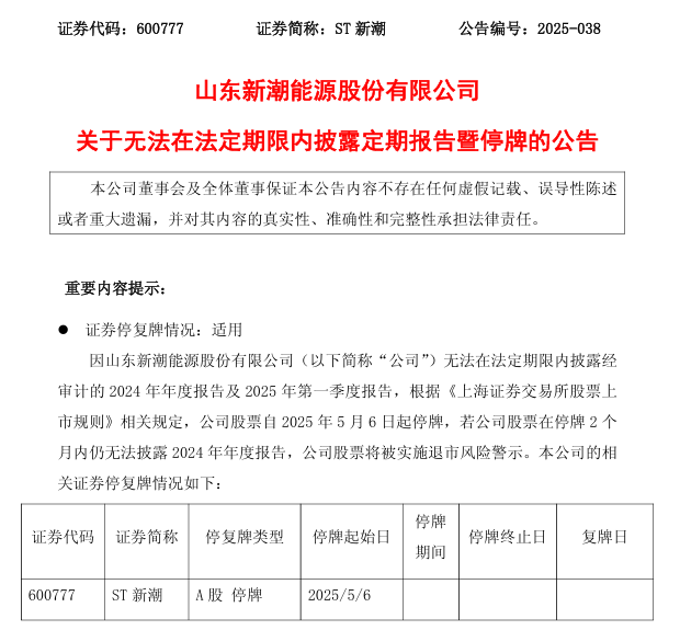
4月30日,公司披露关于无法在法定期限内披露定期报告暨停牌的公告。按照相关规定,公司在股票停牌后两个月内仍未披露2024年年度报告的,将被实施退市风险警示;如公司股票交易被实施退市风险警示之日起两个月内仍未披露过半数董事保证真实性、准确性和完整性的2024年年度报告,公司股票将被终止上市。

来源:公司公告
伊泰B股等股东认为,上市公司无法按时披露定期报告,公司管理层有不可推卸的责任,以此为由要求召开股东大会进行董事会、监事会换届。但由于持股未满90天,伊泰B股本身并不具备提请召开股东大会的资格。
7月4日,公司披露2024年年度报告,被会计师事务所出具无法表示意见的审计报告。7月8日,公司股票复牌。截至7月24日收盘,公司股票价格为4.85元/股。
入主遇阻改选董监事会接连被拒
6月21日,股东深圳宏语、陈开军、“汇能系”关联股东伯纳程1号、国金阳光、宋娟、王震6名股东首次提请董事会召开股东大会。
其中,深圳宏语、陈开军、宋娟、王震4位股东,提请提前进行董事会、监事会的换届选举,选举伊泰B股董事长张晶泉等人进入新潮能源董事会。
这一提议在6月28日召开的*ST新潮董事会上,被公司现任董事会7位董事一致否决。
6月30日,上述股东转向公司监事会提出相同请求。7月4日召开的监事会会议上,相关议案最终以1票弃权、2票反对的结果未获通过。
面对这一局面,上述股东采取更强硬措施。*ST新潮7月9日发布公告称,上述6名股东已于7月8日向公司提交《关于股东自行召集召开公司2025年第三次临时股东大会的函》,决定于7月24日自行召集股东大会,审议的议案内容与此前相同。
公司控制权之争或将继续
根据公司7月24日晚间公告,此次股东大会核心议题为董事会、监事会提前换届选举,采用累积投票制,并对中小投资者表决情况单独计票。
从结果看,张秀文、张钧昱、刘春林、张晶泉、廉涛当选非独立董事,其中,除张秀文外,其余均为伊泰方面的候选人。而在独立董事的投票中,陈小俊、XU HUAXI(加拿大籍)、解祥华当选。监事会换届方面,选举苏涛永、杨旭为非职工监事。
北京市环球律师事务所见证律师刘劲容、祝芹、程烨玲对会议进行见证,并出具法律意见书。该所律师认为,本次股东大会的召集、召开程序,出席人员资格、召集人资格以及表决程序均符合《公司法》、《上市公司股东大会规则》及《公司章程》的规定,表决结果合法有效。
而*ST新潮此前披露的三份法律意见书均显示,新潮能源现任董事会、监事会拒绝召集召开临时股东会,且认为6名中小股东提请召开股东大会相关理由不符合相关规定。由此看来,尽管此次股东大会已完成董监事会改选,但公司的控制权争夺才刚刚开始。
值得关注的是,因未能按时披露定期报告,*ST新潮股票自5月6日起停牌,并引发证监会立案调查。在经历数月的加急审计后,立信会计师事务所7月5日完成了ST新潮2024年年报及2025年一季报的审计。然而,立信对财务报告和内部控制均出具了“无法表示意见”的审计结论。

来源:公司2024年度审计报告
在专项说明中,*ST新潮董事会表示“已认识到上述无法表示意见涉及事项对公司可能造成的不利影响,将积极采取有效措施消除上述事项对公司的影响”。
最终,根据规则,因*ST新潮最近一个会计年度的财务报告被出具无法表示意见的审计报告,公司股票被实施退市风险警示(即冠以*ST)。
7月24日晚间公司发布公告显示,在临时股东大会结束后召开的董事会上,来自伊泰系的张钧昱当选新潮能源第十三届董事会董事长,公司法定代表人由刘斌变更为张钧昱,聘任了新的管理层,公司办公地址也从北京市朝阳区变更到山东省烟台市牟平区。同时召开的监事会上,选举杨旭为公司监事会主席。
公司新任董监高虽然已经产生,但随后能否与原董监高团队顺利交接?新潮能源将何去何从,本报将持续进行关注。