来源 :新浪财经2025-07-14
今日晚间,水井坊发布半年度业绩预告。

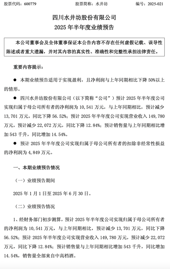
预告提到,经财务部门初步测算,预计 2025 年半年度水井坊实现营收14.98亿元,同比下降 12.84%;实现净利润为 1.05亿元,与上年同期相比,预计减少 1.37亿元,同比下降 56.52%。
预计销售量与上年同期相比增加543千升,同比增加 14.54%,销售量全部来自中高档酒。
名酒观察经过测算,其中第二季度单季度预计营收5.39亿元,同比-31.37%,实现净利润-0.85亿元,同比下滑251.24%。
水井坊在预告中也提到,春节期间总体消费表现低于预期,导致渠道库存水平高于预期,进而对春节过后几个月的发货量造成一些影响。消费疲软的趋势在第二季度进一步加剧,宴席和商务宴请等关键场景需求不振,进一步影响了去库存进程,放缓了发货恢复的节奏。