来源 :和讯网2025-07-15
黄金海
7月14日晚,水井坊公布了其半年度业绩预告,据公告显示,公司在上半年度的营收与净利润双双下滑。
公告显示,预计2025年半年度公司实现营业收入14.98亿元,预计减少2.21亿元,同比下降12.84%;
预计2025年半年度公司实现归母净利润为1.05亿元,与上年同期相比,预计减少1.37亿元,同比下降56.52%。
去库存面临困境:降价引发渠道动荡
在此次公布数据中,水井坊在营收下滑同时,其销量却出现明显增长,呈现“量升价减”的趋势。公告显示,公司预计销售量与上年同期相比增加543千升,同比增加14.54%。
从量价上来看,公司“量升价减”的趋势更为明显。25Q1 销量与吨价同比分别为+19%、-14%,25Q2 销量与吨价同比分别为+9%、-37%。
“量增价跌”的背后,折射出水井坊去库存的困境。为了提升销量不得不降价,而价格下行难免引发渠道商的震荡。
(来源于网络截图)
事实上,白酒行业进入调整期后,渠道库存高企、终端动销乏力的问题凸显,不少渠道商选择低价抛货、跨区串货。特别是去年 618 电商购物节以来,低价混战对酒企价格体系形成强烈冲击,不仅侵蚀了部分经销商的利润,更挫伤了行业信心。面对低价抛货、串货等流通乱象,水井坊祭出了治理“重拳”。
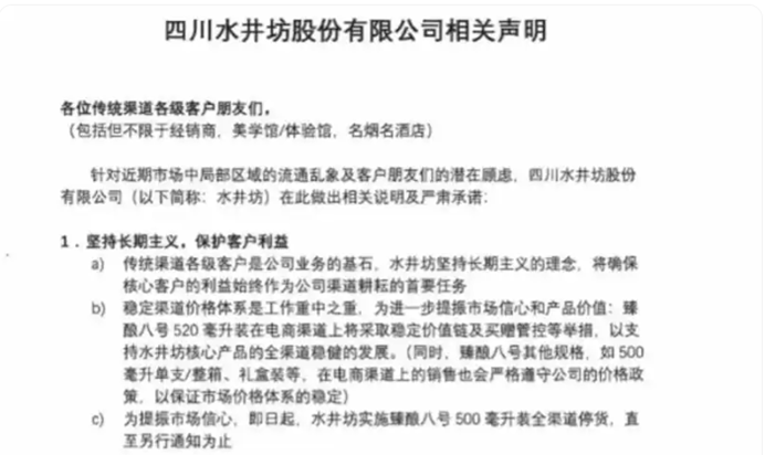
在不久前,水井坊发布了《四川水井坊股份有限公司相关声明》,针对近期市场中局部区域的流通乱象及客户的潜在顾虑,公司作出相关说明及承诺。具体内容包括“臻酿八号500毫升装全渠道停货”“臻酿八号520毫升装在电商渠道将采取稳价值链及买赠管控等举措”“公司对6·18促销期间违反公司政策的客户和相关人员进行了严肃查处,包括但不限于罚款、停播断链接、终止合作等措施”等。
在公告中,公司也坦言,春节期间总体消费表现低于预期,导致渠道库存水平高于预期,进而对春节过后几个月的发货量造成一些影响。消费疲软的趋势在第二季度进一步加剧,宴席和商务宴请等关键场景需求不振,进一步影响了去库存进程,放缓了发货恢复的节奏。
二季度预计亏损0.85亿;高端产品的增长动能减弱
对于业绩的下滑,水井坊在公告中表示,2025年上半年,白酒行业整体仍处于深度调整阶段。尤其在第二季度,商务宴请和宴席等传统消费场景持续承压,市场恢复节奏放缓。在上述因素影响下,公司上半年营业收入预计同比下降12.84%。由于白酒产品毛利率较高,收入下滑对利润造成的影响更为显著,预计归属于母公司股东的净利润同比下降56.52%。
事实上,水井坊业绩的下滑早有迹象可循。长期以来,水井坊的核心竞争力始终牢牢锚定在高端市场,其市场策略和资源投入也多向高端产品倾斜。同时,水井坊长期聚焦于次高端价格带,在这一领域布局了多款重要产品。

回顾 2024 年,水井坊的高档酒业务还保持着一定的增长态势。当年高档酒营收达到 47.64 亿元,占总营收的比例高达 91.32%,同比增长 1.99%。然而,进入 2024 年四季度,形势开始急转直下,高端产品的增长动能逐渐减弱。数据显示,2024 年四季度公司营收环比下降 30.96%,归母净利润环比更是暴跌 75.53%,这一数据暴露出在传统的销售旺季,公司产品的销售情况远不及预期,背后反映出消费者需求的变化以及市场竞争的加剧。

一些业内人士分析,当时部分竞品加大了促销力度,推出了更具吸引力的价格策略,分流了水井坊的部分客户,同时消费者在高端白酒的选择上更加理性,对于品牌的综合实力和性价比考量更为严格,这也对水井坊的产品销售造成了一定影响。?
时间来到 2025 年上半年,行业整体的深度调整仍在持续,市场环境并未得到明显改善。第二季度,商务宴请和宴席等消费场景的恢复依旧缓慢,很多企业缩减了商务接待的预算,婚宴等宴席市场的订单量也有所减少,这直接影响了水井坊高端产品的销售。
在这样的市场环境下,2025 年二季度公司实现营业收入 5.39 亿元,同比大幅下降 31.4%;实现归母净利润- 0.85 亿元,同比由盈转亏;扣非归母净利润- 1.42 亿元,同样同比由盈转亏。
从当前的情况来看,水井坊高端产品增长动能的减弱,不仅受到行业整体调整的影响,也与公司自身的产品策略、市场应对措施等存在一定关联。如何在行业调整期找准定位,重塑高端产品的增长动力,将是水井坊接下来需要重点解决的问题。