来源 :卖酒狼圈子2025-07-16

库存堰塞湖冲击波:一家酒企的业绩预告如何折射行业阵痛。
文|卖酒狼团队
编|南风
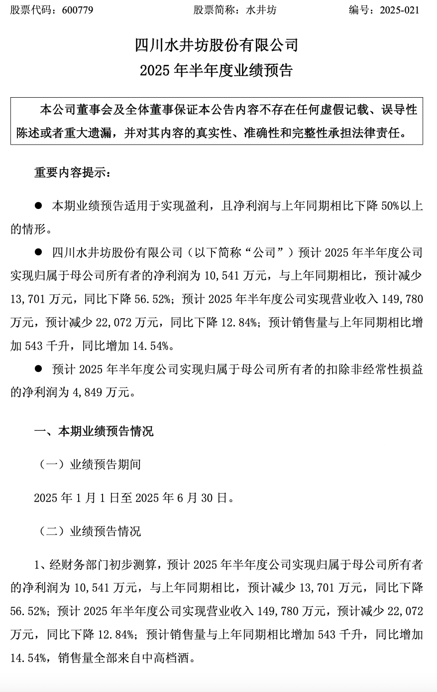
水井坊2025年上半年预计实现营业收入14.98亿元,同比下降12.84%;归母净利润1.05亿元,同比下滑56.52%。值得注意的是,销售量逆势增长14.54%(增加543千升),且增量全部来自中高档酒产品线。

按照业内资深人士的话说,这一反差凸显核心矛盾:销量上升未能抵消价格下行压力,高端产品价格体系松动正侵蚀利润空间……
1
停货稳价:渠道乱象下的“外科手术”
水井坊在业绩说明中指出,2025年上半年业绩波动主要源于行业结构性调整的持续深化。具体表现为:第二季度传统消费场景(商务宴请及宴席市场)复苏乏力,终端动销不及预期,直接导致营收规模收缩。
此外,由于白酒行业特有的高毛利率属性,营收下滑对利润端的放大效应尤为明显,这解释了归母净利润56.52%的同比降幅显著高于营收降幅12.84%的现象。
在一位接受采访的业内人士看来,追溯经营链条可见,年初春节消费旺季的市场表现未达预期,形成渠道库存积压,继而引发"库存-发货"的负向循环。进入二季度后,核心消费场景需求持续走弱,使得库存消化周期延长,最终导致公司发货节奏与市场恢复进度出现阶段性错配。这种供需关系的动态失衡,成为影响当期业绩的关键变量。
水井坊的“量增利减”悖论揭示深层矛盾。产品结构升级的局限性:中高档酒占比提升未抵消价格下滑影响,反映次高端价格带防御性薄弱;库存去化迫在眉睫:渠道库存高企叠加消费复苏乏力,停货仅是短期止血,长期需匹配动销改革。为遏制价格崩盘,水井坊7月初打出停货稳价组合拳……

全渠道停货管控:7月,宣布对主力产品臻酿八号500毫升装实施全渠道停货,恢复供货时间将视市场秩序恢复情况另行通知。
按照业内人士的理解,高端白酒具有显著的"价格锚定效应",当渠道库存超过3-6个月合理周转期时,经销商为回笼资金必然降价抛货,这将导致终端成交价穿透厂家指导价,最终损害品牌溢价能力。水井坊对臻酿八号实施停货,正是为防止核心单品价格体系崩塌。
电商价格体系强化:重点管控臻酿八号520毫升装电商渠道,通过价值链稳定机制与买赠活动规范管理,同步确保其他规格产品严格执行价格政策。
违规产品专项治理:建立"应收尽收"跨区流货回收机制,在重点销售区域增设稽查力量,对违规流通产品实施24小时快速响应处置。
2
一场生存保卫战打响
众所周知,白酒行业作为典型的"高毛利、长周期"产业,其价格体系与库存管理具有特殊的市场逻辑。在当前行业深度调整期,酒企主动去库存稳价格的策略,本质上是维护品牌价值与渠道健康的系统性工程。

水井坊的业绩预告是白酒行业深度调整的缩影——销量增长难掩价格失守之痛,停货稳价成为无奈却必要的“外科手术”。当商务消费引擎熄火、库存水位警报长鸣,酒企已从规模竞赛转向生存保卫战。
当然,主动调控比被动应对更能掌握市场主动权。水井坊"以空间换时间"的策略,实则是白酒行业穿越周期的重要生存智慧。
下半年的核心命题在于:能否通过刚性价格管控重塑渠道信心,以库存优化换取复苏弹性。行业的真正拐点,或将取决于头部企业能否在价格保卫战中守住底线,为新一轮周期蓄力。